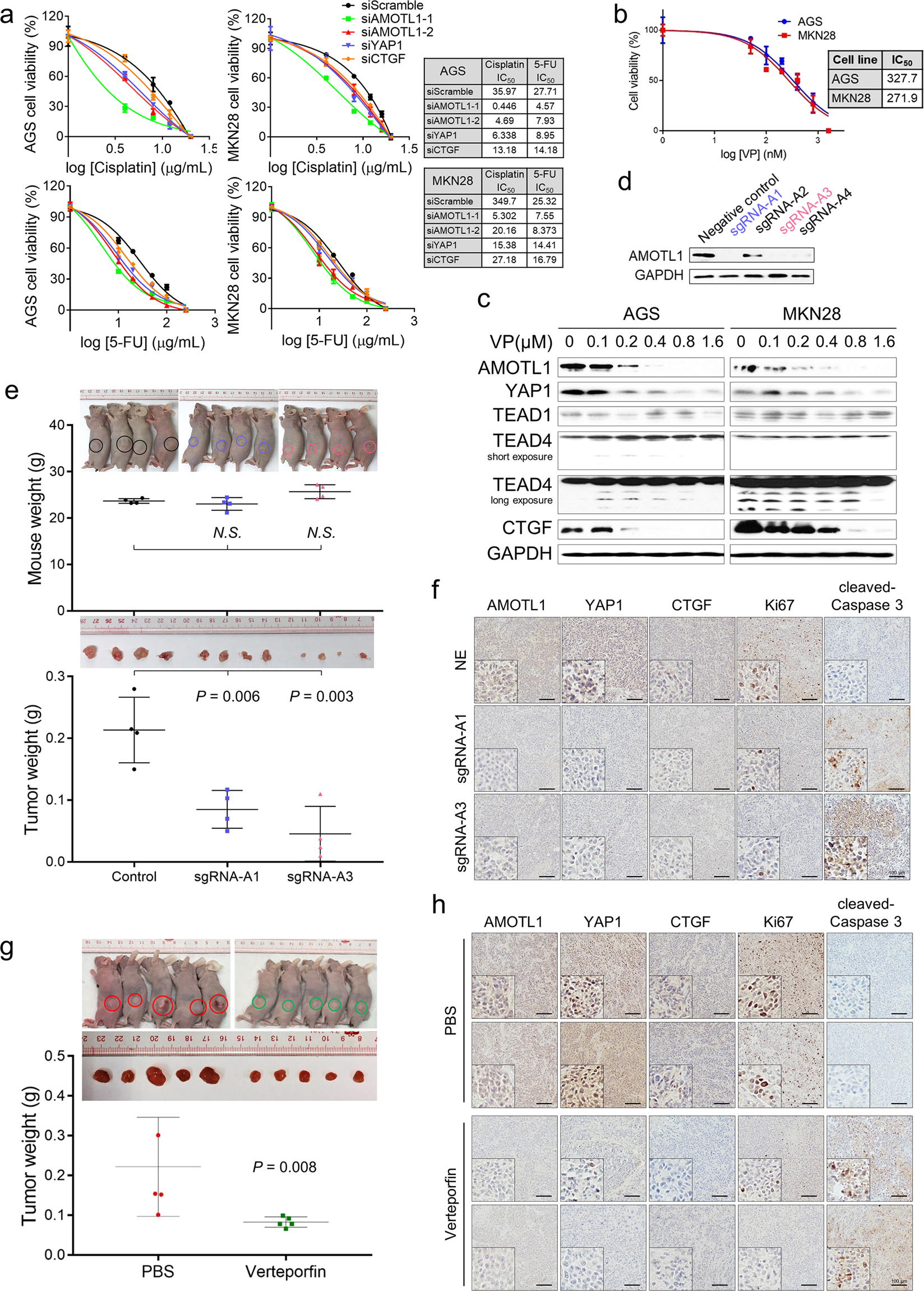
Fig. 6: Targeting AMOTL1–YAP1 enhances first-line chemotherapeutic efficacies.
From: AMOTL1 enhances YAP1 stability and promotes YAP1-driven gastric oncogenesis

a The efficacies of the first-line anti-cancer drugs (Cisplatin and 5-FU) were assessed on GC cells after knocking down AMOTL1, YAP1, CTGF, and control, respectively. b The IC50 of VP was evaluated on GC cell lines. c VP promotes AMOTL1 and YAP1 degradation in a dosage-dependent manner. d CRISPR/Cas9 mediated AMOTL1 KO by targeting multiple genetic sites. e Xenograft images of AMOTL1-KO and the negative control groups. Weights of the mice and the tumors were measured accordingly (N.S., not significant). f Representative IHC images of AMOTL1, YAP1, CTGF, Ki67, and cleaved-Caspase 3 on the xenograft samples from different groups. g VP administration decreased xenograft formation (P = 0.008). h IHC staining images of AMOTL1, YAP1, CTGF, Ki67, and cleaved-Caspase 3 on the xenografts in PBS and VP treatment groups.