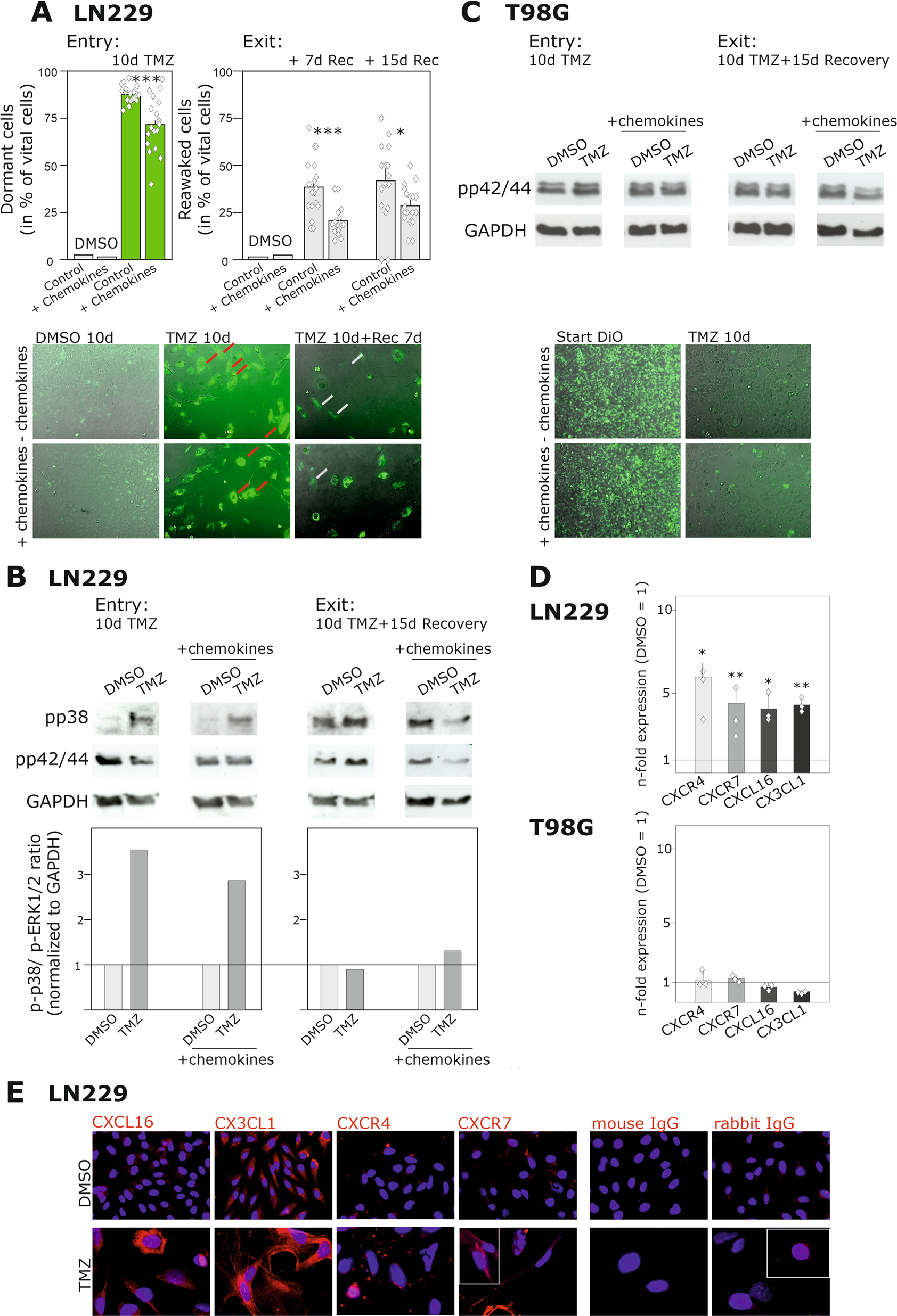
Fig. 1: TMZ-treated GBM cells as a reliable in vitro model to investigate cellular dormancy entry and exit, and the influence of chemokines on these processes.

To investigate TMZ-promoted cellular dormancy entry and exit mechanisms and a possible influence of chemokines on these processes, partially drug-sensitive LN229 cells and drug-resistant T98G cells were stimulated with 500 µM TMZ or 0.5% (v/v) DMSO, respectively, with or without a chemokine mix containing 2 nM CXCL12, CXCL16, and CX3CL1 for ten days. The cells were incubated for a further 15 days without TMZ but with or without the chemokine mix. To confirm the results by numbers, stimulated GBM cells were stained with DiO, and the ratio of dye retaining cells to total vital cell count was calculated (n = 2 biological replicates with n = 8–9 technical replicates, respectively) after ten days of chemotherapeutic treatment, as well as after seven and 15 days without this stimulus (a and c, magnification ×100). In addition, signaling via the p42/44 and p38 MAPK pathways was analyzed by western blot after ten days of stimulation with TMZ and with or without the chemokine mix, and after a further 15 days of recovery (b and c; exemplary data shown; n = 4 biological replicates with n = 1 technical replicate, respectively). The regulation of the gene and protein expression of the respective chemokine receptors and ligands was investigated by qRT-PCR and immunocytochemistry, respectively, after ten days of TMZ-treatment (d and e; n = 3 biological replicates with n = 2 technical replicates, respectively; magnification ×200). Statistical analysis of the cell number differences in drug-promoted cellular dormancy entry was performed by unpaired, two-sided Student’s t-test, whereas those in cellular dormancy exit were analyzed by repeated two-way ANOVA with Bonferroni’s multiple comparison post hoc test. Gene regulation after TMZ stimulation was statistically analyzed by paired, two-sided Student’s t-test. *p < 0.05, **p < 0.01 and ***p < 0.001. DMSO, dimethyl sulfoxide; GAPDH, glycerinaldehyde 3-phosphate dehydrogenase; Rec: recovery; TMZ, temozolomide.