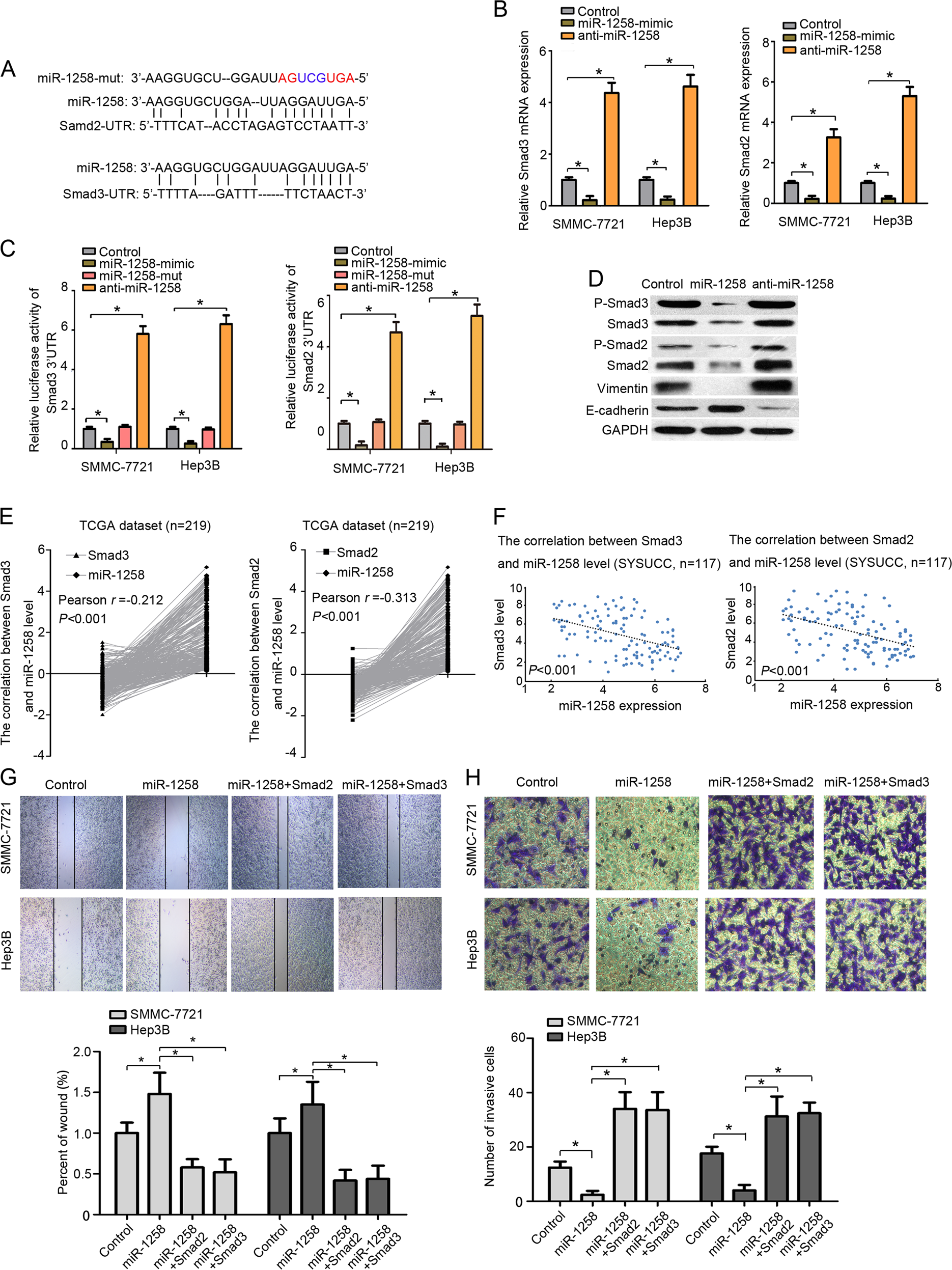
Fig. 2: MiR-1258 target Smad2/3 in HCC cells.
From: The β-catenin/TCF-4-LINC01278-miR-1258-Smad2/3 axis promotes hepatocellular carcinoma metastasis

a The predicted target sequence of miR-1258 in 3′UTR of Smad2 (Smad2-3′UTR) and Smad3 (Smad3-3′UTR) and mutant containing three altered nucleotides in the seed sequence of miR-1258 (miR-1258-mut). b Luciferase assay of pGL3-Smad2-3′UTR and pGL3-Smad3-3′UTR in the presence of miR-1258 mimics, miR-1258-mutant, and anti-miR-1258. c The Smad2/3 mRNA levels after transfected by miR-1258 mimics, miR-1258-mutant, and anti-miR-1258. d The protein levels of P-Smad2, Smad2, P-Smad3, Smad3, PAI-1, E-cadherin, and vimentin after transfected by miR-1258 mimics and anti-miR-1258 in HCC cell. e The correlation between Smad2/3 gene expression and miR-1258 level in TCGA dataset. f The correlation between Smad2/3 gene expression and miR-1258 level in SYSUCC dataset. g, h The wound-healing assay and transwell assay of HCC cells transfected with miR-1258, miR-1258+Smad2, miR-1258+Smad3. Experiments performed in triplications. miR-1258, HCC cells were transfected by miR-1258 expression vector. Anti-miR-1258, HCC cells were transfected by miR-1258 antisense plasmid. miR-1258+Smad2, co-overexpressed miR-1258, and Samd2 in HCC cells. miR-1258+Smad3, co-overexpressed miR-1258, and Samd3 in HCC cells. *P < 0.05.