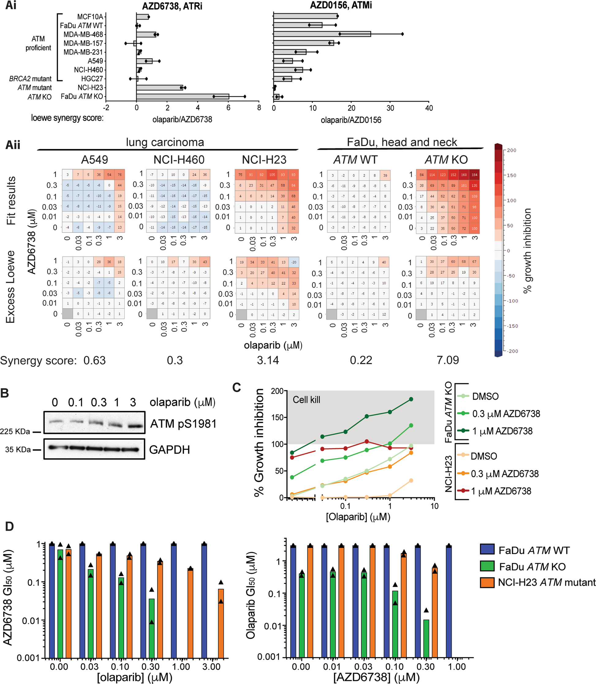
Fig. 1: The ATR inhibitor (AZD6738) and olaparib are synergistic in ATM-deficient cell lines.

a (i) Loewe synergy scores for olaparib in combination with the ATR (AZD6738) and ATM (AZD0156) kinase inhibitors across different cell lines. Cell viability was measured by a sytox green live-dead assay, and synergy scores calculated using the Loewe additivity model. Higher positive scores indicate greater synergistic activity. Error bars = Mean ± SEM (n = 2, excluding MCF10A). (ii) Representative 6 × 6 synergy matrix heatmaps for olaparib and AZD6738 treatment in ATM-deficient and -proficient FaDu and lung carcinoma cell lines. ‘Fitted results’ represent the growth inhibitory (0–100) and cytotoxic activity (100–200) based on curves fitted to the raw viability values. ‘Loewe excess’ represents the calculated excess activity above that expected from an additive combination, based on the Loewe additivity model. Loewe synergy scores are shown below the heatmaps. b Immunoblot for ATM activation via ATM pS1981 in FaDu ATM-WT cells following 24 h olaparib treatment. c Representative % growth inhibition curves for FaDu ATM-KO and NCI-H23 cells following single-agent and combination treatment with olaparib and AZD6738. Cytostatic effects are observed in the 0–100% range and cytotoxic effects between 100 and 200%. d GI50 values for olaparib and AZD6738 single-agent and combination treatments, determined by a sytox green live-dead assay (n = 2).