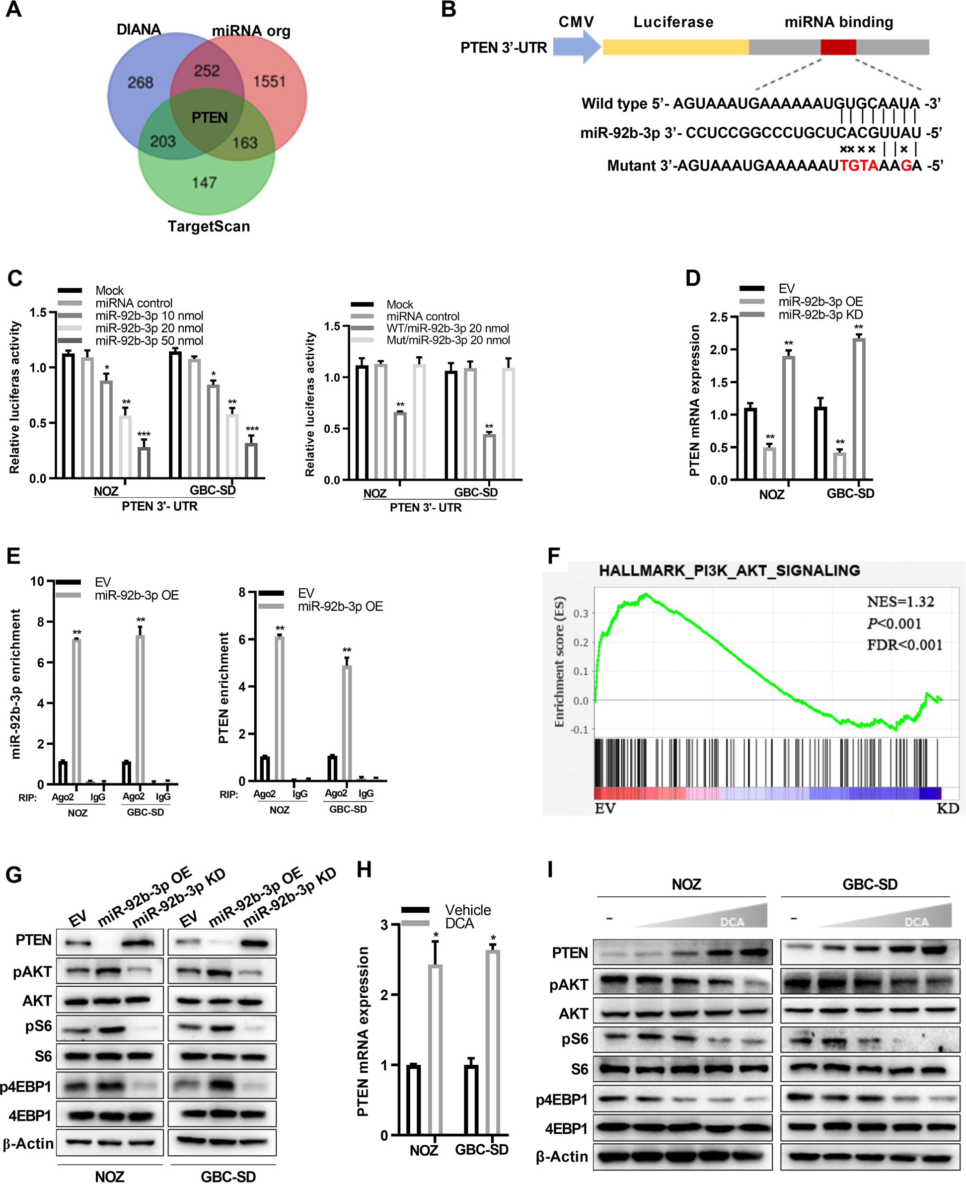
Fig. 4: DCA-mediated miR-92b-3p reduction impedes PI3K/AKT signaling via up-regulation of PTEN.

a Venn diagrams present potential target genes of miR-92b-3p in three databases. Among the genes overlapped in the three databases, PTEN was the highest confidence target for miR-92b-3p. b A schematic drawing showing the possible binding sites of miR-92b-3p within the PTEN 3′-UTR and the corresponding site-specific mutations. c Relative reporter gene activity of vector containing PTEN 3′-UTR in NOZ and GBC-SD cells co-transfected with increasing amounts (10, 20, and 50 pmol) of miR-92b-3p mimic. Relative reporter gene activity of vector with PTEN 3′-UTR or mutant counterparts in NOZ and GBC-SD cells in the presence of 20 pmol miR-92b-3p mimic. d Stable overexpression or knockdown of miR-92b-3p affects the levels of PTEN mRNA. Data shown are means ± SD from three representative independent experiments. e RNA levels of miR-92b-3p and PTEN in immunoprecipitates are shown as fold enrichment in AGo2 relative to those in IgG. Data shown are means ± SD from three representative independent experiments. f PI3K/AKT signaling in NOZ cells stably knockdown of miR-92b-3p. g Immunoblotting analysis for PTEN protein level, as well as AKT (Ser473), 70S6K (Thr389), and eIF4EBP1 (phospho T37) phosphorylation in NOZ and GBC-SD cells stably overexpressing or knockdown of miR-92b-3p. h DCA affects the expression of PTEN mRNA in NOZ and GBC-SD cells. Data shown are means ± SD from three representative independent experiments. i Immunoblotting analysis for PTEN protein level, as well as AKT (Ser473), 70S6K (Thr389), and eIF4EBP1 (phospho T37) phosphorylation in NOZ and GBC-SD cells treated with DCA.