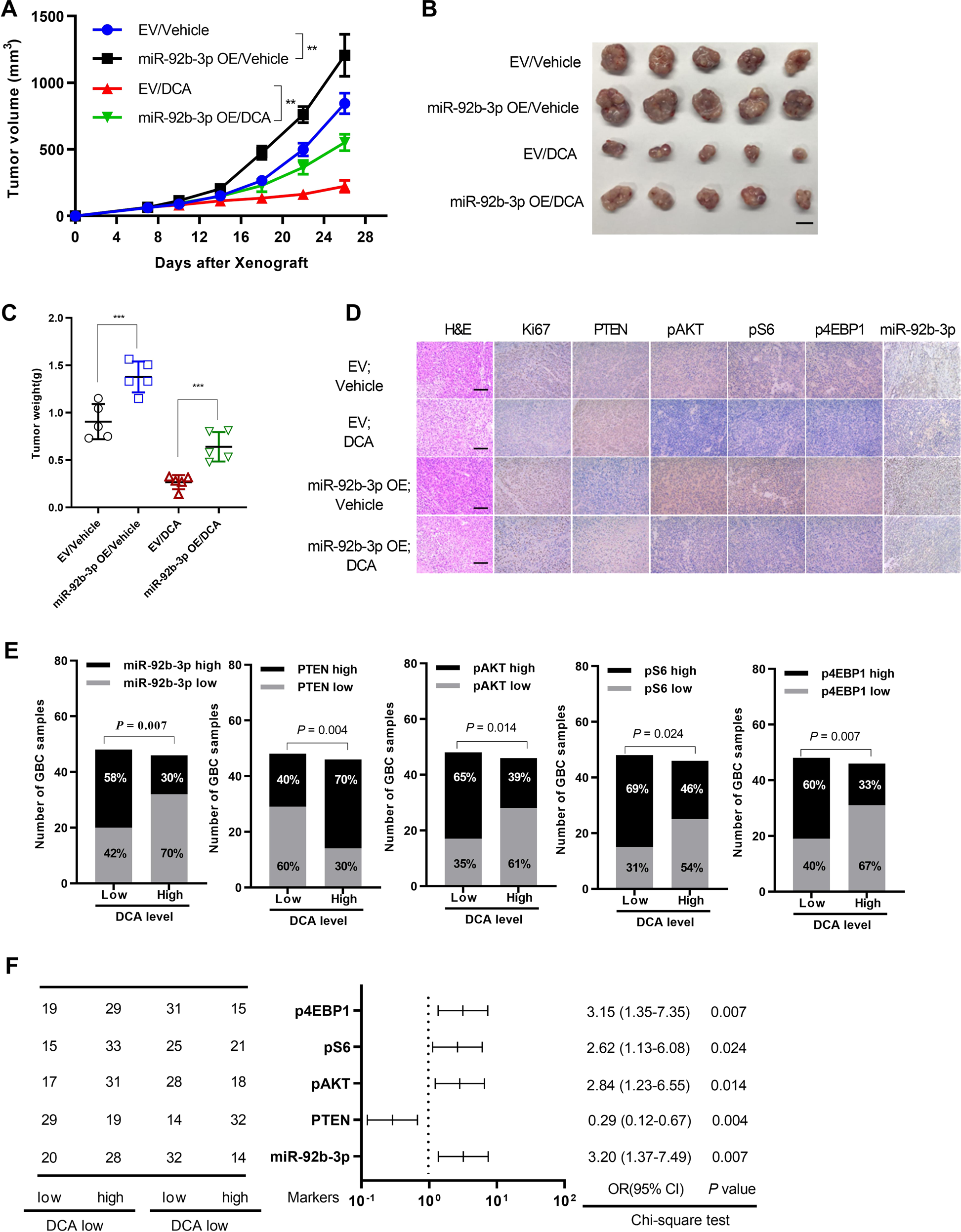
Fig. 7: miR-92b-3p partly attenuates DCA-mediated abolishment in GBC progression.

a Follow-up of tumor growth after nude mice were subcutaneously injected with NOZ cancer cells overexpressing miR-92b-3p (miR-92b-3p OE) or empty vector (EV), followed by feeding food with or without DCA. (n = 5 per group; two-way analysis of variance (ANOVA), comparisons at day 26 are shown; ***p < 0.001). b Excised xenograft tumors 4 weeks from a. Scale bars represent 10 mm. c Tumor weight in b are shown (**p < 0.01). d Representative images of Ki-67, PTEN, p-AKT (Ser473), p-70S6K (Thr389), p-eIF4EBP1 (phospho T37), and miR-92b-3p immunohistochemical (IHC) staining in b are shown. Scale bars represent 100 μm. Correlations between DCA serum level and miR-92b-3p RNA levels, PTEN, p-AKT (Ser473), p-70S6K (Thr389), and p-eIF4EBP1 (phospho T37) protein levels in GBC tissues (n = 94) (e) were evaluated by using Chi-square test (f).