Fig. 3: Depleting RAD51 sensitizes RB cells to topoisomerase inhibitors by promoting p53-mediated death.
From: Functional genomics identifies new synergistic therapies for retinoblastoma

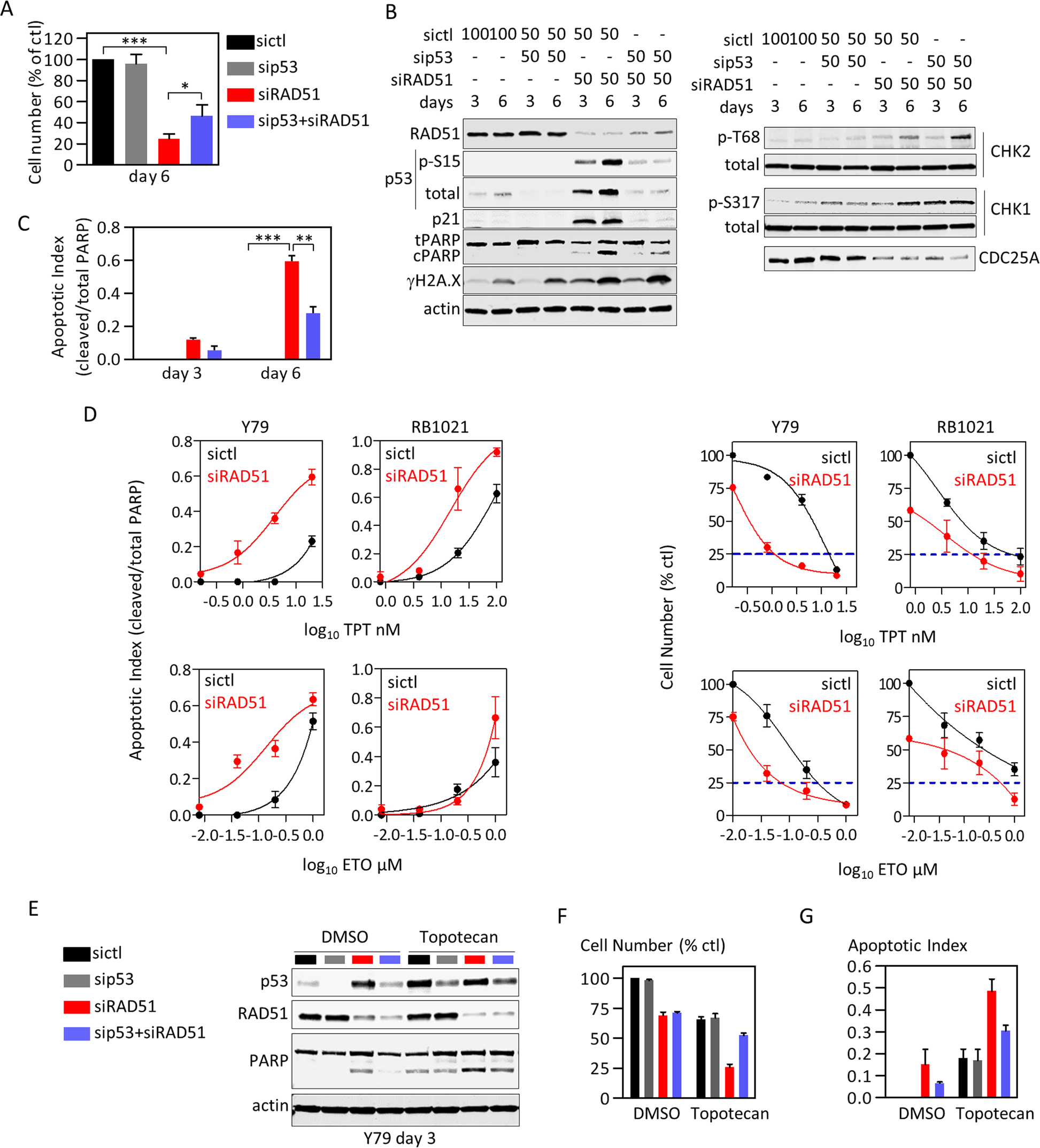
a–c Y79 cells were treated with the indicated siRNAs for 3 or 6 days (nM indicated in (b)) and growth (trypan blue counts, (a)), protein levels (westerns, (b)), and apoptosis (PARP cleavage, (c)) assessed. (n = 3, mean ± SD, *p < 0.05, **p < 0.01, ***p < 0.001 ordinary one-way ANOVA, Tukey’s multiple comparisons test). d Y79 or RB1021 cells were treated with siCtl or siRAD51 plus either TPT or ETO, and dose-response curves obtained for cell number (trypan blue) or apoptosis (PARP cleavage, representative blot in Fig. S13A). (n = 3, mean ± SD). e–g Y79 cells were treated with siRNAs and drugs as indicated. At day 3, cells were harvested for westerns (e), cell counts (f), or apoptosis (PARP cleavage, (g)) (n = 2, mean ± range).