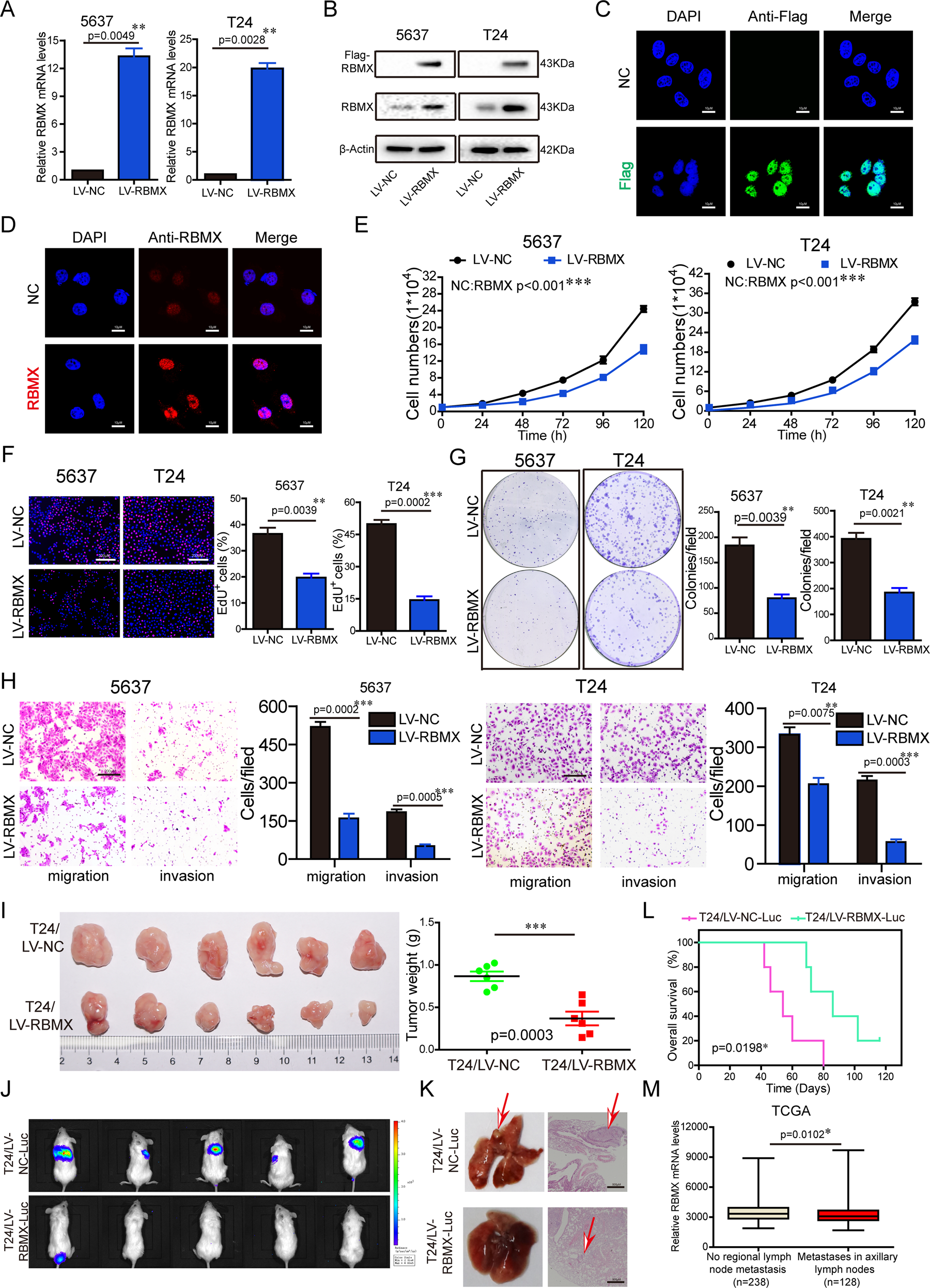
Fig. 2: Stable overexpression of RBMX suppressed the malignant phenotypes of the BCa cells in vitro and in vivo.

A, B Stable overexpression of RBMX was measured in 5637 and T24 cells by qRT-PCR and western blot. C, D The Flag-RBMX-pcDNA3.1 plasmid was stably expressed in T24 cells. Flag and RBMX were immunostained using anti-Flag and anti-RBMX antibodies, respectively. E–H The effects of the stable overexpression of RBMX on 5637 and T24 cell growth (E), proliferation (F), colony formation (G), migration, and invasion (H) were determined. I Tumor volume and weight at the end points of subcutaneous xenograft tumors formed by the T24 cells stably transfected with LV-NC or LV-RBMX into nude mice (n = 6 per group). J NOD-SCID mice were treated with via tail vein injection of T24 cells (2 × 106 cells/mouse) stably transfected with LV-NC-Luc or LV-RBMX-Luc. Pulmonary metastasis was detected by an in vivo imaging system (IVIS) (n = 5 per group). K Representative images of the extent of metastasis based on lung observations and H&E staining. L Kaplan–Meier curves of NOD-SCID mice are shown. Data are presented as the means ± SD. M In TCGA urothelial cancer patient cohort, the expression of RBMX was higher in the tissues of no regional lymph node metastasis than metastases in axillary lymph nodes (P = 0.0102).