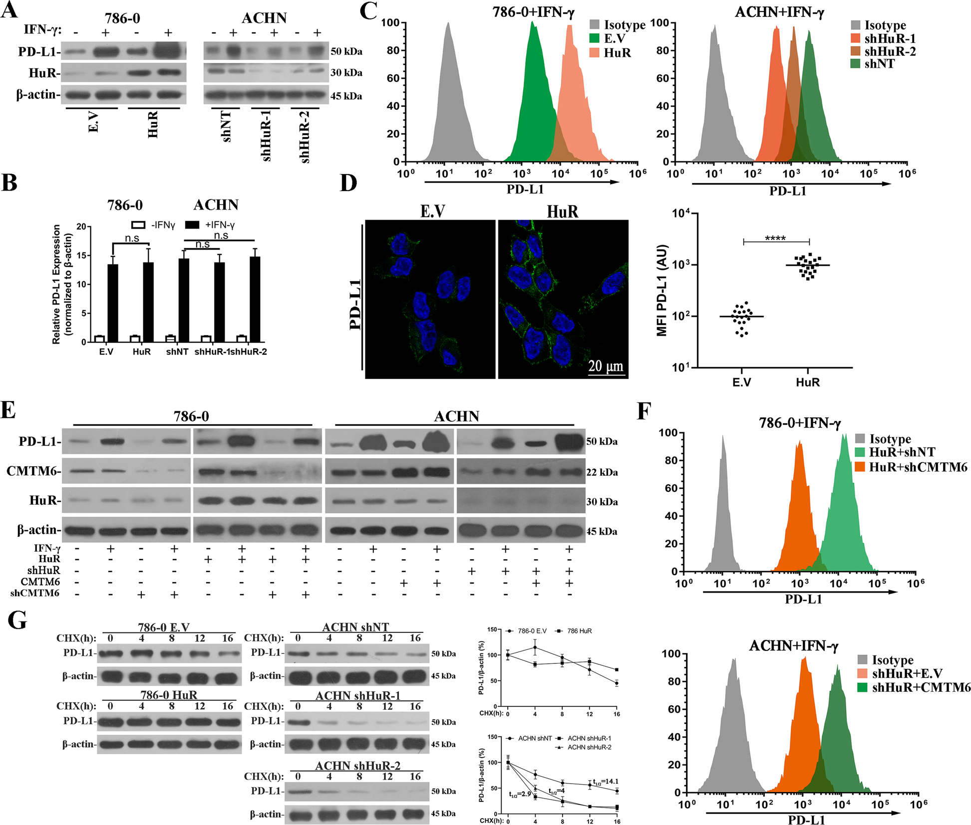
Fig. 3: HuR up-regulated cell surface PD-L1 via stabilizing CMTM6.
From: HuR up-regulates cell surface PD-L1 via stabilizing CMTM6 transcript in cancer

A Western blots analysis of PD-L1 in 786–0 (E.V and HuR-overexpressing) and ACHN (control, shHuR-1 and shHuR-2) cells without or with exposure to IFN-γ. B Quantitative PCR analysis of PD-L1 mRNA in 786–0 (E.V and HuR-overexpressing) and ACHN (control, shHuR-1 and shHuR-2) cells with or without exposure to IFN-γ. Three biological repeats (Mean ± SD). C Flow cytometry analysis of cell surface PD-L1 with PE-labelled anti-PD-L1 antibody in 786–0 (E.V and HuR-overexpressing, left) and ACHN (control, shHuR-1 and shHuR-2, right) cells. Representative of three experiments. D Immunofluorescence image of cell surface PD-L1 staining with anti-human PD-L1 antibody in 786–0 (E.V and HuR-overexpressing) cells (left). MFI, median fluorescence intensity (right). E Western blots analysis of PD-L1, CMTM6 and HuR protein in 786–0 (HuR-overexpressing in combination with either control or shCMTM6) and ACHN (shHuR-1 in combination with either empty control or HuR-overexpression) cells without or with exposure to IFN-γ. F Flow cytometry analysis of cell surface PD-L1 with PE-labelled anti-PD-L1 antibody in 786–0 (HuR-overexpressing in combination with either control or shCMTM6, upper) and ACHN (shHuR-1 in combination with either empty control or HuR-overexpression, lower) cells. Representative of three experiments. G Cells were dosed with 20 μM CHX and PD-L1 was analyzed by western blots at indicated time points. The intensity was estimated by densitometric scanning. PD-L1 protein stability represented three biological repeats (Mean ± SD). n.s: no significance.