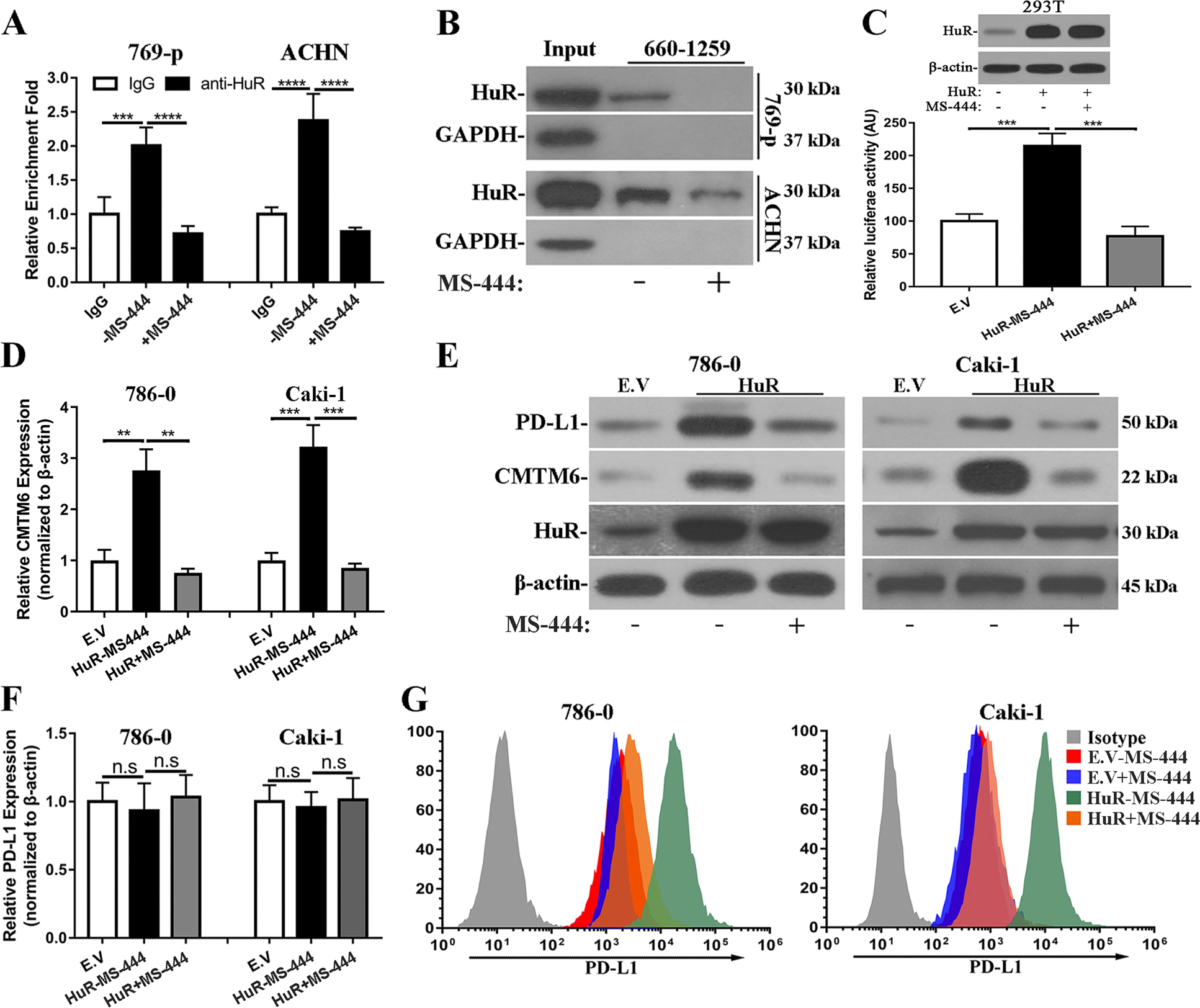
Fig. 4: HuR inhibitor abolished PD-L1 up-regulation via disruption of interaction between HuR with CMTM6 mRNA.
From: HuR up-regulates cell surface PD-L1 via stabilizing CMTM6 transcript in cancer

A RNA-IP analysis of CMTM6 transcript enrichment in presence of MS-444 in both 769-p (left) and ACHN (right) cells. Three biological repeats (Mean ± SD). B RNA pulldown analysis of association between HuR with indicated RNA probes in presence of MS-444 (50 μM) in 769-p (top) and ACHN (bottom). C Relative luciferase activities of pGL4-T1 in 293T (E.V and HuR-overexpressing) cells in presence of MS-444. Three biological repeats (Mean ± SD). D CMTM6 mRNA abundance was determined by real-time PCR in both 786–0 and Caki-1 (E.V and HuR-overexpressing) cells with or without MS-444 treatments. Three biological repeats (Mean ± SD). E Western blots analysis of PD-L1, CMTM6 and HuR proteins in 786–0 and Caki-1 (E.V and HuR-overexpressing) cells in presence of MS-444 (50 μM) and IFN-γ. F Quantitative PCR analysis of PD-L1 mRNA in 786–0 and Caki-1 (E.V and HuR-overexpressing) cells in presence of MS-444. Three biological repeats (Mean ± SD). G Flow cytometry analysis of cell surface PD-L1 in 786–0 and Caki-1 (E.V and HuR-overexpressing) cells in presence of MS-444. Representative of three experiments. n.s: no significance, ** p < 0.01, ***p < 0.001, ****p < 0.0001.