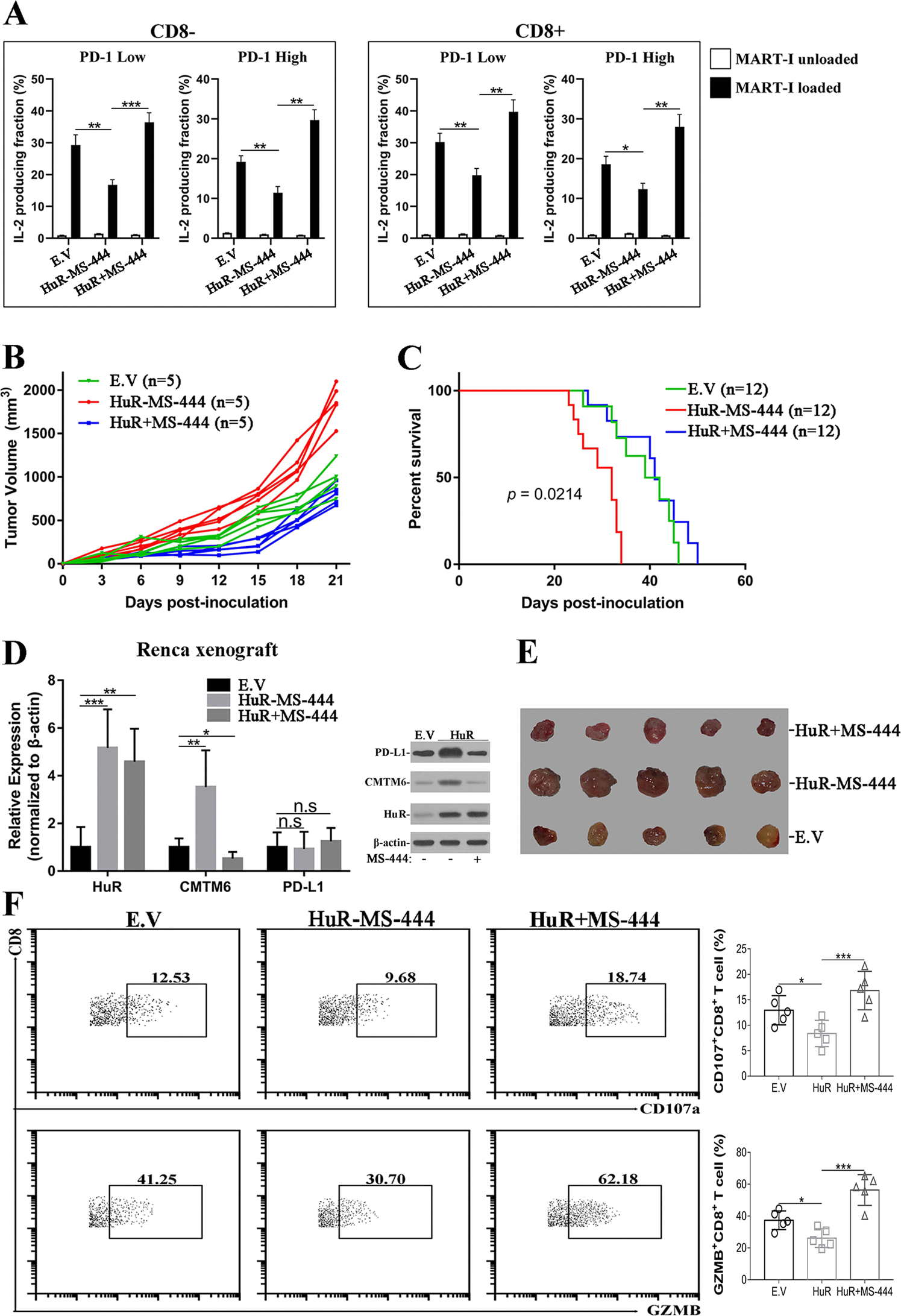
Fig. 5: HuR inhibition enhanced immune activation in tumor.
From: HuR up-regulates cell surface PD-L1 via stabilizing CMTM6 transcript in cancer

A IL-2 production by PD-1Low, PD-1High primary human T cells transduced with the human MART-I-specific 1D3 TCR and PD-1, and co-cultured with MART-I peptide pre-loaded 786–0 cells (E.V and HuR-overexpressing) in absence or presence of MS-444 (50 μM). Representative of three experiments. B Renca allograft tumor (E.V, HuR-overexpressing alone or in combination with MS-444 treatment) growth curve. C Survival curve of Renca allograft tumor-bearing mice (E.V, HuR-overexpressing alone or in combination with MS-444 treatment). D Quantitative PCR examination of PD-L1, CMTM6 and HuR in allograft tumors derived from each group. Three biological repeats (Mean ± SD). E Macroscopic images of allograft tumors. F TILs were isolated from allograft tumors and analyzed by flow cytometry with anti-CD8, -CD107a and -GZMB immunofluorescent antibodies. Data are representative of five biological replicates. n.s: no significance, * p < 0.05, ** p < 0.01, ***p < 0.001.