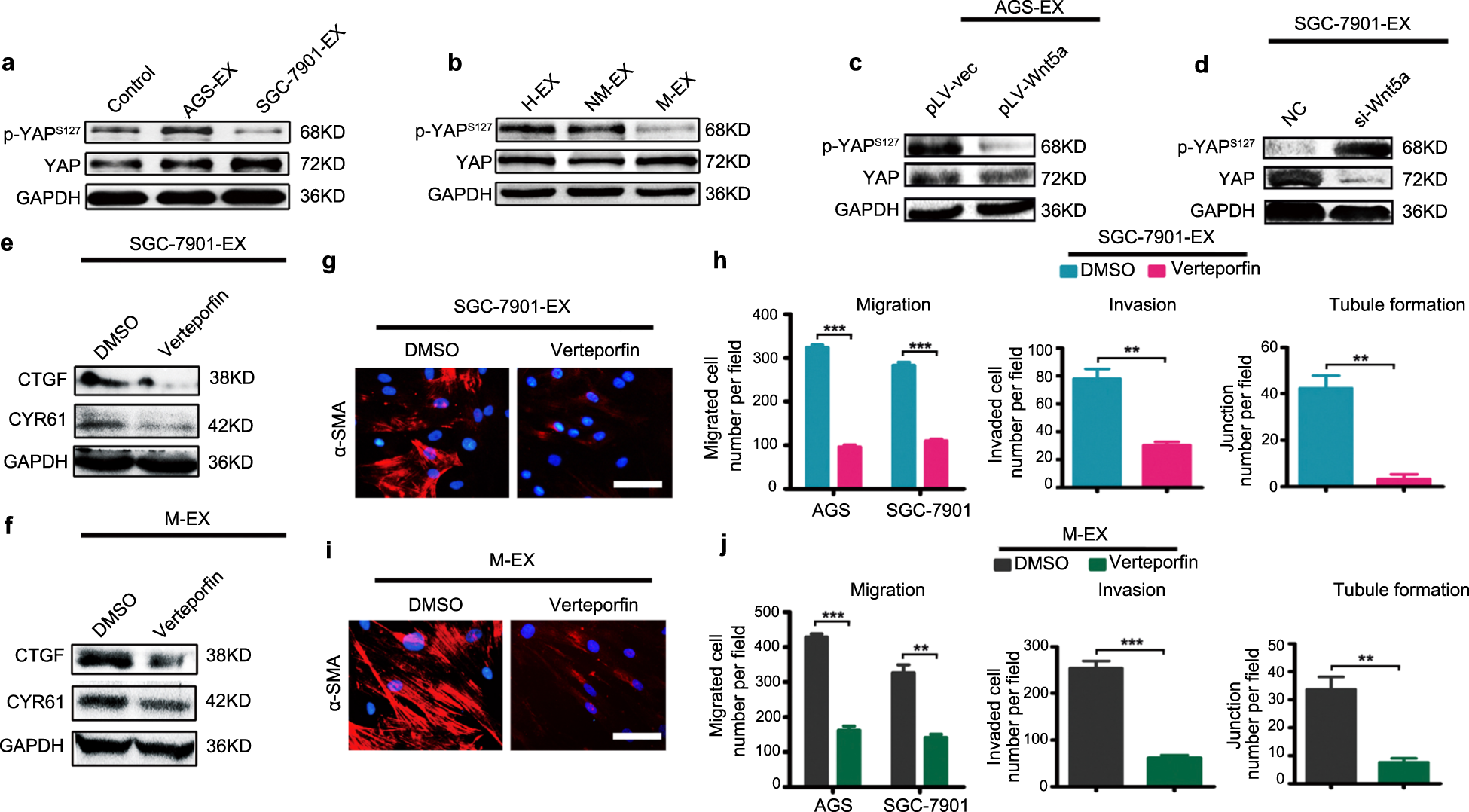
Fig. 6: Exosomal Wnt5a eliciting YAP activation was pivotal for LNM-GCs reprogramming BM-MSCs.

a–d Western blotting analysis of p-YAPs127 and YAP levels in BM-MSCs treated with GC exosomes (a), serum exosomes isolated from healthy individuals (H), GC patients without (NM), and those with regional LNM (M) (b), exosomes from lentivirus-infected AGS cells (c), and exosomes from oligonucleotide-transfected SGC-7901 cells (d). e–j BM-MSCs were pretreated with verteporfin before incubation with SGC-7901 exosomes (e, g, h) and serum exosomes isolated from GC patients with LNM (f, i, j). e, f Western blot analysis of CTGF and CYR61 in BM-MSCs. g, i Detection of α-SMA expression in BM-MSCs (magnification, ×200; scale bars, 50 μm). h, j Numbers of migrated and invaded GCs and formed tubule junctions. Data are presented as the mean ± SD of three independent experiments. Statistical significance was assessed using Student’s t test. ***P < 0.0001; **P < 0.01.