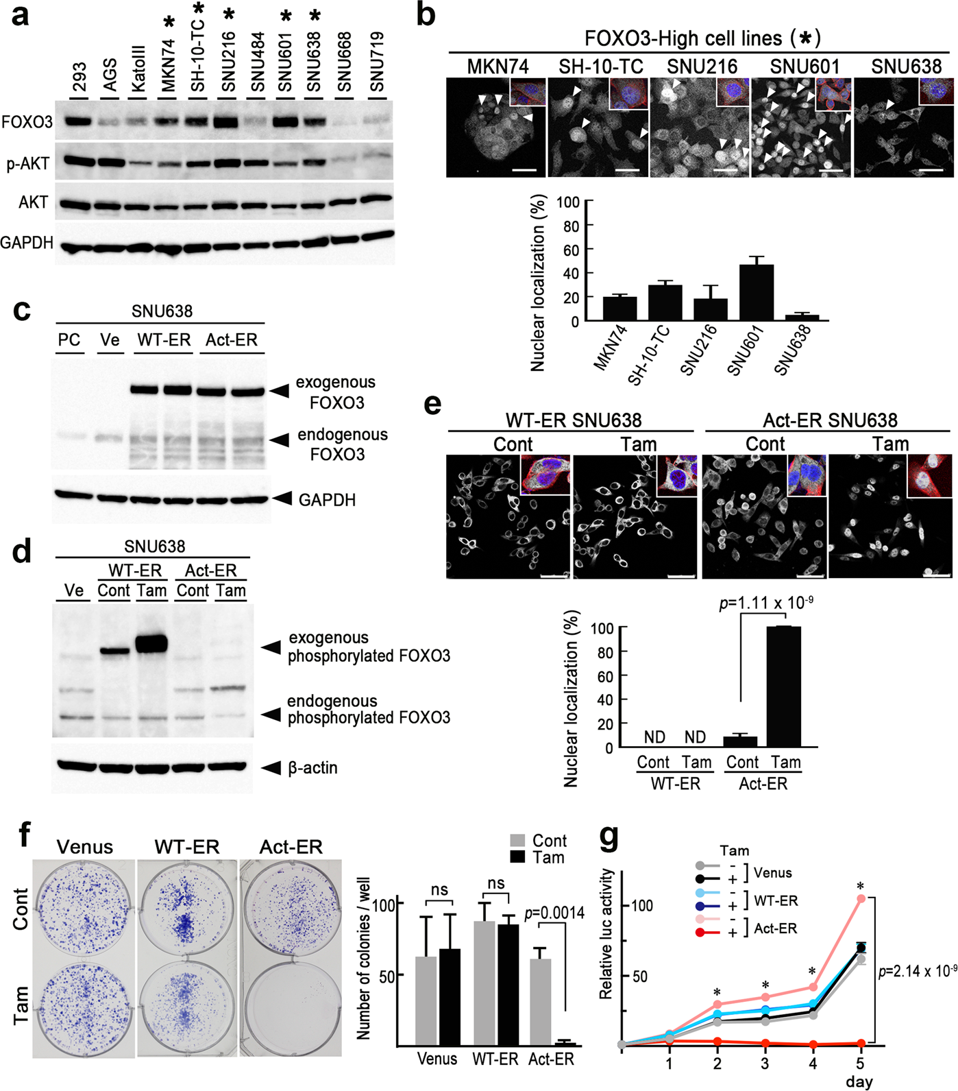
Fig. 2: The growth suppression of FOXO3-Cyt-type gastric cancer cells by FOXO3 nuclear accumulation.
From: FOXO3 is a latent tumor suppressor for FOXO3-positive and cytoplasmic-type gastric cancer cells

a Immunoblotting of FOXO3, phosphorylated-AKT (p-AKT), and AKT in the indicated gastric cancer cell lines and 293 cells. GAPDH was used as the internal control. Asterisks indicate FOXO3-High gastric cancer cell lines. b Representative photographs of immunocytochemistry for FOXO3 in the indicated cell line (top). Insets show enlarged images of nuclear FOXO3-negative single FOXO3-High cells (asterisks in a) with Phalloidin (red) and DAPI (blue) staining. Arrowheads indicate cells with the nuclear accumulation of FOXO3. Bars, 50 μm. The images are representative of n = 3 independent cultures. The ratios of FOXO3-nuclear localized cells in the indicated gastric cancer cell lines are shown as a bar graph (mean ± s.d.) (bottom). (n = 9 independent microscopic fields for each cell line). c Immunoblotting of exogenous FOXO3 (WT-ER and Act-ER) and endogenous FOXO3 in SNU638 cells. PC, Parental cells; Ve, Venus-expressing cells; WT-ER and Act-ER, wild-type FOXO3- and Act-ER FOXO3-expressing SNU638 cells, respectively. GAPDH was used as an internal control. d Immunoblotting of phosphorylated FOXO3 in control and Tam-treated WT-ER and Act-ER FOXO3-expressing SNU638 cells. β-Actin was used as an internal control. e Representative photographs of immunocytochemistry for FOXO3 in the tamoxifen-treated (Tam) and untreated (Cont) WT-ER and Act-ER FOXO3-expressing SNU638 cells (top). Insets show enlarged images of cells for FOXO3 staining with Phalloidin (red) and DAPI (blue) staining. Bars, 50 μm. The images are representative of n = 3 independent cultures. The ratios of FOXO3-nuclear localized cells in the control and Tam-treated WT-ER or Act-ER FOXO3-expressing SNU638 cells are shown as a bar graph (mean ± s.d.) (bottom). (n = 9 independent microscopic fields for each cell line). A two-sided t-test was used to calculate statistical significance, and p value is provided. ND, not detected. f The results of a colony formation assay of Tam-treated (Tam) and untreated (Cont) SNU638 cells expressing Venus (left), WT-ER FOXO3 (center), and Act-ER FOXO3 (right) in 6-well plates are shown. The images are representative of n = 3 independent experiments. The mean colony numbers per well are shown in a bar graph (mean ± s.d.) (right). A two-sided t-test was used to calculate statistical significance, and p value is provided. ns, not significant. g Relative cell proliferations examined by the luciferase (luc) activity in Tam-treated (+) or untreated (−) SNU638 cells expressing Venus, WT-ER FOXO3, and Act-ER FOXO3 are shown (n = 3 for each condition) (mean ± s.d.). The data at each day point were analyzed by one-way ANOVA test. Asterisks, p < 0.05. A two-sided t-test was used to calculate statistical difference between Tam(+) and Tam(-) Act-ER cells at day 5, and p value is provided. The immunoblotting experiments shown in (a), (c), and (d) were repeated three times with similar results.