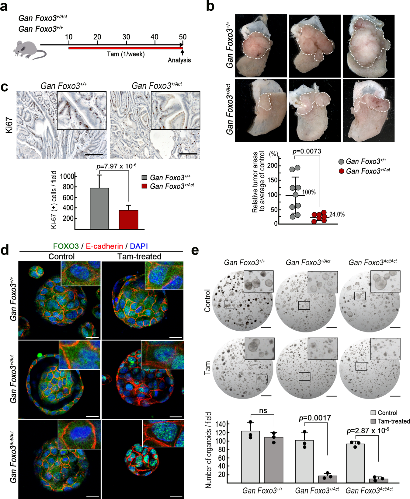
Fig. 6: The suppression of Gan mouse gastric tumorigenesis by the nuclear accumulation of FOXO3.
From: FOXO3 is a latent tumor suppressor for FOXO3-positive and cytoplasmic-type gastric cancer cells

a A schematic illustration of the Tam treatment strategy for Gan Foxo3+/Act and Gan Foxo3+/+ mice. The red bar indicates the Tam treatment period. b Representative macroscopic photographs of Gan Foxo3+/Act and Gan Foxo3+/+ mouse gastric tumors at 50 weeks of age (top). Dashed lines indicate tumor areas. The images are representative of n = 9 and n = 7 biologically independent Gan Foxo3+/+ and Gan Foxo3+/Act mice, respectively. The tumor area in each genotype mouse relative to the mean level of Gan Foxo3+/+ mouse tumors is shown in a dot graph (mean ± s.d.) (bottom). A two-sided t-test was used to calculate statistical significance, and p value is provided. c Representative photographs of immunohistochemistry for Ki67 of Gan FOXO3+/+ (top left) and Gan Foxo3+/Act mouse tumors (top right). Bars, 200 μm. Insets show enlarged images. The images are representative of n = 4 biologically independent animals for each genotype. The mean numbers of Ki67-positive cells per microscopic fields (n = 12 fields for each genotype) are indicated (mean ± s.d.) (bottom). A two-sided t-test was used to calculate statistical significance, and p value is provided. d Representative merged images of immunocytochemistry for FOXO3 (green), E-cadherin (red), and DAPI (blue) of tumor-derived organoids from Gan Foxo3+/+ (top), Gan Foxo3+/Act (middle), and Gan Foxo3Act/Act mice (bottom). Organoids were treated with Tam after seeded in Matrigel. Bars, 25 μm. Insets show enlarged images. The images are representative of n = 10 biologically independent organoids. e Representative dissection microscope images of the tumor-derived organoids from Gan Foxo3+/+ (left), Gan Foxo3+/Act (center), and Gan Foxo3Act/Act mice (right) without Tam treatment (Control) (top) and with Tam treatment (bottom). Bars, 1 mm. Insets show enlarged images. The images are representative of n = 3 independent experiments. The mean numbers of organoids per microscopic field are indicated in a bar graph (mean ± s.d.) (bottom). Individual data are shown with dots. A two-sided t-test was used to calculate statistical significance, and p values are provided. ns not significant.