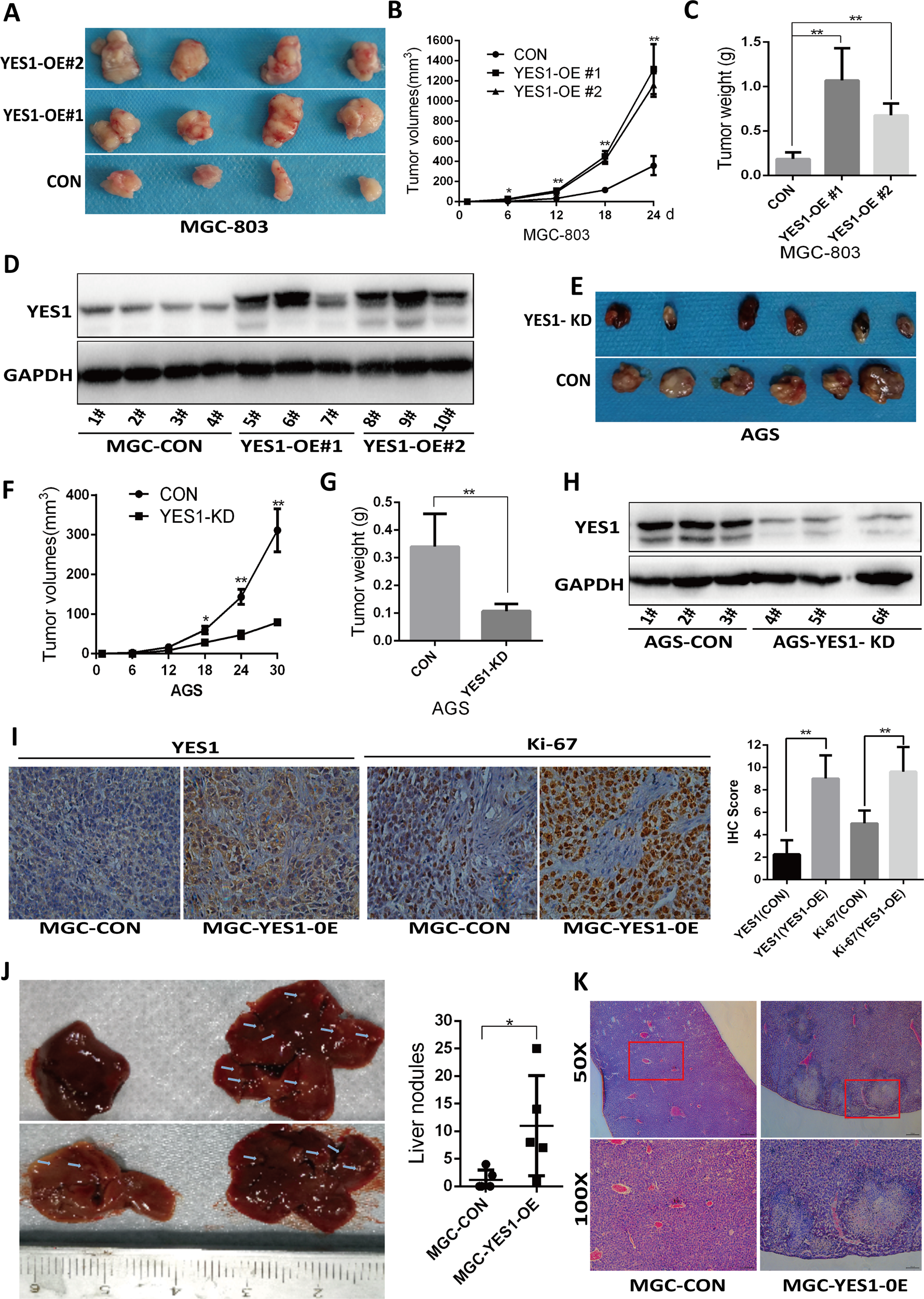
Fig. 3: YES1 promotes GC xenograft tumor development in mouse models.
From: EphA2–YES1–ANXA2 pathway promotes gastric cancer progression and metastasis

A–D YES1-OE and control MGC-803 cells were inoculated subcutaneously in NOD-SCID mice, tumor images are shown (A), tumor size was measured every 6 days (B). Twenty-four days later mice were sacrificed and tumor were collected and weighted (C), and the expression of indicated protein in tumors was analyzed by western blot (D). E–H YES1-KD and control AGS cells were inoculated subcutaneously in NOD-SCID mice, tumor images are shown (E), and tumor size was measured every 6 days (F). Thirty days later mice were sacrificed and tumor were collected and weighted (G), and the expression of indicated protein in tumors was analyzed by western blot (H). I Immunohistochemical staining of YES1 and Ki-67 in indicated mouse xenograft tumors. J, K YES1-OE and control MGC-803 cells were injected into the spleen of nude mouse, thirty days later mice were sacrificed, and metastatic nodules in the liver were counted (J). Representative images of metastatic foci in paraffin-embedded liver sections stained by hematoxylin and eosin. Arrows indicate the liver metastatic nodules (K).