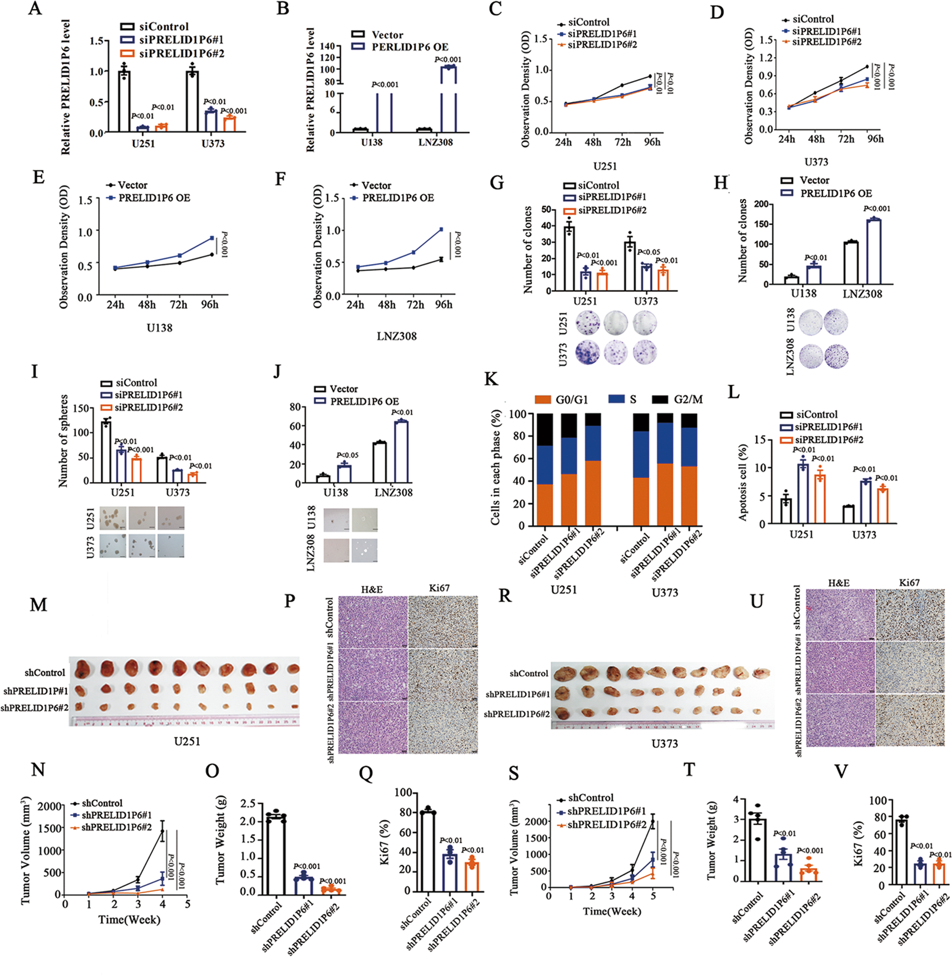
Fig. 2: Knockdown of PRELID1P6 significantly decreases glioma cell proliferation in vitro and in vivo.
From: The pseudogene PRELID1P6 promotes glioma progression via the hnHNPH1-Akt/mTOR axis

A, B The mRNA levels of PRELID1P6 were significantly downregulated in U251 and U373, or upregulated in U138 and LNZ308, as confirmed by qRT-PCR. GAPDH was used as the control. C, D Knockdown of PRELID1P6 significantly reduced U251 and U373 cell proliferation. The data are shown as means ± s.e.m. from three experiments. E, F Overexpression of PRELID1P6 significantly promoted U138 and LNZ308 cell proliferation. The data are shown as means ± s.e.m. from three experiments. G Knockdown of PRELID1P6 inhibited the clone formation ability of glioma cells compared with control cells. H Overexpression of PRELID1P6 promoted the clone formation ability of glioma cells compared with control cells. I Knockdown of PRELID1P6 inhibited the sphere formation ability of glioma cells. Scale bar = 100 μm. J Overexpression of PRELID1P6 promoted the sphere formation ability of glioma cells compared with control cells. Scale bar = 100 μm. K Knockdown of PRELID1P6 blocked the cell cycle transition at G0/G1 in U251 (left) and U373 cells (right). L Knockdown of PRELID1P6 significantly increased the cell apoptosis of U251 (left) and U373 cells (right). M–O Xenograft tumor formation of U251 cells with PRELID1P6 knockdown in nude mice. The growth rates and tumor weights were significantly lower than those of the control group. P, Q H&E staining and IHC staining for Ki67 confirmed the downregulation of cellularity and Ki67 in xenograft tumors from the PRELID1P6 knockdown group. R–T Xenograft tumor formation of U373 cells with PRELID1P6 knockdown in nude mice. The growth rates and tumor weights were significantly lower than those in the control group. U, V H&E staining and IHC staining for Ki67 confirmed the downregulation of cellularity and Ki67 in xenograft tumors from the PRELID1P6 knockdown group. Scale bar = 50 μm.