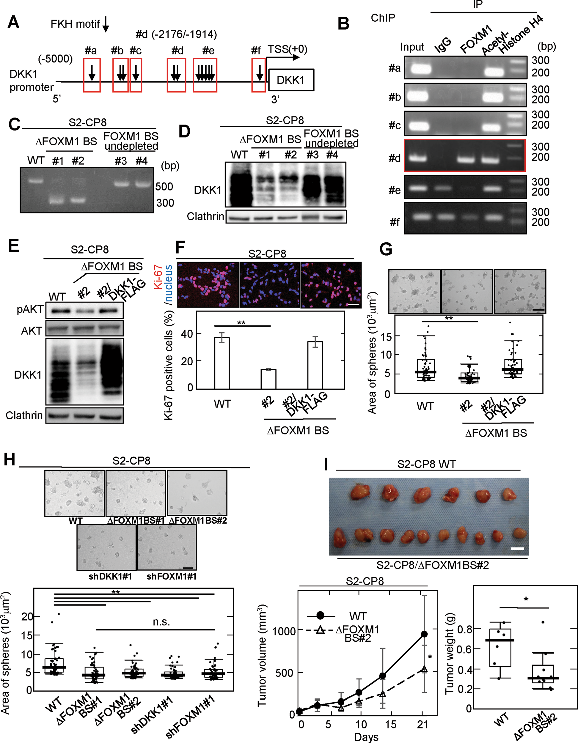
Fig. 5: The FOXM1 binding sites of the DKK1 gene are required for DKK1 expression.

A Twelve consensus binding motifs of FOXM1 in the DKK1 genome locus are indicated (black arrows). Putative FOXM1 binding sites were separated into six clusters based on their proximity (surrounded with red frames). B ChIP assay was performed using S2-CP8 cells. The chromatin which precipitated with the indicated antibodies was analyzed by PCR with specific primers for each of the putative FOXM1 binding sites. C The DKK1 upstream region was amplified from the genomic DNA of WT (wild type) S2-CP8 cells and S2-CP8/ฮFOXM1 BS cells by PCR. Agarose gel electrophoresis images are shown. WT and FOXM1 binding site deletions are indicated by the presence of a 614โbp and a 359โbp band, respectively. #1 and #2, ฮFOXM1 BS cells; #3 and #4, FOXM1 BS undeleted cells. Lysates of S2-CP8 cells used in Fig. 5C (D) and WT S2-CP8 cells, S2-CP8/ฮFOXM1 BS #2 cells, and S2-CP8/ฮFOXM1 BS #2 cells stably expressing DKK1-FLAG (E) were probed with the indicated antibodies. F Top panels: S2-CP8 cells used in Fig. 5E were stained with anti-Ki-67 antibody (red) and DRAQ5 (blue). Bottom panel: Ki-67-positive cells were calculated and are presented as the percentages of positively stained cells within the total cell population in each field (nโ=โ3 fields). The results are presented as meansโยฑโSD. Top panels: representative phase contrast images of S2-CP8 cells used in Fig. 5E (G) and Figs. 2A, 2C, and 5D (H), which were cultured for 5 days in 3D Matrigel, are shown. Bottom panel: the areas of spheres per field (nโ=โ3 fields) are plotted as box and whiskers diagrams. Center lines show the medians; box limits indicate the 25th and 75th percentiles as determined by JMP software; whiskers extend 1.5 times the interquartile range from the 25th and 75th percentiles; data points are plotted as dots. nโ=โ60 sample points for each cells. I WT S2-CP8 cells (nโ=โ6) or S2-CP8/ฮFOXM1 BS #2 cells (nโ=โ10) were subcutaneously implanted into immunodeficient mice. The volumes of xenograft tumors were measured twice a week for 3 weeks. Top panel: Extirpated xenograft tumors are shown. Bottom panels: Tumor volumes (left panel) and tumor weights (right panel) of WT S2-CP8 cells and S2-CP8/ฮFOXM1 BS #2 cells measured at day 21 are plotted as box and whiskers diagrams. Center lines show the medians; box limits indicate the 25th and 75th percentiles as determined by JMP software; whiskers extend 1.5 times the interquartile range from the 25th and 75th percentiles; data points are plotted as dots. nโ=โ6 and 10 sample point. Scale bars, 20โฮผm (F), 100โฮผm (G, H), 10โmm (I). **Pโ<โ0.01 (Studentโs t test) (F), *Pโ<โ0.05; **Pโ<โ0.01 (MannโWhitney U test) (GโI).