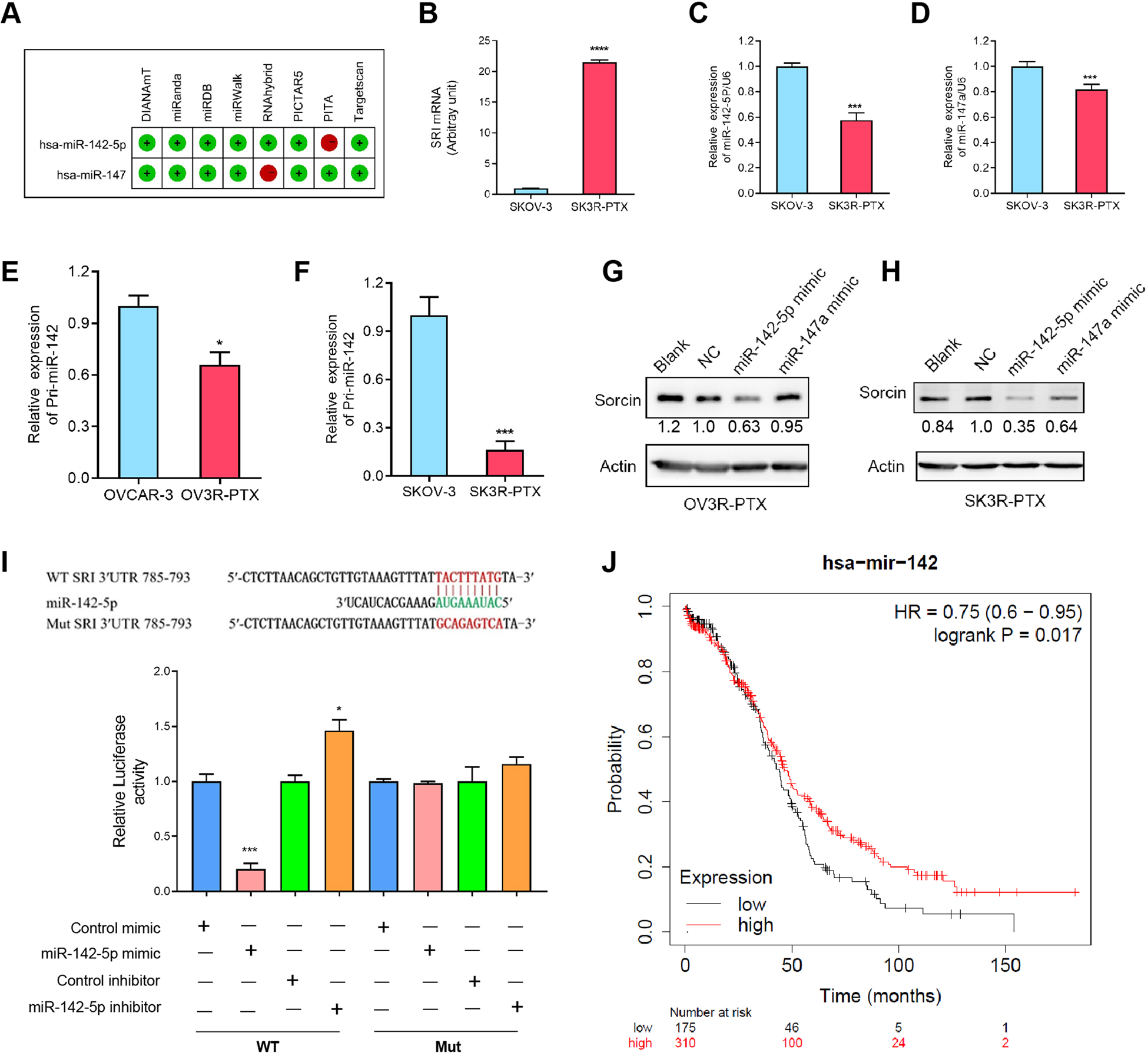
Fig. 4: Effect of miR-142-5p on sorcin (SRI) expression.

A Prediction of miRNAs binding to SRI. miR-142-5p and miR-147a were predicted as the most likely candidates for SRI by seven out of eight miRNA-associated prediction programs. B Expression of SRI mRNA in SKOV-3 and SK3R-PTX cells detected by qRT-PCR. C Expression of miR-142-5p in SKOV-3 and SK3R-PTX cells detected by qRT-PCR. D Expression of miR-147a in SKOV-3 and SK3R-PTX cells detected by qRT-PCR. e Expression of Pri-miR-142 in OVCAR-3 and OV3R-PTX cells detected by qRT-PCR. F Expression of Pri-miR-142 in SKOV-3 and SK3R-PTX cells detected by qRT-PCR. G Expression of sorcin in OV3R-PTX cells transfected with miR-142-5p and miR-147a mimics detected by Western blot. H Expression of sorcin in SK3R-PTX cells transfected with miR-142-5p or miR-147a mimics detected by Western blot. I Partial sequence of SRI 3ʹ-UTR. The wild-type (WT) and mutated (Mut) 3ʹ-UTR sequences of hsa-miR-142-5p were shown at the top. Nucleotides in red in WT SRI 3ʹUTR indicated complementarity to miR-142-5p and were mutated in Mut SRI 3ʹ-UTR plasmid. Relative luciferase activities in HEK 293 T cells treated with a miR-142-5p mimic or inhibitor were shown at the bottom. J Kaplan–Meier analysis of the overall survival of OC patients associated with has-miR-142 expression. Blank, cells without transfection; NC negative control; *, p < 0.05, ***, p < 0.001.