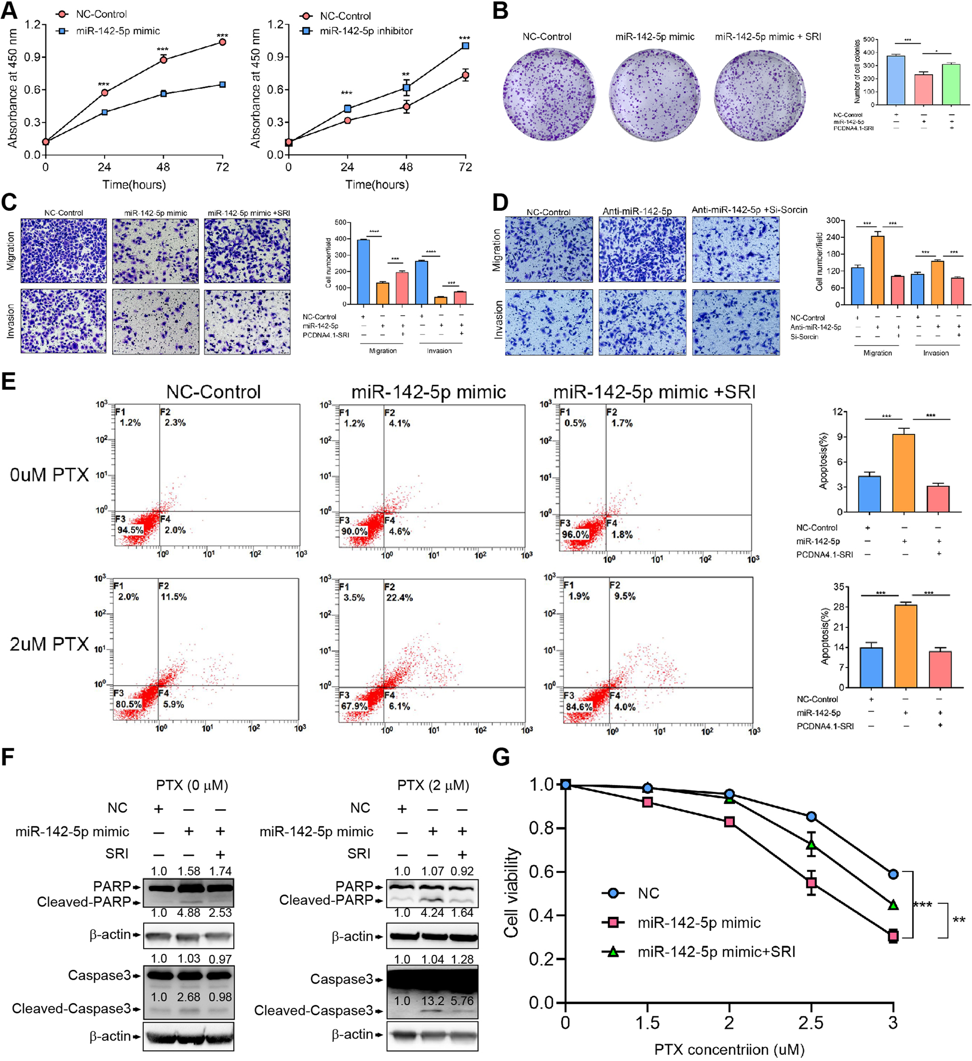
Fig. 5: Effect of miR-142-5p on cellular behavior.

A Cell proliferation of SK3R-PTX with miR-142-5p mimic or inhibitor detected by the CCK8 assay. B Colony formation of SK3R-PTX cells transfected with control, miR-142-5p mimic, or miR-142-5p plus SRI-overexpressing plasmid. C Migration and invasion of SK3R-PTX cells transfected with control, miR-142-5p mimic, or miR-142-5p plus SRI-overexpressing plasmid. Scale bar, 100 µm. D Migration and invasion of SK3R-PTX cells transfected with control, miR-142-5p inhibitor, or miR-142-5p inhibitor plus SRI-siRNA. Scale bar, 100 µm. E Detection of apoptotic cells by flow cytometry. SK3R-PTX cells were transfected control, miR-142-5p mimic, or miR-142-5p plus SRI-overexpressing plasmid in the presence or absence of 2 μM paclitaxel (PTX). F Expression of apoptotic markers PARP, cleaved-PARP, Caspase3, and Cleaved-Caspase3 in SK3R-PTX cells transfected with control, miR-142-5p mimic, or miR-142-5p plus SRI-overexpressing plasmid detected by Western blot. G Cell viability of SK3R-PTX transfected with control, miR-142-5p mimic, or miR-142-5p plus SRI-overexpressing plasmid after PTX treatment for 2 days. NC negative control; *, p < 0.05; **, p < 0.01; ***, p < 0.001.