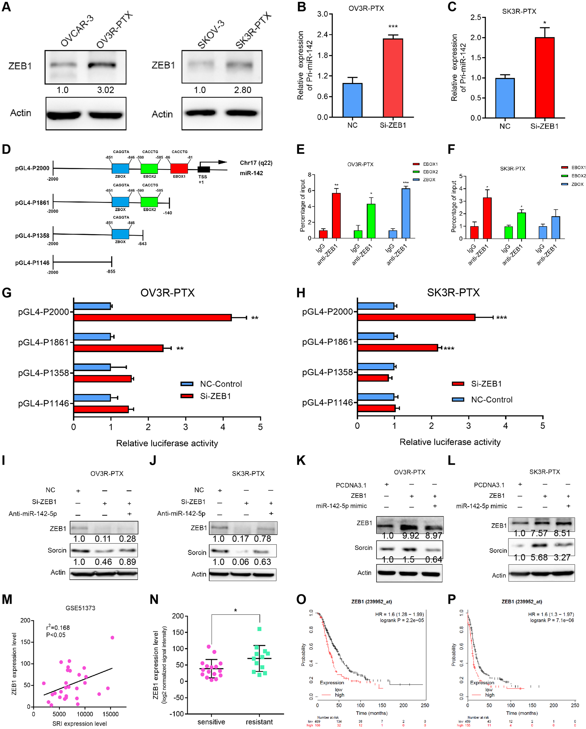
Fig. 6: Regulation of ZEB1 on miR-142-5p expression.

A ZEB1 protein expression in OVCAR-3, OV3R-PTX, SKOV-3, and SK3R-PTX cells detected by Western blot. B Expression of Pri-miR-142 in the negative control (NC)-siRNA or ZEB1-siRNA-transfected OV3R-PTX cells by qRT-PCR. C Expression of Pri-miR-142 in NC or ZEB1-siRNA-transfected SK3R-PTX cells by qRT-PCR. D Schematic illustrations of 4 constructs: a full promoter region pGL4-P2000 and three truncated promoter regions pGL4-P1861, pGL4-P1358, and pGL4-P1146. E ChIP-qPCR assay for ZEB1 binding to the miR-142 promoter in OV3R-PTX cells. F ChIP-qPCR assay for ZEB1 binding to the miR-142 promoter in SK3R-PTX cells. G Luciferase activities of different miR-142 promoter-reporter constructs with co-transfection of ZEB1-siRNA or NC in OV3R-PTX cells. H Luciferase activities of different miR-142 promoter-reporter constructs with co-transfection of ZEB1-siRNA or NC in SK3R-PTX cells. I Sorcin expression in OV3R-PTX cells after transfection of NC, ZEB1-siRNA, or miR-142-5p inhibitor plus ZEB1-siRNA detected by Western blot. J Sorcin expression in SK3R-PTX cells after transfection of NC, ZEB1-siRNA, or miR-142-5p inhibitor plus ZEB1-siRNA detected by Western blot. K Sorcin expression in OV3R-PTX cells after transfection of pcDNA3.1 vector, ZEB1-overexpressing plasmid, or miR-142-5p mimics plus ZEB1-overexpressing plasmid detected by Western blot. L Sorcin expression in SK3R-PTX cells after transfection of pcDNA3.1 vector, ZEB1-overexpressing plasmid, or miR-142-5p mimics plus ZEB1-overexpressing plasmid detected by Western blot. M Correlation analysis of SRI and ZEB1 mRNA expression in the GSE51373 dataset. N Comparison of ZEB1 mRNA expression between chemotherapy-sensitive (n = 12) and chemotherapy-resistant (n = 16) ovarian serous carcinoma from the GSE51373 dataset. O Kaplan–Meier analysis of the overall survival of OC patients associated with ZEB1 expression. P Kaplan–Meier analysis of the progression-free survival of OC patients associated with ZEB1 expression. *, p < 0.05; **, p < 0.01; ***, p < 0.001.