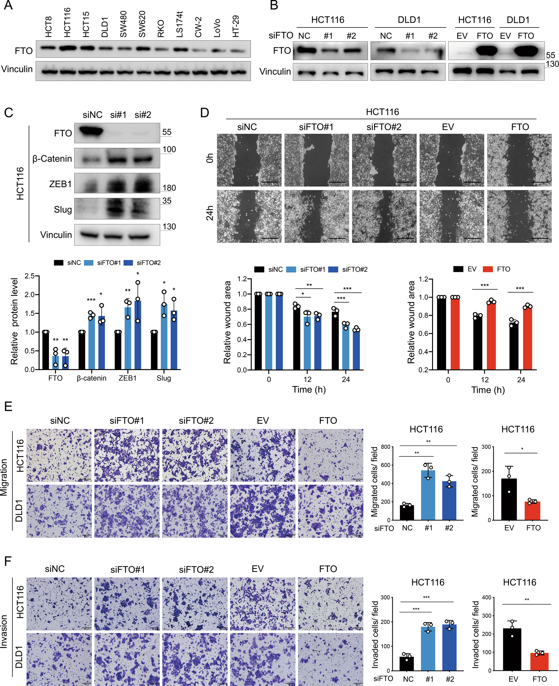
Fig. 2: FTO suppresses CRC cell migration and invasion in vitro.
From: FTO downregulation mediated by hypoxia facilitates colorectal cancer metastasis

A Immunoblotting of FTO expression in human colorectal cancer cells (HCT8, HCT116, HCT15, DLD1, SW480, SW620, RKO, Ls174t, CW-2, LoVo, and HT-29). B Immunoblotting of normal control (NC) versus FTO knockdown with si#1, si#2 and empty vector (EV) versus FTO-overexpressing (FTO) efficiencies in HCT116 and DLD1 cells. C Immunoblotting (up) and bar graph (down) of EMT markers (β-Catenin, ZEB1, Slug) in HCT116 and DLD1 cells after FTO knockdown. D Wound healing assays of FTO knockdown and FTO overexpression HCT116 cells were recorded (up) and quantitatively analyzed (down). Scale bar: 400 μm. Two-way ANOVA was used for comparisons at each time point. E Images and quantification of transwell migration assays of FTO knockdown and FTO overexpression HCT116 and DLD1 cells. Scale bar: 200 μm. F Images and quantification of invaded FTO knockdown and FTO overexpression HCT116 and DLD1 cells. Scale bar: 200 μm. Data in (C, D, E, and F) are presented as the means ± S.D. (n = 3) *P < 0.05, **P < 0.01, ***P < 0.001 (Student’s t test).