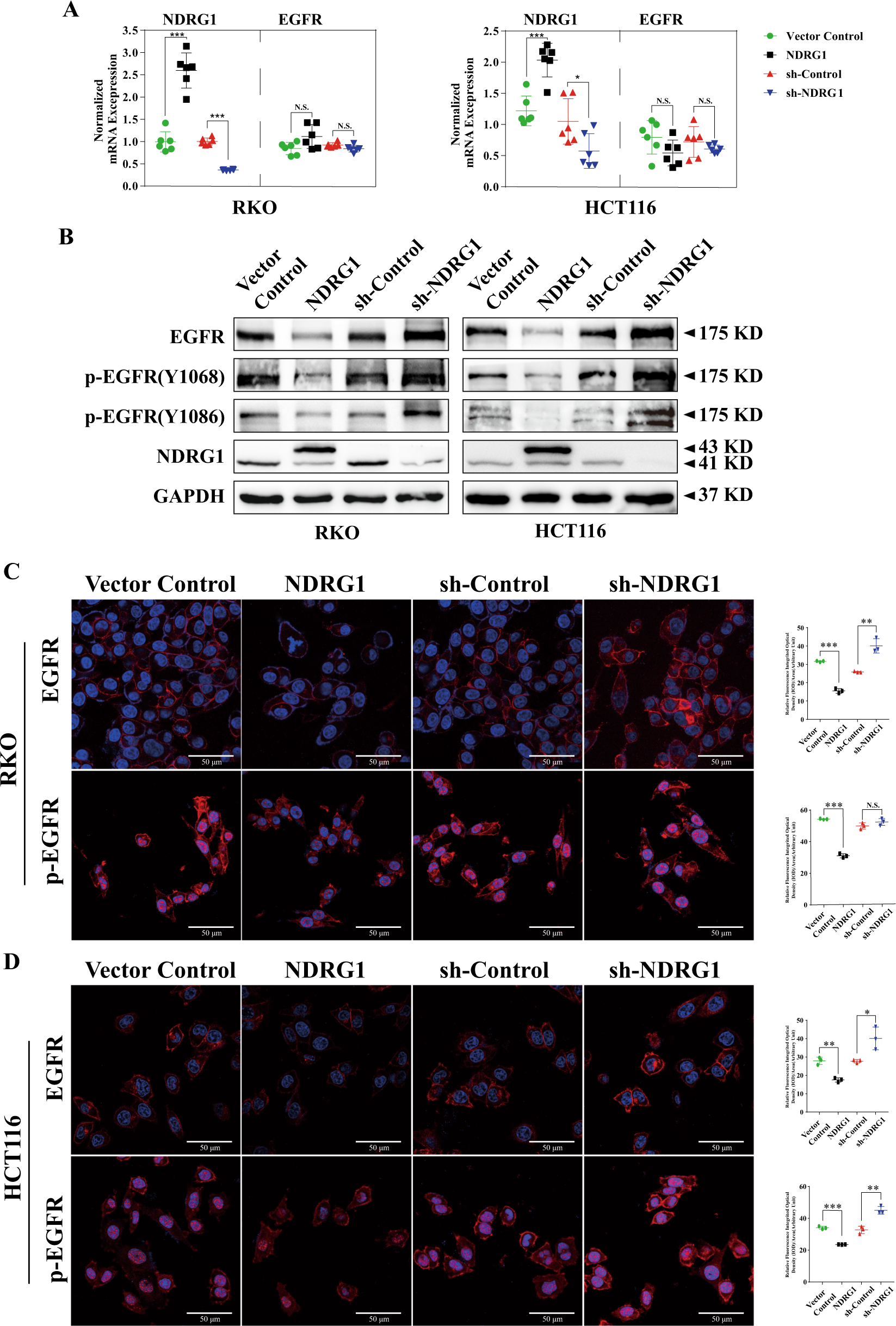
Fig. 2: NDRG1 reduces EGFR protein expression in CRC cell lines.
From: NDRG1 enhances the sensitivity of cetuximab by modulating EGFR trafficking in colorectal cancer

A qPCR results of the NDRG1 and EGFR mRNA expressions in NDRG1-overexpression and NDRG1-knockdown RKO and HCT116 cells compared with their relative control cells (n = 3, Student’s t test). B Western blots for EGFR and p-EGFR proteins in NDRG1-overexpression and NDRG1-knockdown RKO and HCT116 cells compared with their relative control cells. C, D Representative images of EGFR and p-EGFR expression by immunofluorescence staining. Scale bar = 50 μm. The quantitative data were presented as mean ± SD. Error bar represented at least three independent experiments. (NS no significant, *p < 0.05, **p < 0.01, ***p < 0.001).