Fig. 3: NDRG1 affects the sensitivity of CTX in CRC cells through regulating the EGFR expression, phosphorylation, and distribution.
From: NDRG1 enhances the sensitivity of cetuximab by modulating EGFR trafficking in colorectal cancer

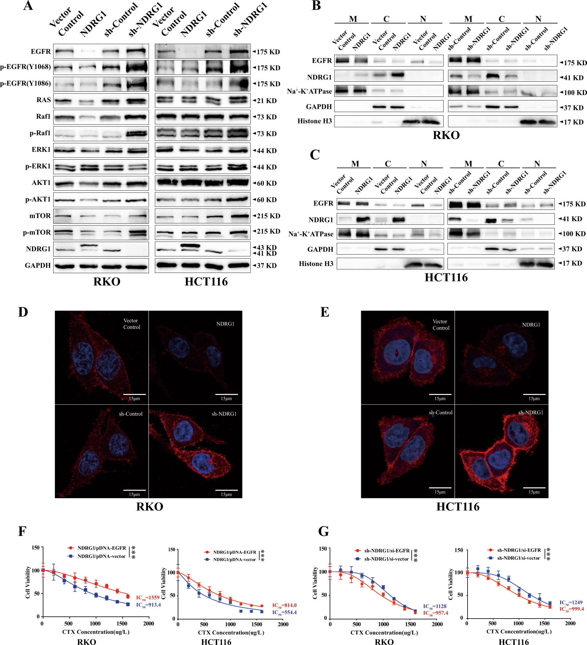
A Western blots for proteins of RAS/RAF/ERK and PI3k/AKT/mTOR pathways in NDRG1-overexpression and NDRG1-knockdown RKO and HCT116 cells compared with their relative control cells. GAPDH was used as a loading control. B, C The protein located on the membrane, cytoplasm, and nucleus were isolated by subcellular fractionation assay after NDRG1 was overexpressed or silenced, respectively, and then the variation of EGFR was detected by western blot. Na+-K+ATPase, GAPDH and Histone H3 were used as loading control for the membrane (M), cytoplasm (C), and nucleus (N), respectively. D, E Representative images of EGFR distribution on cells by immunofluorescence staining. Scale bar = 15 μm. F NDRG1-overexpression cells were transfected with EGFR-overexpression plasmid and vector plasmid, respectively, and then the sensitivity to CTX was detected by CCK-8 assay (n = 6, two-way ANOVA). G NDRG1-knockdown cells were transfected with EGFR-siRNA and vector siRNA, respectively, and then the sensitivity to CTX was detected by CCK-8 assay (n = 6, two-way ANOVA). The quantitative data were presented as mean ± SD. Error bar represented at least three independent experiments. (NS no significant, *p < 0.05, **p < 0.01, ***p < 0.001).