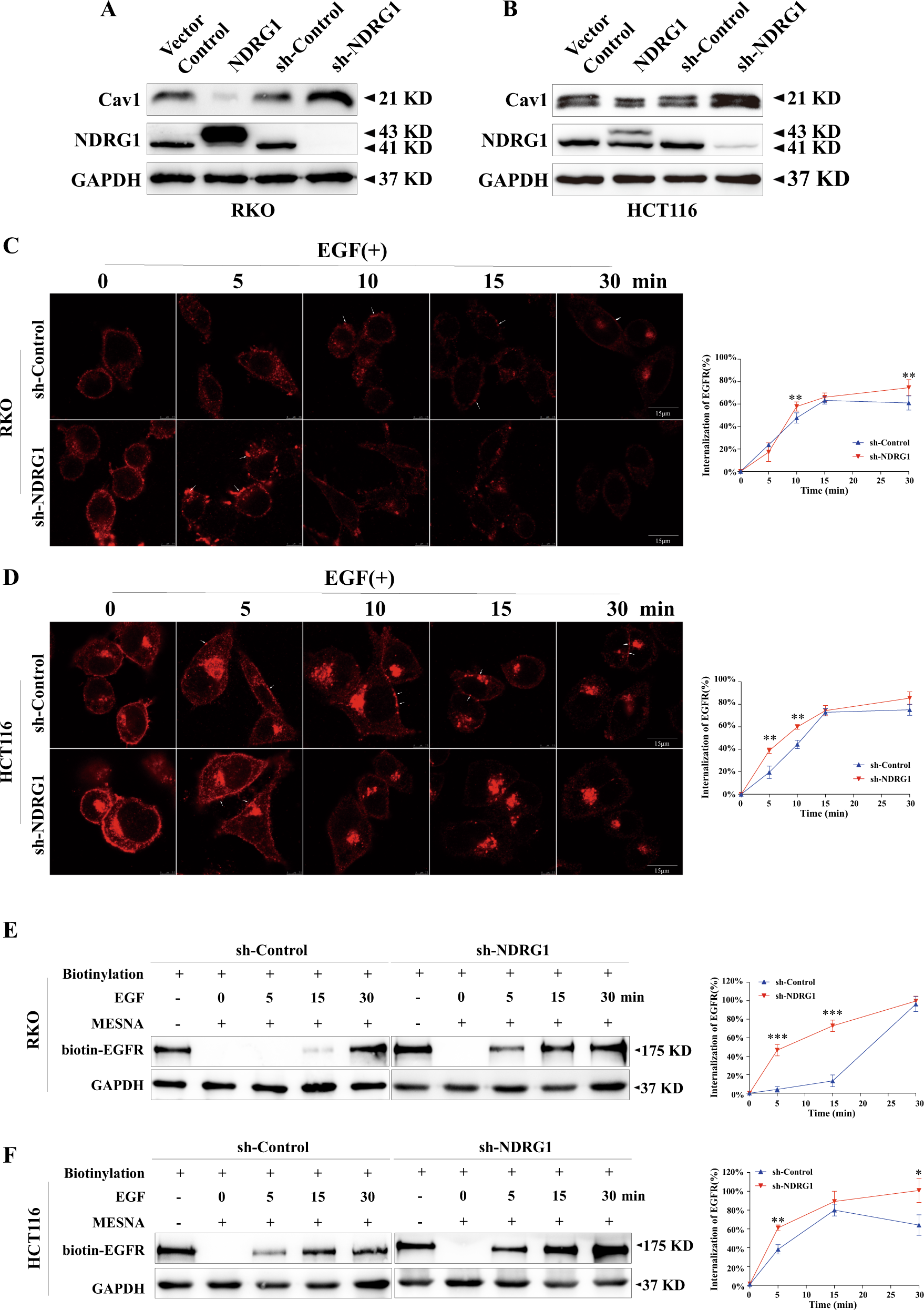
Fig. 4: Knockdown of NDRG1 markedly accelerates the endocytosis of EGFR.
From: NDRG1 enhances the sensitivity of cetuximab by modulating EGFR trafficking in colorectal cancer

NDRG1-knockdown and the corresponding control cells were treated with EGF (50 ng/ml) for 5–30 min after starvation overnight. A, B Western blots for Cav1 proteins in NDRG1-overexpression and NDRG-knockdown RKO and HCT116 cells compared with the corresponding control cells. C, D The endocytosis of EGFR (red) was determined by indirect immunofluorescence (white arrow: the EGFR accumulated on cell membrane). Data were quantified as described in “Materials and methods”. (n = 6, Student’s t test). Scale bar = 15 μm. E, F The endocytosis of EGFR was determined by cell surface biotinylation as described in “Materials and methods” (n = 3, Student’s t test). Control: total biotinylated proteins without incubation with MESNA to remove biotin from the sulfo-NHS-SS-biotin-labeled proteins on the cell surface and without stimulation with EGF. The quantitative data were presented as mean ± SD. Error bar represented at least three independent experiments. (NS no significant, *p < 0.05, **p < 0.01, ***p < 0.001).