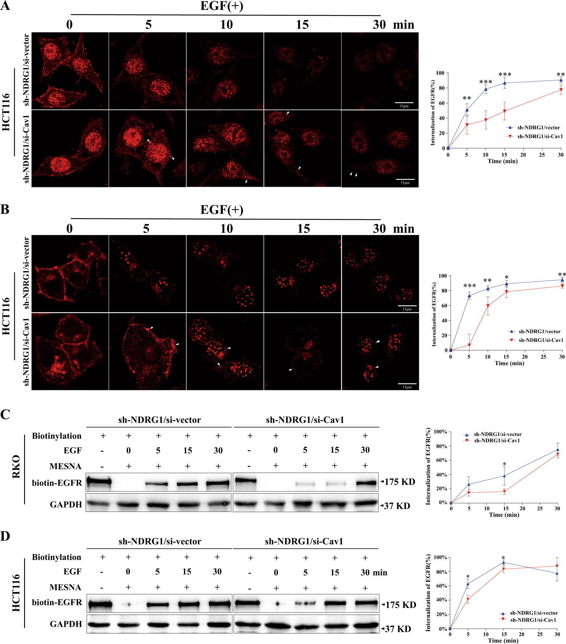
Fig. 5: The inhibition of Cav1 retarded the endocytosis of EGFR and enhanced the sensitivity in NDRG1-knockdown cells.
From: NDRG1 enhances the sensitivity of cetuximab by modulating EGFR trafficking in colorectal cancer

NDRG1-knockdown cells were transfected with siRNA-Cav1 and vector siRNA, respectively. A, B The endocytosis of EGFR (red) was determined by indirect immunofluorescence (white arrow: the EGFR accumulated on cell membrane). Data were quantified as described in “Materials and methods”. (n = 6, Student’s t test). Scale bar = 15 μm. C, D Endocytosis of EGFR by cell surface biotinylation (n = 3, Student’s t test). The quantitative data were presented as mean ± SD. Error bar represented at least three independent experiments. (NS no significant, *p < 0.05, **p < 0.01, ***p < 0.001).