Fig. 7: Knockdown of NDRG1 impedes the sensitivity of CTX in vivo.
From: NDRG1 enhances the sensitivity of cetuximab by modulating EGFR trafficking in colorectal cancer

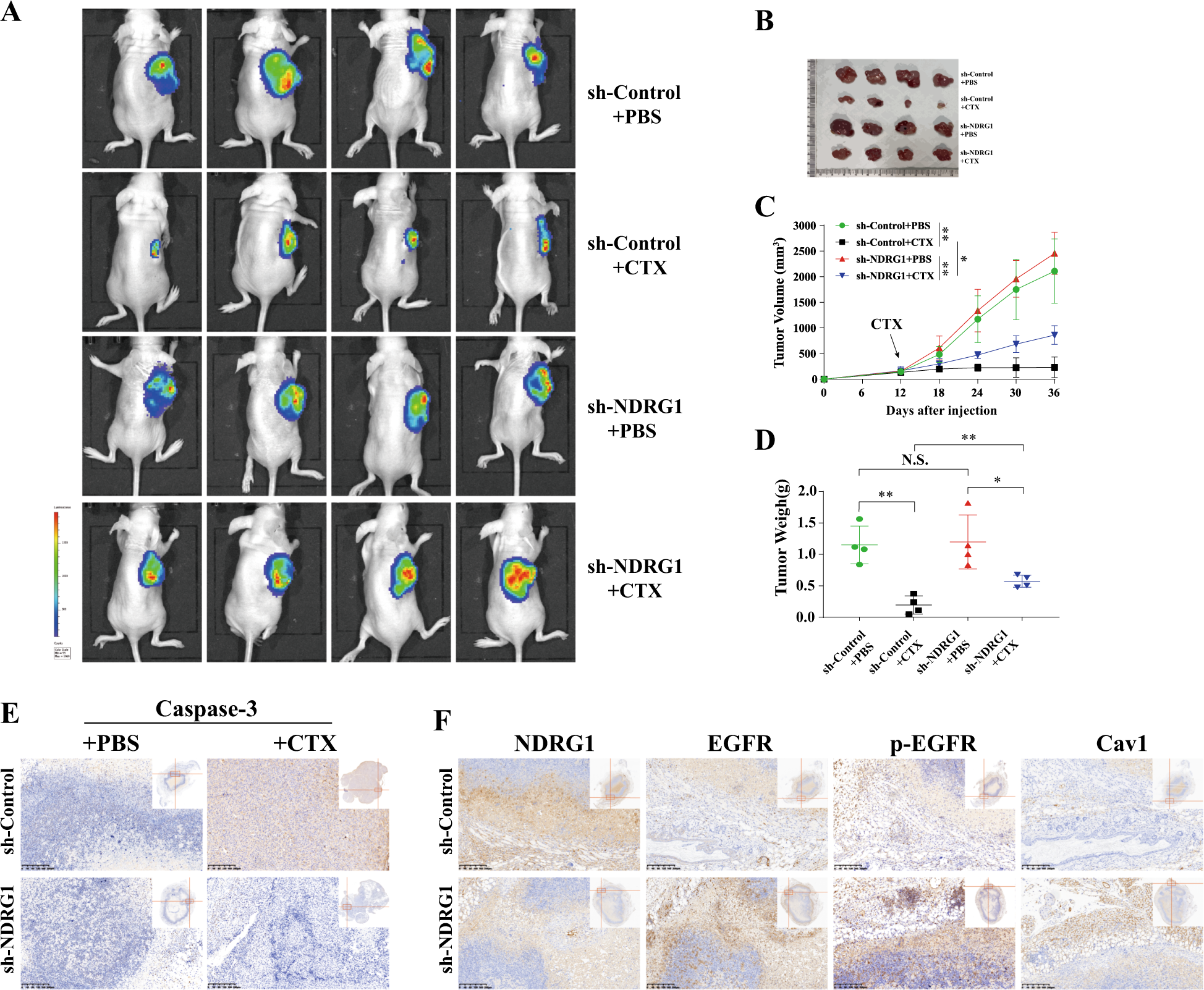
A All the mice were imaged when the largest diameter of tumor reached 20 mm after CTX treatment. The color scale depicting the photon fluxes emitted from the tumor cells. B Macroscopic views showing the xenografts in the indicated subgroups. C Plot representing the evolution of tumor volume of xenografts in the indicated groups (n = 4, two-way ANOVA). D tumor weight of xenografts in the indicated groups (n = 4, Student’s t test). E The apoptotic cells in the dissected xenografts were immunostained with Caspase-3; magnification: ×10. F The representative IHC staining images of NDRG1, EGFR, p-EGFR(Y1068) and Cav1 in tumor tissues; magnification: ×10. The quantitative data were presented as mean ± SD. (NS no significant, *p < 0.05, **p < 0.01, ***p < 0.001).