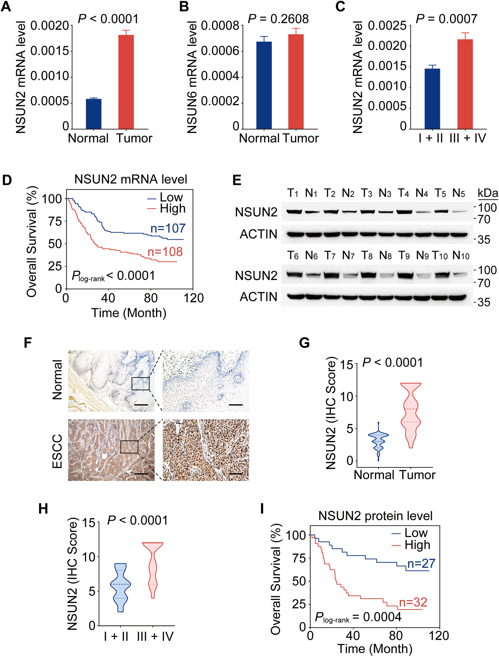
Fig. 1: Elevated NSUN2 expression correlates with poor clinical outcomes in patients with ESCC.

A, B NSUN2 RNA levels were significantly higher in ESCC tumors than in paired normal tissues (n = 215; SYSUCC cohort) (A), but NSUN6 showed no obvious difference (B). C Increased NSUN2 RNA levels were observed in stage III/IV ESCC tumors (n = 109) than in stage I/II tumors (n = 106). D Kaplan–Meier estimates of survival time of patients in the SYSUCC cohort by different NSUN2 RNA levels in tumors. The median survival time for patients with high NSUN2 (≥median) was 26.9 months, significantly shorter than 87.7 months in patients with low NSUN2 (<median), with the adjusted HRs (95% CI) for death of high NSUN2 level being 1.94 (1.32–2.85). HR hazard ratio, CI confidence interval. E Western blotting analysis showing higher levels of NSUN2 protein in ESCC tumors than in paired normal tissues (n = 10). T tumor tissues, N paired normal tissues. F Representative immunohistochemical staining (IHC) images of NSUN2 protein levels in ESCC tumors and in paired normal tissues. Scale bar, 500 μm (left) and 100 μm (right). G, H NSUN2 protein levels were significantly higher in ESCC tumors than in paired normal tissues (G; n = 59; SYSUCC cohort), and in stage III/IV tumors (n = 34) than in stage I/II tumors (n = 25) (H). I Kaplan–Meier estimates of survival time of patients by different NSUN2 protein levels in tumors. The median survival time for patients with high NSUN2 (IHC score > 6; 24.2 months) was significantly shorter than those with low NSUN2 (IHC score ≤ 6; 88.4 months), with the adjusted HRs (95% CI) for death of high NSUN2 level being 3.52 (1.46–8.49). Data are represented as mean ± SEM in (A–C) and violin plots in (G) and (H). The centerlines of the violin plots represent median, while the upper and lower hinges indicate 25th and 75th percentiles, respectively. P values were calculated by two-sided paired Wilcoxon signed-rank test in (A), (B) and (G), and two-sided Mann-Whitney test in (C) and (H). Two-sided log-rank test was used in (D) and (I).