Fig. 2: RAC1 is required for ER activity.
From: RAC1 plays an essential role in estrogen receptor alpha function in breast cancer cells

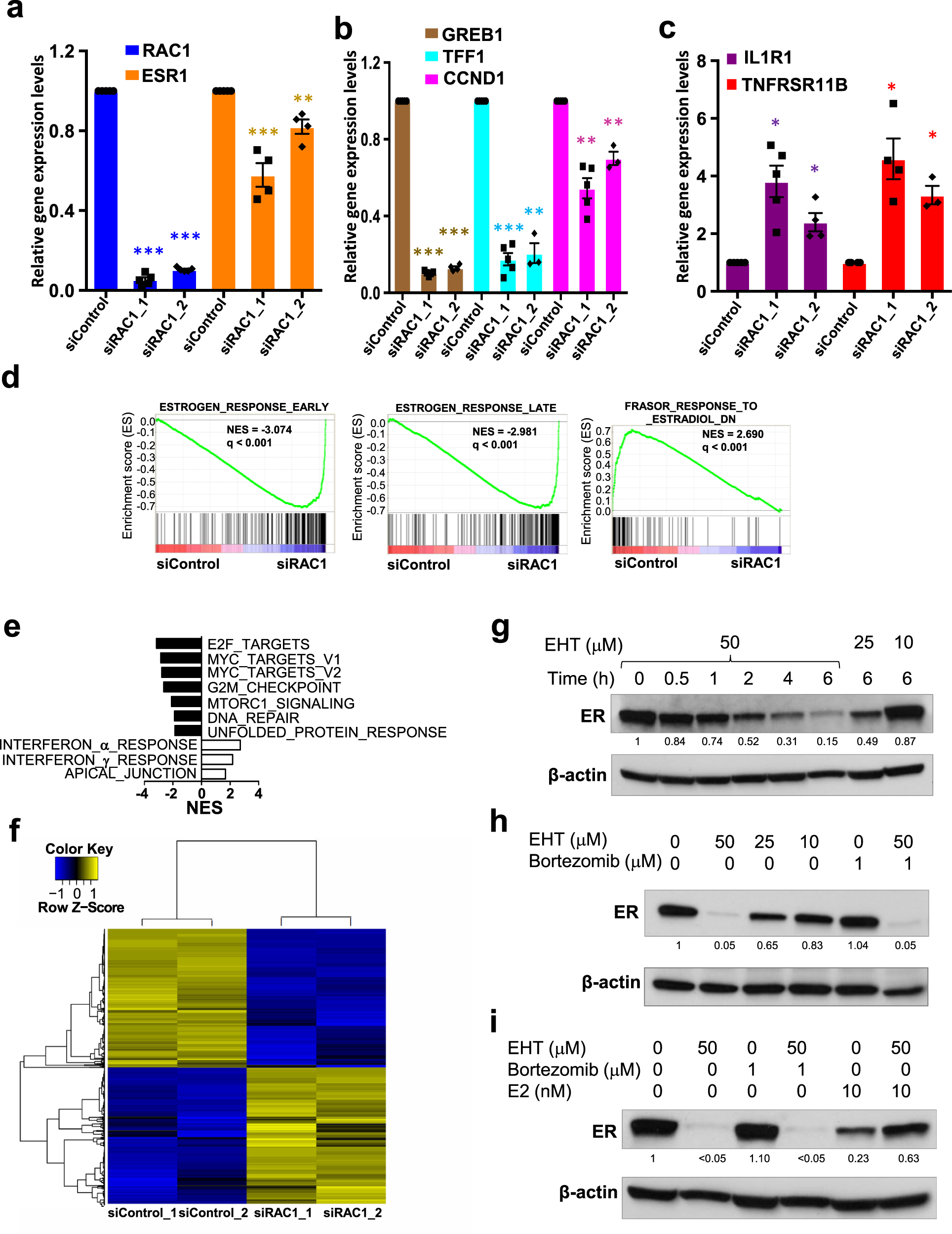
MCF-7 cells were grown in estrogen-containing media and were transfected with either non-targeting siRNA or two different siRNAs targeting RAC1. The cells were collected after three days for RT-qPCR assay for the indicated targets: RAC1 and ESR1 (A); ER-activated genes GREB1, TFF1 and CCND1 (B); ER-repressed genes IL1R1 and TNFRSF11B (C). The data are presented from 3 to 5 independent transfection assays shown as mean ± SEM. Student’s t tests were performed by comparing gene expression levels in cells transfected with siRAC1 to cells transfected with siControl: *P < 0.005; **P < 0.001; ***P < 10−4. D RNA-seq analyses were performed from two biological replicate RNA samples prepared from MCF-7 cells after the cells were transfected with siRAC1 or control siRNA oligo for three days. GSEA analysis indicated significant repression of ER-activated target genes, but activation of ER-repressed target genes upon down-regulating RAC1. E Some other hallmark pathways were significantly changed after RAC1 down-regulation in MCF-7 cells. F The heatmap shows the genes with 2 fold changes (FDR < 0.05) in MCF-7 cells after transfection with siRAC1 for 3 days. G The Western blot analysis for ER protein in MCF-7 cells grown in the estrogen-containing media treated with different dosages of the RAC1 inhibitor EHT1864 at the indicated time points; or after 6 h treatment with combination of EHT1864 and proteasome inhibitor Bortezomib (H). I The Western blot analysis for ER protein in MCF-7 cells that were maintained in the estrogen-deprived media for three days followed by the indicated treatments for 6 h. The target protein was quantified as in Fig. 1B.