Fig. 4: RAC1 interacts with ER.
From: RAC1 plays an essential role in estrogen receptor alpha function in breast cancer cells

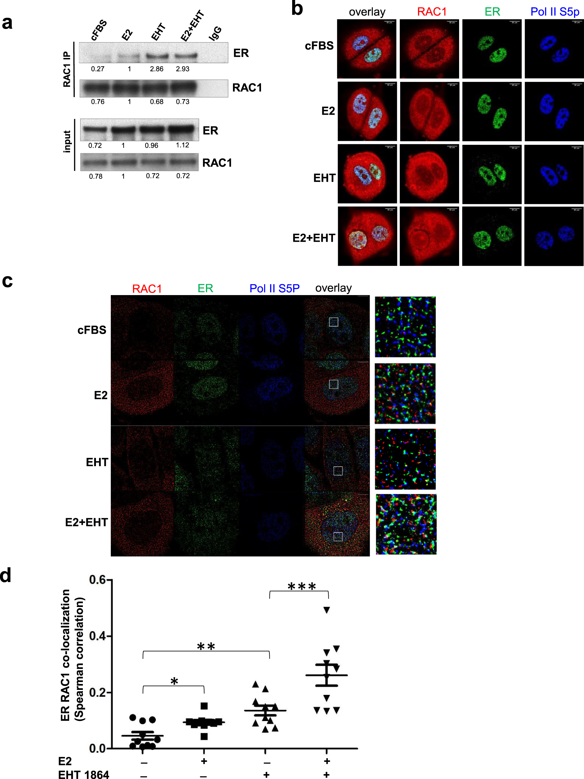
A MCF-7 cells were maintained in the estrogen-deprived media (cFBS) for three days followed by 1 h treatment of 10 nM E2, 50 µM EHT 1864, or 10 nM E2 plus 50 µM EHT 1864. Prepared nuclear lysates were subjected to immunoprecipitation with an antibody against RAC1.The input and immunoprecipitated samples were probed for ER or RAC1 using Western blot. Targets were quantified using Image Studio (Li-CoR). ER or RAC1 protein level in E2-treated sample from input or IP was set as 1 for comparison. B, C MCF-7 cells were grown on a cover slide and were treated as in (A). After 1 h treatment, the cells were fixed and stained with antibodies to RAC1, ER and RNA pol II S5P for confocal (B) or STORM imaging analysis (C). Targets are color-coded as shown at the top. Enlarged areas from selected regions inside nucleus (indicated by the square) are shown in the last column in (C). D The Spearman’s correlation coefficient for ER-RAC1 co-localization was calculated from 10 cell nuclei under the indicated treatment conditions. *P = 0.0032; **P = 0.0002; ***P < 0.0001 (Student’s t test).