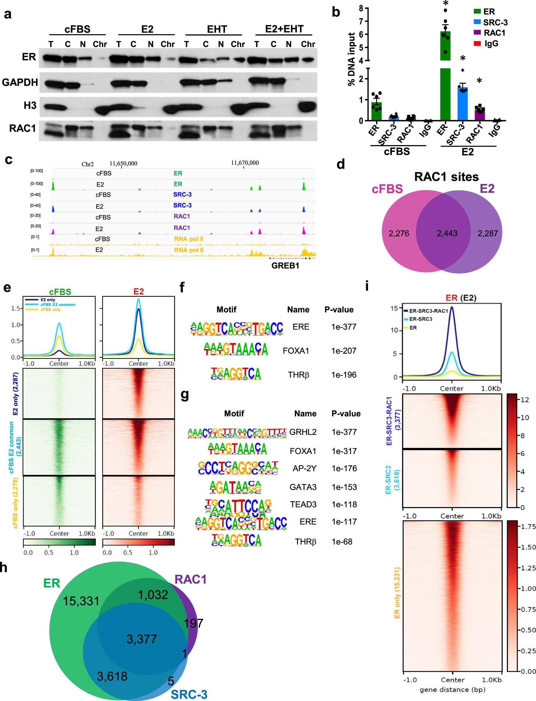
Fig. 5: RAC1 co-localizes with ER on chromatin.
From: RAC1 plays an essential role in estrogen receptor alpha function in breast cancer cells

A MCF-7 cells were treated as in Fig. 4A. The cell extract was fractionated into different portions and analyzed by Western blotting with the indicated antibodies. T total cellular lysate, C cytoplasmic fraction, N nuclear soluble fraction, Chr chromatin. B MCF-7 cells were cultured in estrogen-deprivation media for three days followed by the treatment with 10 nM E2 for 45 min. No E2-treated sample (cFBS) was served as a control. ChIP-qPCR analyses were performed for chromatin occupancies of ER, SRC-3, or RAC1, at a target region within the GREB1 enhancer. *P < 0.0001, compared to each control sample (Student’s t test). C ChIP-seq analyses were performed for ER, SRC-3, RAC1, and RNA pol II, using MCF-7 samples prepared as in (B). Target occupancies at the GREB1 enhancer region were shown in IGV genome browser tracks. D Venn diagram of identified RAC1 chromatin occupancy sites (derived from two biological replicate samples, q < 10−10) in the presence or absence of E2. E The average profiles and heatmaps of RAC1 signals at three groups of RAC1 occupancy sites as separated in (D). Homer motif analysis indicated enriched motifs at RAC1 sites only detected with E2 treatment (F) or motifs at RAC1 sites commonly detected with or without E2 (G). H Venn diagram of the overlapping of occupancy sites for ER, SRC-3 or RAC1 (derived from two biological replicate samples, q < 10−10) in the presence of E2. I The average profiles and heatmaps of ER signals in the presence of E2 at 3 groups of ER binding sites that were occupied by ER/SRC-3/RAC1, ER/SRC-3, or ER only.