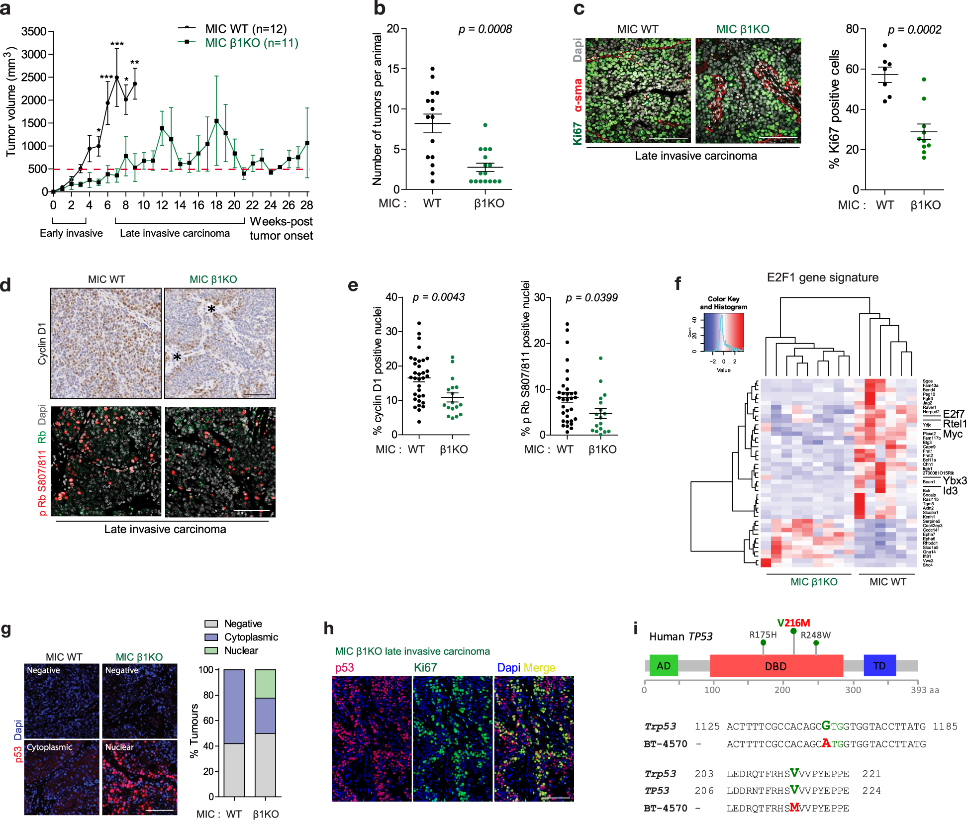
Fig. 4: β1 integrin-deficient tumours exhibit tumour mass dormancy associated with p53 gene alteration.

a Tumour volume was measured from tumour onset to end-burden. P values (* <0.05, ** <0.01, *** <0.001) were calculated using 2-way ANOVA test. Red line indicates threshold between early (<500 mm3) and late invasive carcinomas (>500 mm3) collected at end-burden. b Number of tumours at end-burden. Data ± SEM, two-tailed Student’s t-test. c Analysis of Ki67 of cancer cells in late invasive carcinoma. α-sma indicates stromal area. Scale bar is 100 μm. Data ± SEM, two-tailed Student’s t test. d Analysis of cyclin D1 and phosphor-Rb (S807/811) in late invasive tumours. Asterisks indicate stromal area. Tumour cells with high cyclin D1 expression localise adjacent to stroma regions in MIC β1KO late invasive carcinomas. Data ± SEM, two-tailed Student’s t test. Scale bar is 100 μm. e Quantification of cyclin D1 and phosphor-Rb from images in d. Data ± SEM, two-tailed Student’s t test. f DEGs in end-burden tumours are overlapped with a E2F1 ChIP-seq dataset to generate a E2F1 gene signature. Several E2F1 target genes (E2f7, Rtel1, Myc, Ybx3, Id3) that are directly involved in cell cycle regulation are downregulated in MIC β1KO tumours. g Immunohistochemical analysis of p53 in late invasive carcinoma (MIC WT n = 22, MIC β1KO n = 14). Left, representative of different p53 staining patterns—absent, weak cytoplasmic or strong nuclear. Right, percentage of tumour with distinct p53 distribution pattern. h Co-staining of MIC β1KO tumours (n = 2) with nuclear p53 and proliferation marker Ki67. Cells with nuclear p53 are also Ki67 positive. i Sanger sequencing of p53 in a reactivated MIC β1KO tumour (ID BT-4570) identifies a G-A substitution in Trp53 exon 6. The mutation is mapped to V216M (Valine to Methionine) located in DNA-binding domain of p53 and conserved between mouse and human.