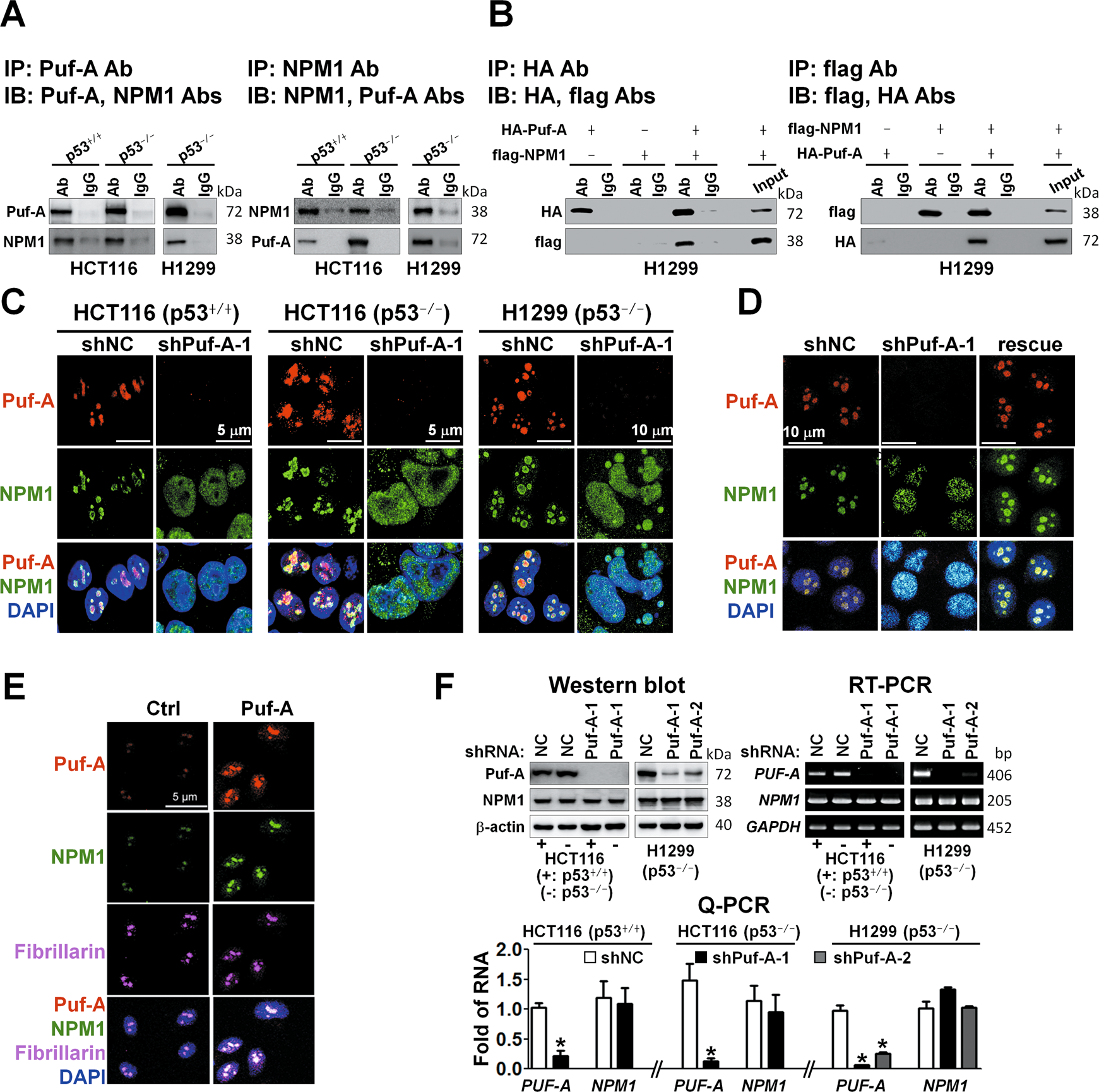
Fig. 6: Puf-A interacts with NPM1 in nucleolus.
From: Puf-A promotes cancer progression by interacting with nucleophosmin in nucleolus

A Co-immunoprecipitation (Co-IP) of endogenous Puf-A and NPM1 proteins. Cell lysates from p53+/+HCT116, p53−/−HCT116 and H1299 cells were co-IP with antibodies directed against Puf-A or NPM1 and subsequently immunoblotted (IB) with Puf-A and NPM1 antibodies as indicated. B Co-IP of exogenous Puf-A and NPM1 proteins. Cell lysates obtained from H1299 cells after co-transfection with HA-tagged Puf-A (HA-Puf-A) and flag-tagged NPM1 (flag-NPM1) overexpression vector, were co-IP with antibodies directed against HA or flag, and subsequently immunoblotted with tag antibodies as indicated. C Immunofluorescence staining for Puf-A and NPM1 expression in p53+/+- and p53−/−-HCT116 cells and p53−/−-H1299 cells. The cells were transduced with control shNC and shPuf-A-1 and stained with antibodies directed against Puf-A (red) and NPM1 (green) and counterstained with DAPI (blue). D Rescue experiments. H1299 cells were transfected with control (shNC) and shPuf-A-1 plasmids. After 48 h, the shPuf-A-1-transfected H1299 cells were transfected with 100 ng control and Puf-A-expressing plasmids. Three days later, NPM localization was determined by an immunofluorescence assay. E Overexpression of Puf-A in A549 cells. Representative images of Puf-A (red), NPM1 (green), and fibrillarin (purple) immunofluorescence in A549 cells expressing control (NC) or Puf-A plasmids with DAPI nuclear stain (blue). Scale bar, 5 μm. F Western blot, RT-PCR and Q-PCR analyses of the expression of Puf-A (PUF-A) and NPM1 (NPM1) in p53+/+-, p53−/−-HCT116 and p53−/−-H1299 cells after transduction with shPuf-A-1, shPuf-A-2, or control shNC. β-actin and GAPDH were used as internal controls. In Q-PCR, mean ± SD values (n = 3) are shown. * refers to p < 0.05 (one-way ANOVA).