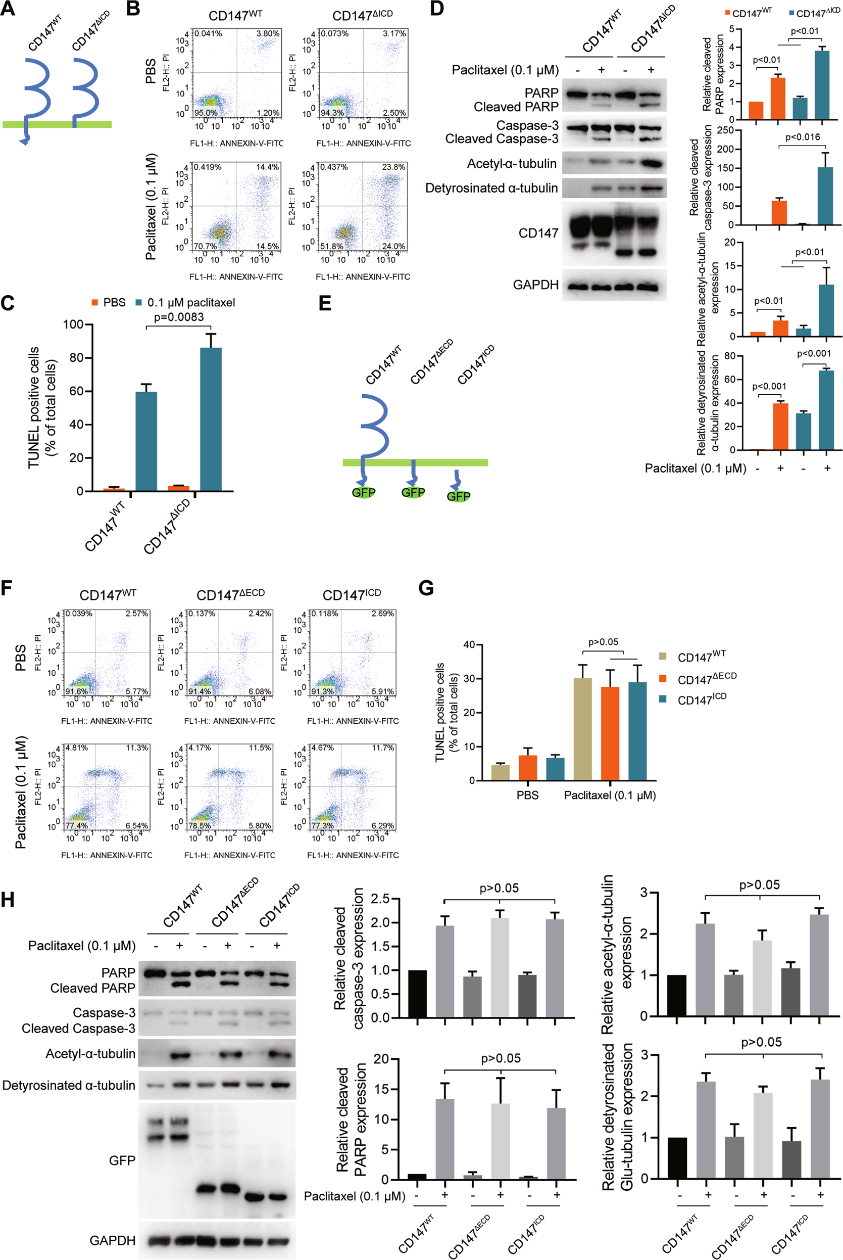
Fig. 5: The intracellular domain of CD147 is indispensable for CD147-regulated paclitaxel resistance.
From: CD147 supports paclitaxel resistance via interacting with RanBP1

A Schematic representation of the CD147 constructs. B Analysis of apoptosis by flow cytometry. CD147 knockdown SK-OV-3 cells were transfected with CD147WT or CD147ΔICD. Cells were treated with PBS or 0.1 μM paclitaxel. C The graph shows quantification of the percentage of TUNEL positive cells. D Western blot analysis of the indicated proteins in CD147 knockdown SK-OV-3 cells. Cells were transfected with CD147WT or CD147ΔICD and treated with or without 0.1 μM paclitaxel. The graphs show semi-quantitative analysis of protein expression. E Schematic representation of the CD147 constructs. F Analysis of apoptosis by flow cytometry. CD147 knockdown SK-OV-3 cells were transfected with CD147WT, CD147ΔECD or CD147ICD. Cells were treated with PBS or 0.1 μM paclitaxel. G The graph shows quantification of the percentage of TUNEL positive cells. H Western blot analysis of the indicated proteins in CD147 knockdown SK-OV-3 cells. Cells were transfected with CD147WT, CD147ΔECD or CD147ICD and treated with or without 0.1 μM paclitaxel. The graphs show semi-quantitative analysis of protein expression. The p values in (C–D), (G–H) were determined by two-tailed Student’s t test.