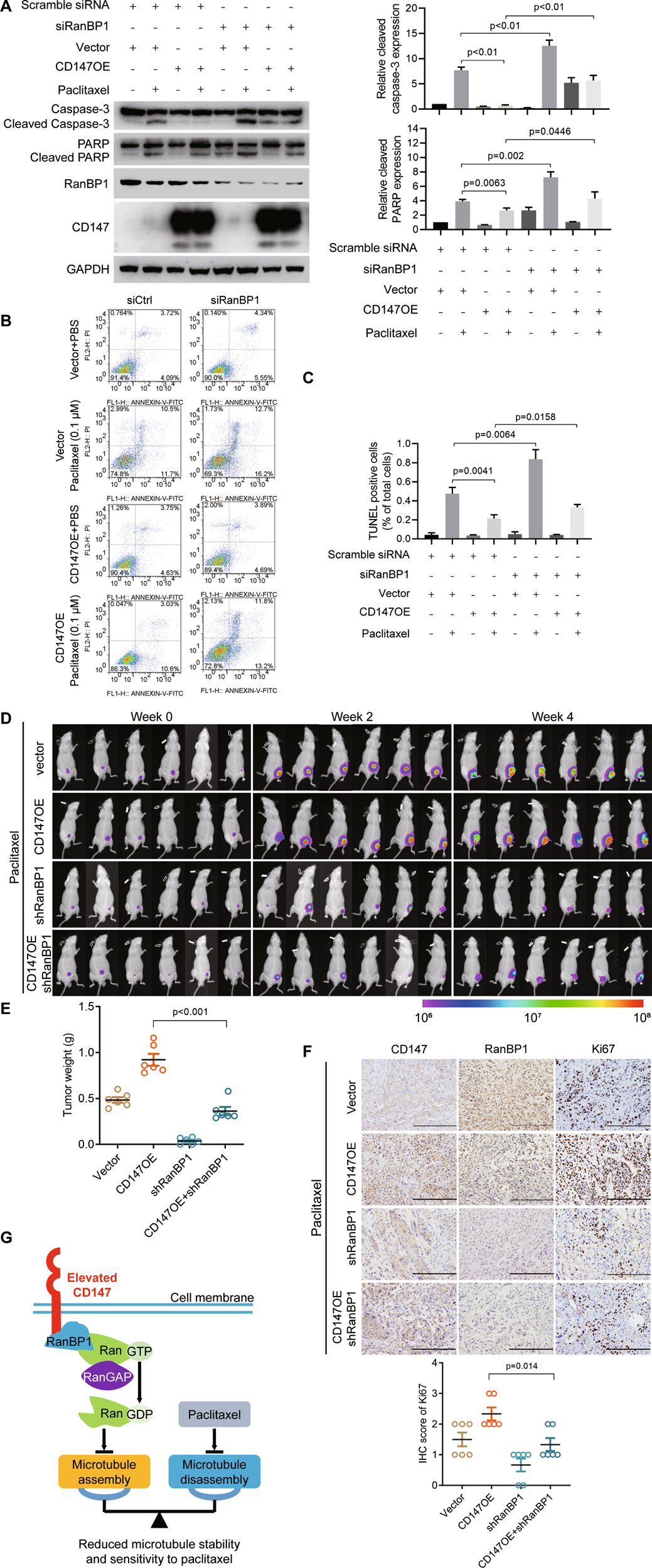
Fig. 8: CD147 decreases paclitaxel-induced cytotoxicity via RanBP1.
From: CD147 supports paclitaxel resistance via interacting with RanBP1

A Western blot analysis of the indicated proteins in SK-OV-3 cells treated with or without 0.1 μM paclitaxel. Cells were transfected with CD147-pcDNA3.1 or in combination with either siRNA targeting RanBP1 (siRanBP1) or scramble siRNA. The graphs show semi-quantitative analysis of relative cleaved PARP and cleaved caspase-3 expression. The p values were determined by using two-tailed Student’s t test. B Analysis of apoptosis by flow cytometry. Cells were transfected with CD147-pcDNA3.1 or in combination with either siRNA targeting RanBP1 (siRanBP1) or scramble siRNA. C The graph shows quantification of the percentage of TUNEL positive cells. D Nude mice with subcutaneous ovarian cancer xenografts were imaged in a Xenogen IVIS 200 system. E Quantification of tumor weight after subcutaneous implantation of ovarian cancer cells. F Representative images of immunochemistry staining of CD147, RanBP1 and Ki67 in subcutaneous tumors of nude mice. Scale bar = 200 μm. The graph summarizes the IHC score of Ki67. The p values in (A, C, E and F) were determined by two-tailed Student’s t test. G Model depicting the proposed mechanism mediating paclitaxel response.