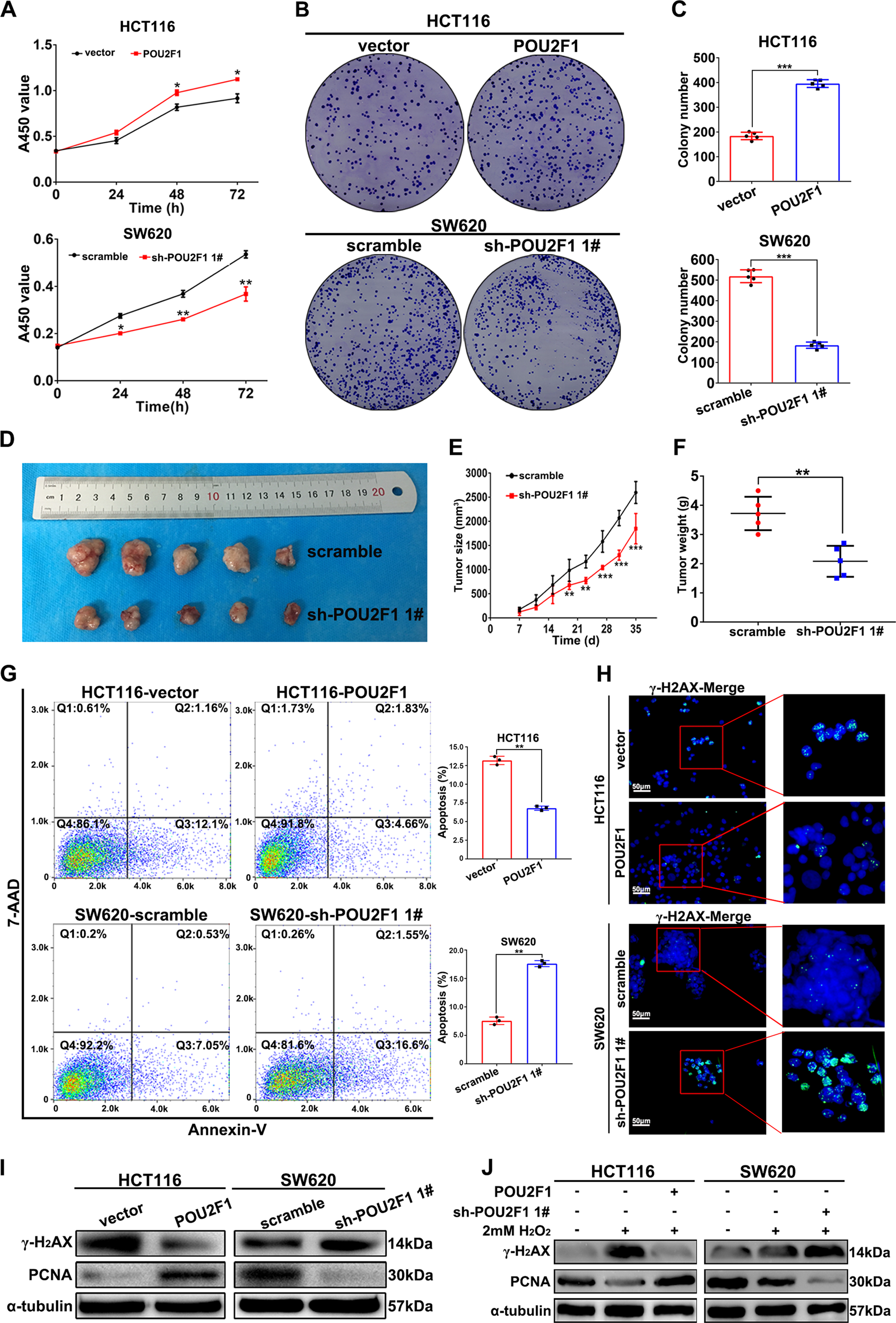
Fig. 2: POU2F1 promotes the growth and inhibits the apoptosis of colon cancer cells.

A–C POU2F1 enhanced the proliferation and clonogenicity of SW620 cells and HCT116 cells, determined by CCK8 assays and colony formation assays, respectively. D–F POU2F1 silencing inhibited the growth of implanted colon cancer in mice. BALB/c nude mice were injected subcutaneously with 5 × 106 cells indicated. The dynamic growth of tumors was measured longitudinally (n = 5 per group). At the end of observation, their tumors were dissected, photoimaged, and weighed. G Flow cytometry analysis of apoptotic cells. H Immunofluorescent analysis of γ-H2AX expression in the indicated cells (magnification x200, scale bars 50 μm). I Western blot analysis of the relative levels of γ-H2AX and PCNA expression in the indicated cells. J Western blot analysis of the relative levels of γ-H2AX and PCNA expression in the indicated cells after 2 mM H2O2 treatment. Data are representative images or expressed as the mean ± SD of each group of samples analyzed in triplicate from three separate experiments. *p < 0.05, **p < 0.01, ***p < 0.001.