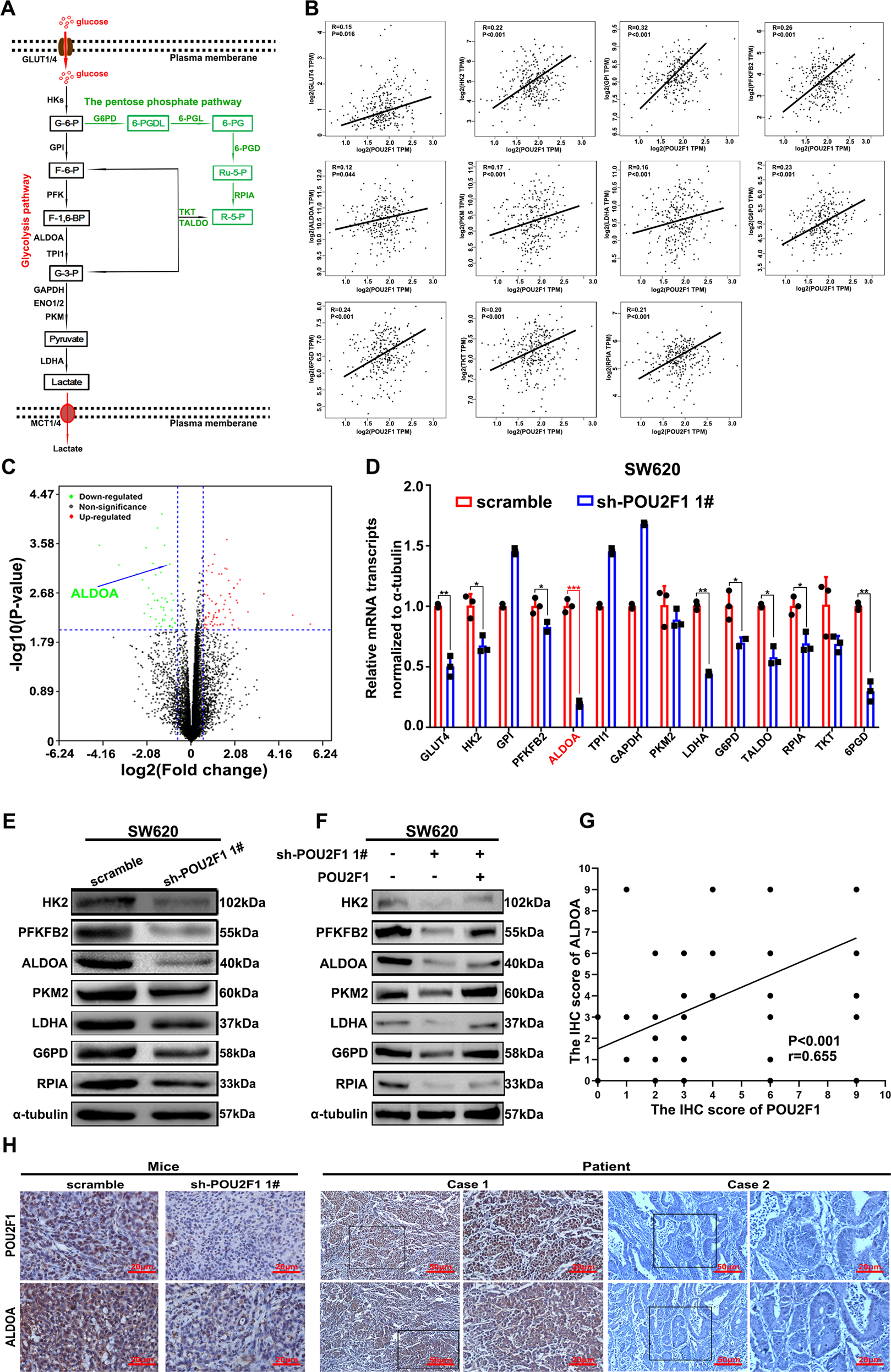
Fig. 4: POU2F1 enhances the expression of ALDOA in colon cancer cells.

A A schematic diagram illustrates the regulation of glycolysis and the pentose phosphate pathway (PPP). B The correlation between the relative levels of POU2F1 and GLUT4, HK2, GPI, PFKFB2, ALDOA, PKM, LDHA, G6PD, 6PGD, TKT and RPIA mRNA transcripts in 275 colon cancer tissues of TCGA database. C Volcano displayed the distribution of 141 DEGs between POU2F1 silencing and control SW620 cells. The DEGs were identified, based on a fold change ≥ 1.5 and p value < 0.05. D–F RT-qPCR and Western blot analyses of the relative levels of glycolysis-related HK2, PFKFB2, ALDOA, PKM2, LDHA, G6PD and RPIA gene expression in the indicated cells. G The correlation between the relative levels of POU2F1 and ALDOA, determined by IHC in 184 colon cancer tissues. H IHC analyses of POU2F1 and ALDOA expression in xenograft tumors and colon cancer specimens (magnification x200, scale bars 50 μm, magnification x400, scale bars 20 μm). Data are representative images or expressed as the mean ± SD of different groups of cell samples analyzed in triplicate from three separate experiments. ns no significance, *p < 0.05, **p < 0.01, ***p < 0.001.