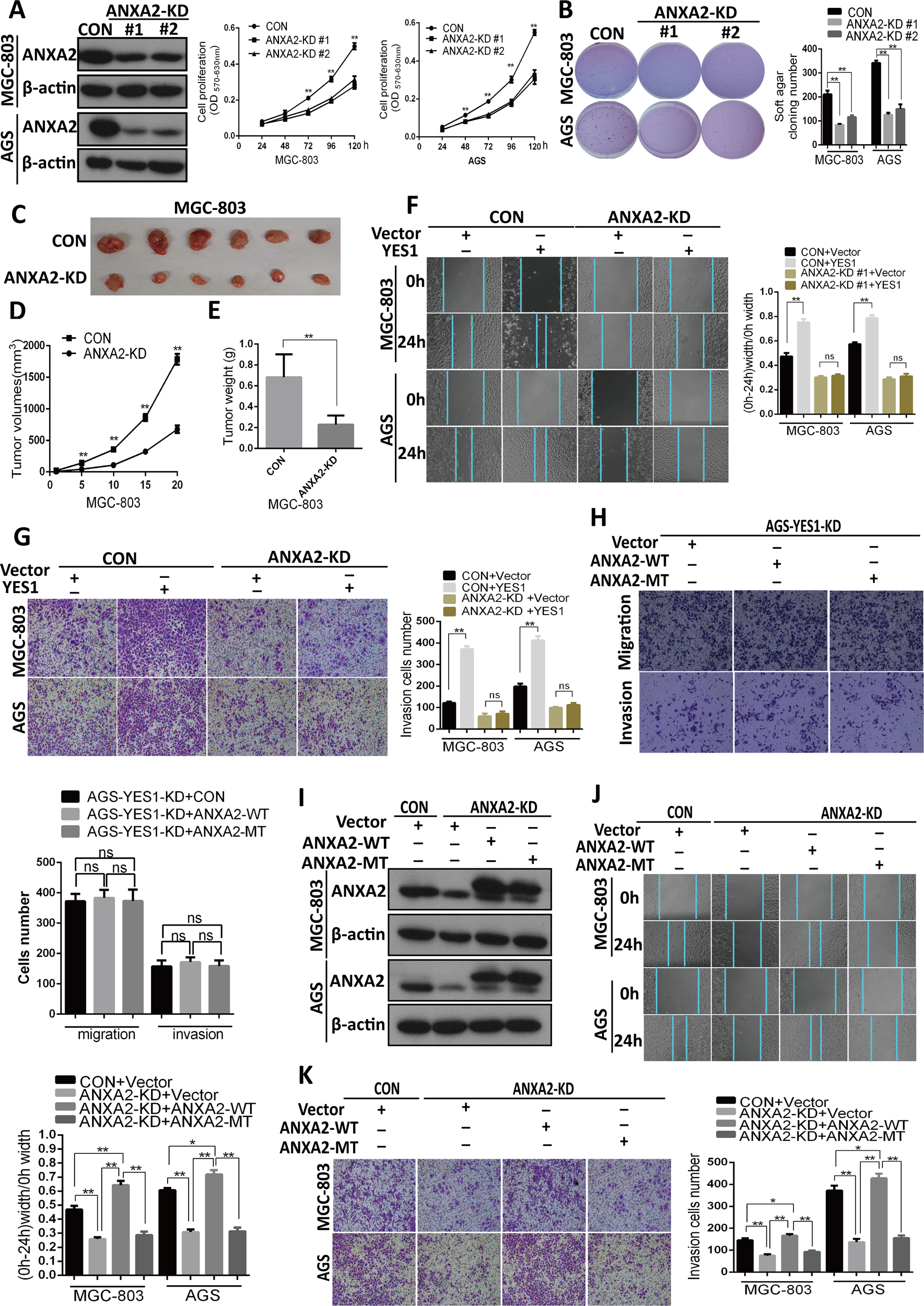
Fig. 5: ANXA2-Tyr24 phosphorylation by YES1 promotes GC cell migration and invasion.
From: Correction to: EphA2–YES1–ANXA2 pathway promotes gastric cancer progression and metastasis

A Western blot for the expression of indicated proteins in ANXA2-KD AGS and MGC-803 cells. MTT analysis for cell proliferation rates of control and ANXA2-KD MGC-803 and AGS cells. B Representative images of soft agar colony formation assay for control and ANXA2-KD MGC-803 and AGS cells. C–E ANXA2-KD and control MGC-803 cells were inoculated subcutaneously in NOD-SCID mice, tumor images are shown (C), and tumor size was measured every five days (D). Twenty days later mice were sacrificed and tumor were collected and weighted (E). F Representative images and quantification data of scratch woundhealing assay for control and ANXA2-KD GC cells transfected with control or YES1 expression plasmid at 0 and 24 h after wound scratch. G Representative images and quantification data of the trans-well migration and invasion assay for control and ANXA2-KD GC cells transfected with control or YES1 expression plasmid. H Representative images and quantification data of the trans-well migration and invasion assay for AGS-YES1-KD cells transfected with control, WT and MT-ANXA2 expression plasmid respectively. I Western blot for the expression of indicated proteins in control and ANXA2-KD GC cells transfected with control, WT-ANXA2, or MT-ANXA2-Y24F expression plasmid for 48 h. J The representative images and quantification data of scratch wound-healing assay for control and ANXA2-KD GC cells transfected with control, WT-ANXA2 or MT-ANXA2-Y24F expression plasmid at 0 and 24 h after wound scratch. K The representative images and quantification data of the trans-well invasion assay control and ANXA2-KD GC cells transfected with control, WT-ANXA2, or MT-ANXA2-Y24F expression plasmid.