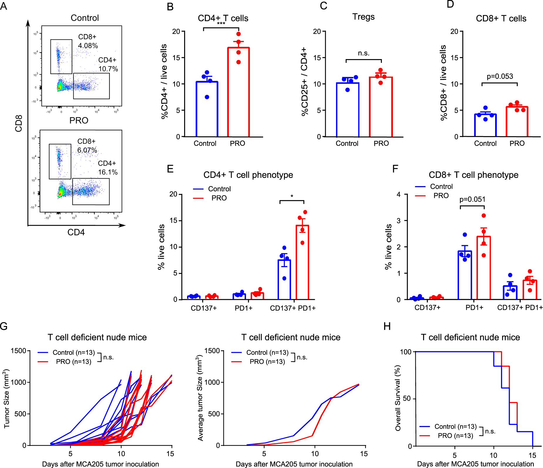
Fig. 3: Propranolol treatment increases CD4 + T cell infiltration in MCA205 tumors.

A–F Single cell suspensions were made from excised MCA205 tumors at the experimental endpoint and analyzed by flow cytometry. A Representative flow cytometry dot plot of CD4 + and CD8 + T cells in the TME. Quantification of CD4 + T cells (B), regulatory T cells (C), and CD8 + T cells (D) (n = 4). Quantification of CD137 + , PD1 + CD137 + PD1 + CD4 + T cells (E), and CD8 + T cells (F) among all live cells in the TME (n = 4). G, H Tumor growth kinetics (E) and survival rates (F) of control, and propranolol treated (PRO) nude mice (n = 13). For tumor growth and Kaplan–Meier curves, statistical analyses were performed using TumGrowth software. For other comparisons, multiple t tests with Bonferroni correction for multiple comparison were used. ***p < 0.005, n.s. Not significant. Mean ± SEM are depicted.