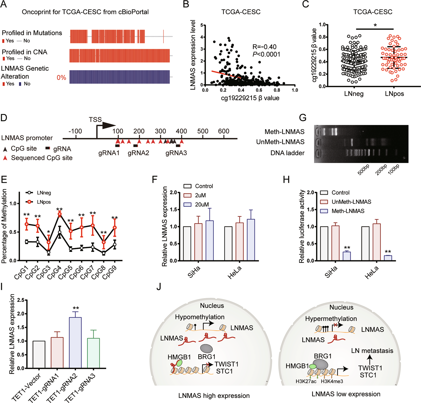
Fig. 7: LNMAS expression is determined by the DNA methylation status in the promoter.

A The oncoprint results for genomic alteration of LNMAS using cbioportal. B The pearson correlation of LNMAS expression and CpG methylation from TCGA dataset. C The CpG methylation level of LNMAS promoter in LNpos (n = 60) and LNneg (n = 133) group in TCGA dataset. Statistical significance was assessed by Student’s t test. D Schematic representation of the genomic sequence of LNMAS promoter. E The pyrosequencing of LNMAS promoter in LNneg (n = 5) and LNpos (n = 5) cervical samples. Statistical significance was assessed by Student’s t test. F The LNMAS expression qualified by qPCR in cervical cancer cells treated with DAC. G In vitro DNA methylation status of LNMAS promoters was confirmed by Hpall restriction enzyme. H The relative luciferase activity of methylated and unmethylated LNMAS promoters in SiHa (n = 3) and HeLa (n = 3). Statistical significance was assessed by Student’s t test. I The expression of LNMAS qualified by qPCR in SiHa treated with DNA demethylation plasmids targeting LNMAS. Statistical significance was assessed by one-way ANOVA test. J Illustrative model showing the proposed mechanism by which downregulation of LNMAS orchestrates EMT and evasion of macrophage phagocytosis to promote LN metastasis. *P < 0.05, **P < 0.01.