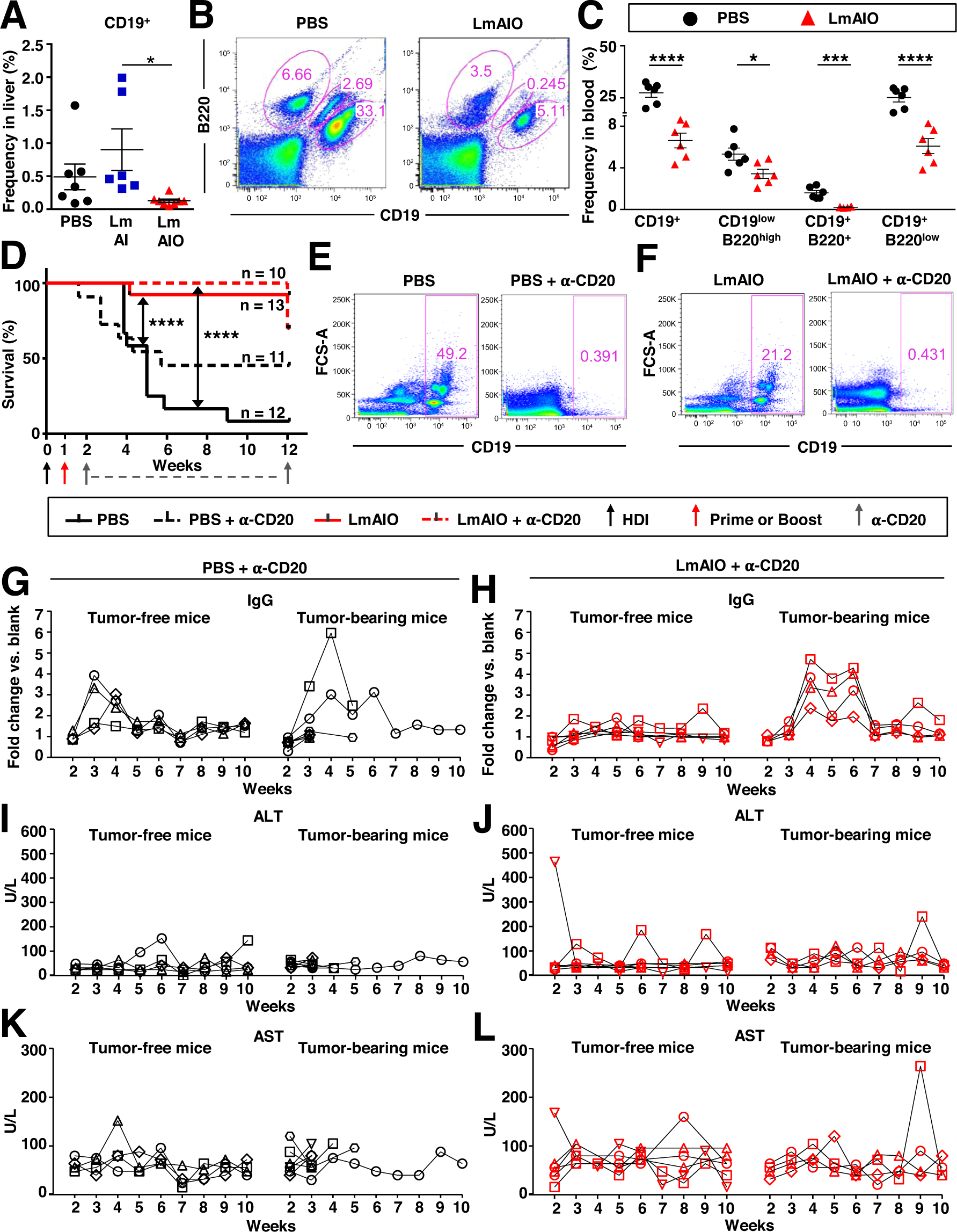
Fig. 7: Vaccination with live-attenuated LmAIO strongly reduces frequencies of B lymphocytes in situ in HCC settings, whereas B cell-depletion does not yield any survival benefit.

A Reduced frequencies of CD19+ B cells in livers of mice which received two prophylactic doses of LmAIO. B, C Reduced frequencies in different B cell populations (CD19low B220high, CD19+ B220+, CD19+ B220low) in blood of mice 1 week after the therapeutic vaccination with LmAIO. D Kaplan–Meier survival curves of mice which received a combination therapy comprising a vaccination with LmAIO 7 days post-HDI and B cell-depletion therapy or respective controls. E, F Representative FACS plots on week 5 post-HDI of PBS- (E) and LmAIO-vaccinated (F) p19Arf−/− animals with or without α-CD20 therapy, showing expression of CD19 on B cells in blood. G, H ELISA to detect Ova-specific IgG in plasma of PBS- (G) and LmAIO-vaccinated (H) animals which received α-CD20 therapy. Shown is kinetic for individual animals, separated into tumor-free and tumor-bearing counterparts. Plasma of mice was diluted 1:100 and used for IgG detection and thereafter for ALT/AST measurement shown in (I–L). I–L Kinetic of ALT (I–J) and AST (K–L) levels monitored in plasma of PBS- (I, K) and LmAIO-vaccinated (J, L) animals which received B cell-depletion therapy and separated into tumor-free and tumor-bearing counterparts. Numbers of animals per group in (A) (PBS n = 7, LmAI n = 6, LmAIO n = 8), in (C) (PBS n = 6, LmAIO n = 6), in (D) (PBS n = 12, LmAIO n = 13, PBS + α-CD20 n = 11, LmAIO+α-CD20 n = 10), in (G, I, K) (tumor-free PBS + α-CD20 n = 4, tumor-bearing PBS + α-CD20 n = 7), in (H, J, L) (tumor-free LmAIO+α-CD20 n = 6, tumor-bearing LmAIO+α-CD20 n = 4). Data were analyzed using unpaired t-test. *P < 0.05, ***P < 0.001, ****P < 0.0001. Shown are mean ± SEM.