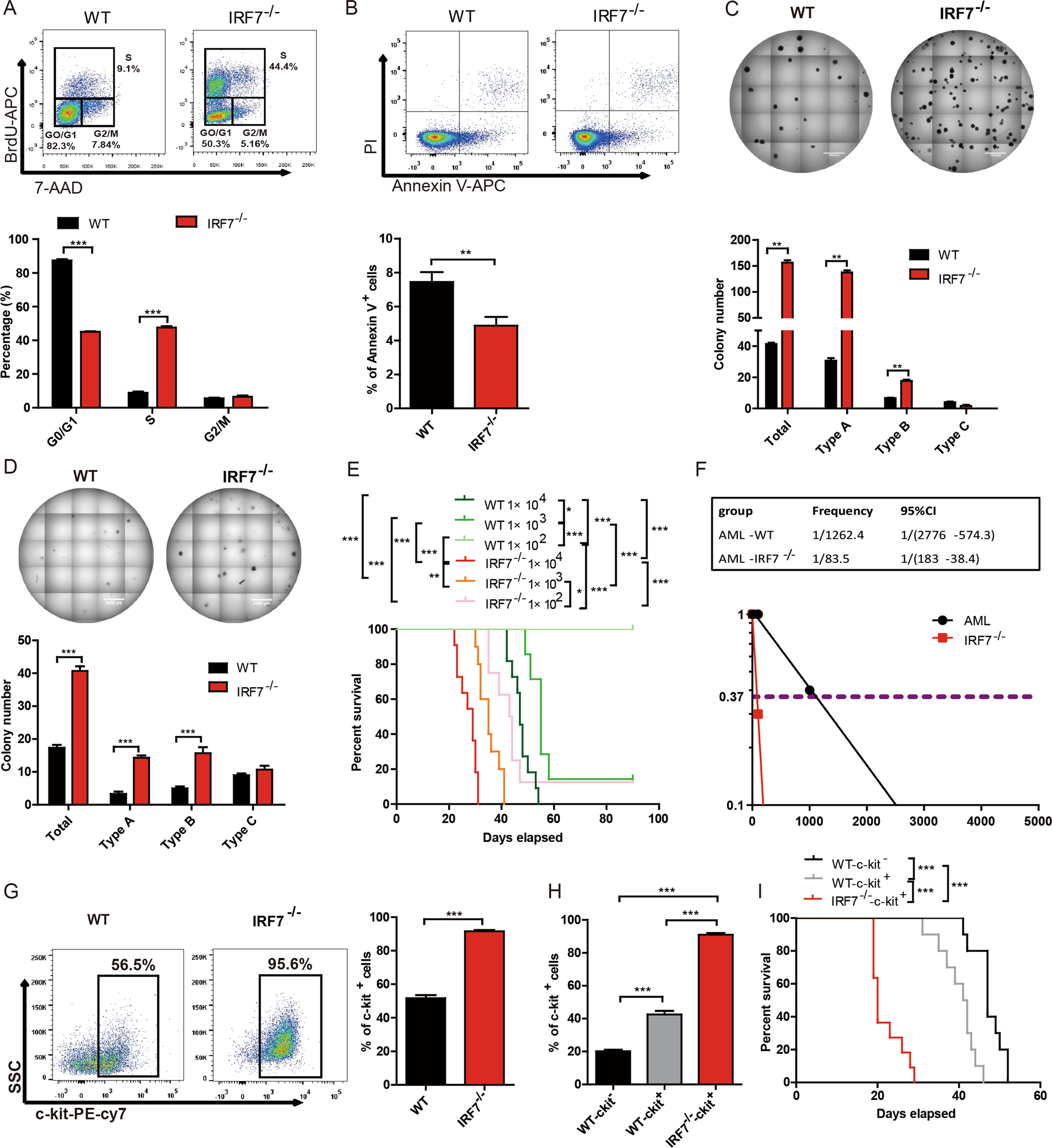
Fig. 2: The characteristics of AML-IRF7−/− cells.

A–D The mice were intravenously injected with AML-WT or AML-IRF7−/− cells on day 0 and sacrificed on day 15. A Representative results of BrdU incorporation experiments are shown (upper), and the percentages of G0/G1-, S- and G2/M-phase AML cells are plotted (lower). B Representative results of Annexin V and PI staining experiments are shown (upper), and the percentage of apoptotic AML cells is plotted (lower). C, D Primary (C) and secondary (D) colony formation experiments were performed by seeding 500 sorted AML cells per well into 24-well plates. Representative results are shown (upper), and colony numbers are plotted (lower). E, F AML-WT and AML-IRF7−/− cells were sorted and transplanted into recipient mice in limiting-dilution series dosages. The survival of mice is shown in Kaplan–Meier curves (n = 10 for each group) (E), and the frequency of LSCs was estimated by using ELDA software (F). G Representative results of c-kit expression in AML cells are shown (left), and the percentage of c-kit+ AML cells is plotted (right). H, I AML-WT-c-kit-, AML-WT-c-kit+ and AML-IRF7−/−-c-kit+ cells were sorted and transplanted into mice. When mice suffered AML, the percentage of c-kit+ AML cells was analyzed (H), and the survival of mice is shown in Kaplan–Meier curves (n = 10 for each group) (I). Data are presented as mean ± S.E.M. Unpaired Student’s t test, one-way ANOVA tests and Kaplan–Meier estimates were used. **p < 0.01; ***p < 0.001.