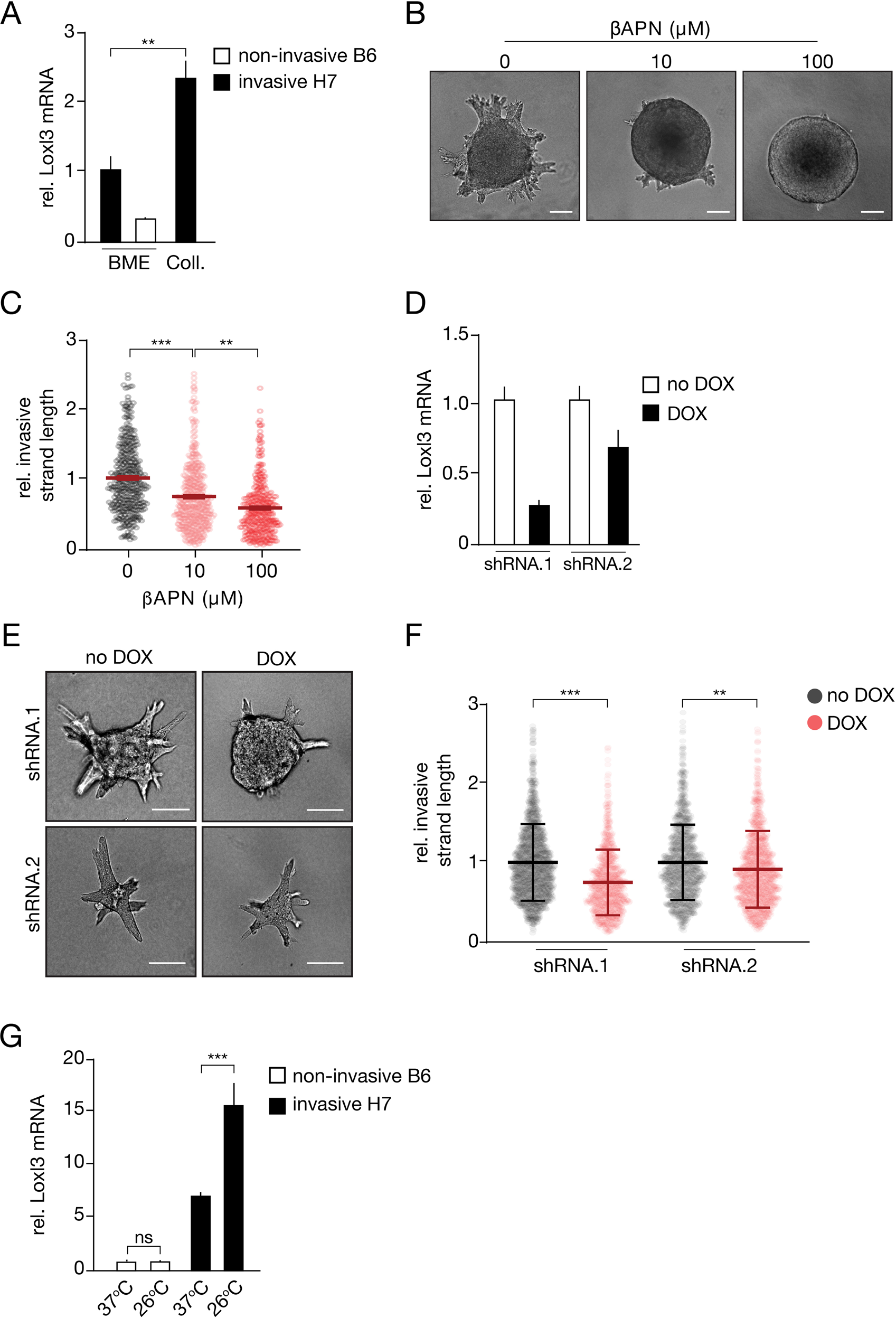
Fig. 5: Lysyl oxidase-like 3 (Loxl3) modulates local collagen stiffness to promote collective invasion.

A Loxl3 upregulation during invasion in collagen was validated using RT-qPCR. Invasive H7 MDO (black bars) and non-invasive B6 MDO clones (white bar) were compared in BME to depict differential Loxl3 expression in the invasive clone. Note the increase in Loxl3 expression upon transfer of the invasive H7 MDO to a collagen (Coll.) matrix. B, C Collective invasion by PyMT H7 MDO in collagen requires Lysyl oxidases. βAPN, a generic Lox family inhibitor reduces collective invasion in a dose-dependent manner. Size bar represents 100 µm. Invasive strand length was quantified and normalized to the 0 µM control in (C). D Loxl3 inducible knockdown efficiency in PyMT MDO cells. Two independent shRNA sequences were expressed as doxycyclin (DOX)-inducible constructs using viral transduction. Loxl3 mRNA expression was determined after DOX addition using RT-qPCR. Error bars show standard deviation. E, F Loxl3 downregulation attenuates collective invasion of breast cancer organoids in collagen. Shown are DIC images of PyMT-H7 MDO cells cultured in collagen matrices, pre-polymerized at 37 °C in the absence and presence of DOX. Size bar represents 100 µm. Invading strand length was quantified in (F) and normalized to 1 based on the no dox control. G Collagen network stiffening induces upregulation of Loxl3. Shown are RT-qPCR results for Loxl3 mRNA of non-invasive B6 and invasive H7 organoids grown in collagen matrices at the indicated (pre) polymerization temperatures. Error bars show standard deviation. Statistical significance was assessed by the Student’s t-test **p < 0.01; ***p < 0.005. All experiments were replicated at least 3 times. Statistical significance was assessed by the Mann–Whitney test (for A + F) and the Kruskal–Wallis test (for C). Error bars show standard error of the mean.