Abstract
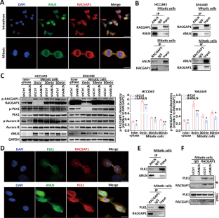
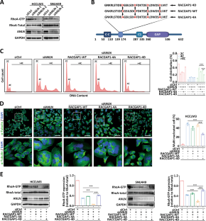
Targeting cytokinesis can suppress tumor growth by blocking cell division and promoting apoptosis. We aimed to characterize key cytokinesis regulator in hepatocellular carcinoma (HCC) progression, providing insights into identifying promising HCC therapeutic targets. The unbiased bioinformatic screening identified Anillin actin binding protein (ANLN) as a critical cytokinesis regulator involved in HCC development. Functional assay demonstrated that knockdown of ANLN inhibited HCC growth by inducing cytokinesis failure and DNA damage, leading to multinucleation and mitotic catastrophe. Mechanistically, ANLN acts as a scaffold to strengthen interaction between RACGAP1 and PLK1. ANLN promotes PLK1-mediated RACGAP1 phosphorylation and RhoA activation to ensure cytokinesis fidelity. To explore the function of ANLN in HCC tumorigenesis, we hydrodynamically transfected c-Myc and NRAS plasmids into Anln+/+, Anln+/−, and Anln−/− mice through tail vein injection. Hepatic Anln ablation significantly impaired c-Myc/NRAS-driven hepatocarcinogenesis. Moreover, enhanced hepatic polyploidization was observed in Anln ablation mice, manifesting as increasing proportion of cellular and nuclear polyploidy. Clinically, ANLN is upregulated in human HCC tissues and high level of ANLN is correlated with poor patients’ prognosis. Additionally, the proportion of cellular polyploidy decreases during HCC progression and ANLN level is significantly correlated with cellular polyploidy proportion in human HCC samples. In conclusion, ANLN is identified as a key cytokinesis regulator contributing to HCC initiation and progression. Our findings revealed a novel mechanism of ANLN in the regulation of cytokinesis to promote HCC tumorigenesis and growth, suggesting targeting ANLN to inhibit cytokinesis may be a promising therapeutic strategy for HCC.
This is a preview of subscription content, access via your institution
Access options
Subscribe to this journal
Receive 50 print issues and online access
$259.00 per year
only $5.18 per issue
Buy this article
- Purchase on SpringerLink
- Instant access to the full article PDF.
USD 39.95
Prices may be subject to local taxes which are calculated during checkout








Similar content being viewed by others
References
Rebouissou S, Nault JC. Advances in molecular classification and precision oncology in hepatocellular carcinoma. J Hepatol. 2020;72:215–29.
Li Z, Zhu JY. Hepatocellular carcinoma: current situation and challenge. Hepatobiliary Pancreat Dis Int. 2019;18:303–4.
Sarveazad A, Agah S, Babahajian A, Amini N, Bahardoust M. Predictors of 5 year survival rate in hepatocellular carcinoma patients. J Res Med Sci. 2019;24:86.
Chaikovsky AC, Li C, Jeng EE, Loebell S, Lee MC, Murray CW, et al. The AMBRA1 E3 ligase adaptor regulates the stability of cyclin D. Nature. 2021;592:794–8.
Simoneschi D, Rona G, Zhou N, Jeong YT, Jiang S, Milletti G, et al. CRL4(AMBRA1) is a master regulator of D-type cyclins. Nature. 2021;592:789–93.
Maiani E, Milletti G, Nazio F, Holdgaard SG, Bartkova J, Rizza S, et al. AMBRA1 regulates cyclin D to guard S-phase entry and genomic integrity. Nature. 2021;592:799–803.
Lens S, Medema RH. Cytokinesis defects and cancer. Nat Rev Cancer. 2019;19:32–45.
Hanahan D, Weinberg RA. Hallmarks of cancer: the next generation. Cell. 2011;144:646–74.
Zhang S, Nguyen LH, Zhou K, Tu HC, Sehgal A, Nassour I, et al. Knockdown of anillin actin binding protein blocks cytokinesis in hepatocytes and reduces liver tumor development in mice without affecting regeneration. Gastroenterology. 2018;154:1421–34.
Xu M, Wang F, Li G, Wang X, Fang X, Jin H, et al. MED12 exerts an emerging role in actin-mediated cytokinesis via LIMK2/cofilin pathway in NSCLC. Mol Cancer. 2019;18:93.
Yang XM, Cao XY, He P, Li J, Feng MX, Zhang YL, et al. Overexpression of Rac GTPase activating protein 1 contributes to proliferation of cancer cells by reducing hippo signaling to promote cytokinesis. Gastroenterology. 2018;155:1233–49.
Pallavicini G, Sgro F, Garello F, Falcone M, Bitonto V, Berto GE, et al. Inactivation of citron kinase inhibits medulloblastoma progression by inducing apoptosis and cell senescence. Cancer Res. 2018;78:4599–612.
Chen J, Jia X, Li Z, Song W, Jin C, Zhou M, et al. Targeting WEE1 by adavosertib inhibits the malignant phenotypes of hepatocellular carcinoma. Biochem Pharmacol. 2021;188:114494.
Lian YF, Huang YL, Wang JL, Deng MH, Xia TL, Zeng MS, et al. Anillin is required for tumor growth and regulated by miR-15a/miR-16-1 in HBV-related hepatocellular carcinoma. Aging. 2018;10:1884–901.
Suzuki C, Daigo Y, Ishikawa N, Kato T, Hayama S, Ito T, et al. ANLN plays a critical role in human lung carcinogenesis through the activation of RHOA and by involvement in the phosphoinositide 3-kinase/AKT pathway. Cancer Res. 2005;65:11314–25.
Wang A, Dai H, Gong Y, Zhang C, Shu J, Luo Y, et al. ANLN-induced EZH2 upregulation promotes pancreatic cancer progression by mediating miR-218-5p/LASP1 signaling axis. J Exp Clin Cancer Res. 2019;38:347.
Zhou W, Wang Z, Shen N, Pi W, Jiang W, Huang J, et al. Knockdown of ANLN by lentivirus inhibits cell growth and migration in human breast cancer. Mol Cell Biochem. 2015;398:11–9.
Budnar S, Husain KB, Gomez GA, Naghibosadat M, Varma A, Verma S, et al. Anillin promotes cell contractility by cyclic resetting of RhoA residence kinetics. Dev Cell. 2019;49:894–906.
Gentric G, Desdouets C. Polyploidization in liver tissue. Am J Pathol. 2014;184:322–31.
Duncan AW, Taylor MH, Hickey RD, Hanlon NA, Lenzi ML, Olson SB, et al. The ploidy conveyor of mature hepatocytes as a source of genetic variation. Nature. 2010;467:707–10.
Zhang S, Zhou K, Luo X, Li L, Tu HC, Sehgal A, et al. The polyploid state plays a tumor-suppressive role in the liver. Dev Cell. 2018;44:447–59.
Wilkinson PD, Delgado ER, Alencastro F, Leek MP, Roy N, Weirich MP, et al. The polyploid state restricts hepatocyte proliferation and liver regeneration in mice. Hepatology. 2019;69:1242–58.
Zhao WM, Fang G. MgcRacGAP controls the assembly of the contractile ring and the initiation of cytokinesis. Proc Natl Acad Sci USA. 2005;102:13158–63.
Burkard ME, Maciejowski J, Rodriguez-Bravo V, Repka M, Lowery DM, Clauser KR, et al. Plk1 self-organization and priming phosphorylation of HsCYK-4 at the spindle midzone regulate the onset of division in human cells. PLoS Biol. 2009;7:e1000111.
Wolfe BA, Takaki T, Petronczki M, Glotzer M. Polo-like kinase 1 directs assembly of the HsCyk-4 RhoGAP/Ect2 RhoGEF complex to initiate cleavage furrow formation. PLoS Biol. 2009;7:e1000110.
Chen J, Xuan Z, Song W, Han W, Chen H, Du Y, et al. EAG1 enhances hepatocellular carcinoma proliferation by modulating SKP2 and metastasis through pseudopod formation. Oncogene. 2021;40:163–76.
Donne R, Saroul-Ainama M, Cordier P, Celton-Morizur S, Desdouets C. Polyploidy in liver development, homeostasis and disease. Nat Rev Gastroenterol Hepatol. 2020;17:391–405.
Qiao Y, Pei Y, Luo M, Rajasekaran M, Hui KM, Chen J. Cytokinesis regulators as potential diagnostic and therapeutic biomarkers for human hepatocellular carcinoma. Exp Biol Med. 2021;246:1343–54.
Zhang L, Maddox AS. Anillin. Curr Biol. 2010;20:R135–6.
Piekny AJ, Maddox AS. The myriad roles of Anillin during cytokinesis. Semin Cell Dev Biol. 2010;21:881–91.
Tuan NM, Lee CH. Role of anillin in tumour: from a prognostic biomarker to a novel target. Cancers. 2020;12:1600.
Lulli M, Coco LD, Mello T, Sukowati C, Madiai S, Gragnani L, et al. DNA damage response protein CHK2 regulates metabolism in liver cancer. Cancer Res. 2021;81:2861–73.
Ma H, Kang ZH, Foo TK, Shen ZY, Xia B. Disrupted BRCA1-PALB2 interaction induces tumor immunosuppression and T-lymphocyte infiltration in hepatocellular carcinoma through cGAS-STING pathway. Hepatology. 2022. https://doi.org/10.1002/hep.32335.
Basant A, Glotzer M. Spatiotemporal regulation of RhoA during cytokinesis. Curr Biol. 2018;28:R570–80.
Hodge RG, Ridley AJ. Regulating Rho GTPases and their regulators. Nat Rev Mol Cell Biol. 2016;17:496–510.
Su KC, Takaki T, Petronczki M. Targeting of the RhoGEF Ect2 to the equatorial membrane controls cleavage furrow formation during cytokinesis. Dev Cell. 2011;21:1104–15.
Matsumoto T, Wakefield L, Peters A, Peto M, Spellman P, Grompe M. Proliferative polyploid cells give rise to tumors via ploidy reduction. Nat Commun. 2021;12:646.
Lin H, Huang YS, Fustin JM, Doi M, Chen H, Lai HH, et al. Hyperpolyploidization of hepatocyte initiates preneoplastic lesion formation in the liver. Nat Commun. 2021;12:645.
Acknowledgements
This study was supported by the grants from the Key Research and Development Plan of Zhejiang Province (No. 2020C04003), the National Natural Science Foundation of China (No. 81870434 and No. 82070652), the Innovative Research Groups of National Natural Science Foundation of China (No. 81721091) and the Key Research and Development Plan of Zhejiang Province (No. 2019C03050).
Author information
Authors and Affiliations
Contributions
JC, PS, and SZ designed the study. JC, ZL, WS, HW, and XJ performed the experiments. HZ and XZ performed the bioinformatic analysis. XJ, SB, GS, HD, and SW performed the in vivo experiments. JC and HW analyzed the data. JC, HX, PS, and SZ wrote the paper. ZX, YD, ZL, YZ, and XJ critically reviewed and revised the paper. All authors read and approved the final version of the paper.
Corresponding authors
Ethics declarations
Competing interests
The authors declare no competing interests.
Additional information
Publisher’s note Springer Nature remains neutral with regard to jurisdictional claims in published maps and institutional affiliations.
Supplementary information
Rights and permissions
About this article
Cite this article
Chen, J., Li, Z., Jia, X. et al. Targeting anillin inhibits tumorigenesis and tumor growth in hepatocellular carcinoma via impairing cytokinesis fidelity. Oncogene 41, 3118–3130 (2022). https://doi.org/10.1038/s41388-022-02274-1
Received:
Revised:
Accepted:
Published:
Version of record:
Issue date:
DOI: https://doi.org/10.1038/s41388-022-02274-1
This article is cited by
-
VIRMA/IGF2BP3-mediated ANLN upregulation promotes intrahepatic cholangiocarcinoma growth by forming a positive feedback loop with RhoA/YAP1/TEAD1 signaling pathway
Cell Death & Disease (2026)
-
PUS7 promotes the progression of pancreatic cancer by interacting ANLN to activate MYC pathway
Molecular and Cellular Biochemistry (2025)
-
Comparative analysis of the genomic and expression profiles of ANLN and KDR as prognostic markers in breast Cancer
In Silico Pharmacology (2025)
-
Anillin interacts with RhoA to promote tumor progression in anaplastic thyroid cancer by activating the PI3K/AKT pathway
Endocrine (2024)
-
Hypoxia-based classification and prognostic signature for clinical management of hepatocellular carcinoma
World Journal of Surgical Oncology (2023)


