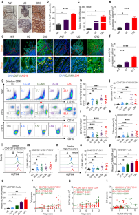
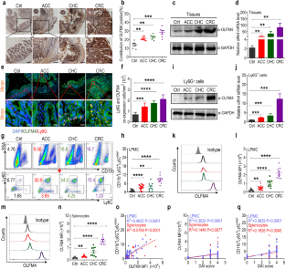
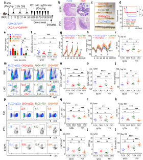
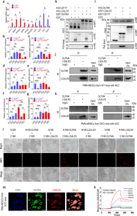
Abstract
Chronic inflammatory bowel disease (IBD) is strongly associated with the development of colitis-associated tumorigenesis (CAT). Despite recent advances in the understanding of polymorphonuclear myeloid-derived suppressor cell (PMN-MDSC) responses in cancer, the mechanisms of these cells during this process remain largely uncharacterized. Here, we discovered a glycoprotein, olfactomedin-4 (OLFM4), was highly expressed in PMN-MDSCs from colitis to colorectal cancer (CRC), and its expression level and PMN-MDSC population positively correlated with the progression of IBD to CRC. Moreover, mice lacking OLFM4 in myeloid cells showed poor recruitment of PMN-MDSCs, impaired intestinal homeostasis, and delayed development from IBD to CRC, and increased response to anti-PD1 therapy. The main mechanism of OLFM4-mediated PMN-MDSC activity involved the NF-κB/PTGS2 pathway, through the binding of LGALS3, a galactoside-binding protein expressed on PMN-MDSCs. Our results showed that the OLFM4/NF-κB/PTGS2 pathway promoted PMN-MDSC recruitment, which played an essential role in the maintenance of intestinal homeostasis, but showed resistance to anti-PD1 therapy in CRC.
This is a preview of subscription content, access via your institution
Access options
Subscribe to this journal
Receive 50 print issues and online access
$259.00 per year
only $5.18 per issue
Buy this article
- Purchase on SpringerLink
- Instant access to the full article PDF.
USD 39.95
Prices may be subject to local taxes which are calculated during checkout








Similar content being viewed by others

References
Benson AB, Venook AP, Al-Hawary MM, Cederquist L, Chen YJ, Ciombor KK, et al. NCCN guidelines insights: colon cancer, version 2.2018. J Natl Compr Canc Netw. 2018;16:359–69.
Messersmith WA. NCCN guidelines updates: management of metastatic colorectal cancer. J Natl Compr Canc Netw. 2019;17:599–601.
Vuik FE, Nieuwenburg SA, Bardou M, Lansdorp-Vogelaar I, Dinis-Ribeiro M, Bento MJ, et al. Increasing incidence of colorectal cancer in young adults in Europe over the last 25 years. Gut 2019;68:1820–6.
Liao W, Overman MJ, Boutin AT, Shang X, Zhao D, Dey P, et al. KRAS-IRF2 axis drives immune suppression and immune therapy resistance in colorectal cancer. Cancer Cell. 2019;35:559–72 e7.
Kajino-Sakamoto R, Fujishita T, Taketo MM, Aoki M. Synthetic lethality between MyD88 loss and mutations in Wnt/beta-catenin pathway in intestinal tumor epithelial cells. Oncogene 2021;40:408–20.
Tao Y, Liu Z, Hou Y, Wang S, Liu S, Jiang Y, et al. Alternative NF-kappaB signaling promotes colorectal tumorigenesis through transcriptionally upregulating Bcl-3. Oncogene 2018;37:5887–900.
Wang Y, Ding Y, Deng Y, Zheng Y, Wang S. Role of myeloid-derived suppressor cells in the promotion and immunotherapy of colitis-associated cancer. J Immunother Cancer. 2020;8:e000609.
Berg KCG, Sveen A, Holand M, Alagaratnam S, Berg M, Danielsen SA, et al. Gene expression profiles of CMS2-epithelial/canonical colorectal cancers are largely driven by DNA copy number gains. Oncogene 2019;38:6109–22.
Piovani D, Danese S, Peyrin-Biroulet L, Nikolopoulos GK, Lytras T, Bonovas S. Environmental risk factors for inflammatory bowel diseases: an umbrella review of meta-analyses. Gastroenterology 2019;157:647–59 e4.
Glassner KL, Abraham BP, Quigley EMM. The microbiome and inflammatory bowel disease. J Allergy Clin Immunol. 2020;145:16–27.
d’Aldebert E, Quaranta M, Sebert M, Bonnet D, Kirzin S, Portier G, et al. Characterization of human colon organoids from inflammatory bowel disease patients. Front Cell Dev Biol. 2020;8:363.
Larkin J, Chiarion-Sileni V, Gonzalez R, Grob JJ, Rutkowski P, Lao CD, et al. Five-year survival with combined nivolumab and ipilimumab in advanced melanoma. N. Engl J Med. 2019;381:1535–46.
El-Khoueiry AB, Sangro B, Yau T, Crocenzi TS, Kudo M, Hsu C, et al. Nivolumab in patients with advanced hepatocellular carcinoma (CheckMate 040): an open-label, non-comparative, phase 1/2 dose escalation and expansion trial. Lancet 2017;389:2492–502.
Kim ST, Cristescu R, Bass AJ, Kim KM, Odegaard JI, Kim K, et al. Comprehensive molecular characterization of clinical responses to PD-1 inhibition in metastatic gastric cancer. Nat Med. 2018;24:1449–58.
Ribas A, Wolchok JD. Cancer immunotherapy using checkpoint blockade. Science 2018;359:1350–5.
Overman MJ, Lonardi S, Wong KYM, Lenz HJ, Gelsomino F, Aglietta M, et al. Durable clinical benefit with nivolumab plus ipilimumab in DNA mismatch repair-deficient/microsatellite instability-high metastatic colorectal cancer. J Clin Oncol. 2018;36:773–9.
Keenan TE, Tolaney SM. Role of immunotherapy in triple-negative breast cancer. J Natl Compr Canc Netw. 2020;18:479–89.
Chen B, Dragomir MP, Fabris L, Bayraktar R, Knutsen E, Liu X, et al. The long noncoding RNA CCAT2 induces chromosomal instability through BOP1-AURKB signaling. Gastroenterology 2020;159:2146–62 e33.
Lv J, Jia Y, Li J, Kuai W, Li Y, Guo F, et al. Gegen Qinlian decoction enhances the effect of PD-1 blockade in colorectal cancer with microsatellite stability by remodelling the gut microbiota and the tumour microenvironment. Cell Death Dis. 2019;10:415.
Wang L, Hui H, Agrawal K, Kang Y, Li N, Tang R, et al. m(6) A RNA methyltransferases METTL3/14 regulate immune responses to anti-PD-1 therapy. EMBO J. 2020;39:e104514.
Galluzzi L, Chan TA, Kroemer G, Wolchok JD, Lopez-Soto A. The hallmarks of successful anticancer immunotherapy. Sci Transl Med. 2018;10:948–63.
Kim HJ, Cantor H, Cosmopoulos K. Overcoming immune checkpoint blockade resistance via EZH2 inhibition. Trends Immunol. 2020;41:948–63.
Chen L, Jin XH, Luo J, Duan JL, Cai MY, Chen JW, et al. ITLN1 inhibits tumor neovascularization and myeloid derived suppressor cells accumulation in colorectal carcinoma. Oncogene 2021;40:5925–37.
Yan G, Zhao H, Zhang Q, Zhou Y, Wu L, Lei J, et al. A RIPK3-PGE2 circuit mediates myeloid-derived suppressor cell-potentiated colorectal carcinogenesis. Cancer Res. 2018;78:5586–99.
Wang Y, Yin K, Tian J, Xia X, Ma J, Tang X, et al. Granulocytic myeloid-derived suppressor cells promote the stemness of colorectal cancer cells through exosomal S100A9. Adv Sci (Weinh). 2019;6:1901278.
Krishnamoorthy M, Gerhardt L, Maleki Vareki S. Immunosuppressive effects of myeloid-derived suppressor cells in cancer and immunotherapy. Cells 2021;10:1170.
Kan G, Wang Z, Sheng C, Chen G, Yao C, Mao Y, et al. Dual inhibition of DKC1 and MEK1/2 synergistically restrains the growth of colorectal cancer cells. Adv Sci (Weinh). 2021;8:2004344.
Li T, Li X, Zamani A, Wang W, Lee CN, Li M, et al. c-Rel is a myeloid checkpoint for cancer immunotherapy. Nat Cancer 2020;1:507–17.
Li ZW, Sun B, Gong T, Guo S, Zhang J, Wang J, et al. GNAI1 and GNAI3 reduce colitis-associated tumorigenesis in mice by blocking IL6 signaling and down-regulating expression of GNAI2. Gastroenterology. 2019;156:2297–312.
Shi M, Chen Z, Chen M, Liu J, Li J, Xing Z, et al. Continuous activation of polymorphonuclear myeloid-derived suppressor cells during pregnancy is critical for fetal development. Cell Mol Immunol. 2021;18:1692–707.
Alder MN, Mallela J, Opoka AM, Lahni P, Hildeman DA, Wong HR. Olfactomedin 4 marks a subset of neutrophils in mice. Innate Immun. 2019;25:22–33.
Alder MN, Opoka AM, Lahni P, Hildeman DA, Wong HR. Olfactomedin-4 is a candidate marker for a pathogenic neutrophil subset in septic shock. Crit Care Med. 2017;45:e426–e32.
Liu W, Li H, Aerbajinai W, Botos I, Rodgers GP. OLFM4-RET fusion is an oncogenic driver in small intestine adenocarcinoma. Oncogene 2022;41:72–82.
Wang XY, Chen SH, Zhang YN, Xu CF. Olfactomedin-4 in digestive diseases: a mini-review. World J Gastroenterol. 2018;24:1881–7.
Liu W, Rodgers GP. Olfactomedin 4 expression and functions in innate immunity, inflammation, and cancer. Cancer Metastasis Rev. 2016;35:201–12.
Gersemann M, Becker S, Nuding S, Antoni L, Ott G, Fritz P, et al. Olfactomedin-4 is a glycoprotein secreted into mucus in active IBD. J Crohns Colitis. 2012;6:425–34.
Liu W, Yan M, Liu Y, Wang R, Li C, Deng C, et al. Olfactomedin 4 down-regulates innate immunity against Helicobacter pylori infection. Proc Natl Acad Sci USA. 2010;107:11056–61.
Amirbeagi F, Thulin P, Pullerits R, Pedersen B, Andersson BA, Dahlgren C, et al. Olfactomedin-4 autoantibodies give unusual c-ANCA staining patterns with reactivity to a subpopulation of neutrophils. J Leukoc Biol. 2015;97:181–9.
Ye L, Kriegl L, Reiter FP, Munker SM, Itzel T, Teufel A, et al. Prognostic significance and functional relevance of olfactomedin 4 in early-stage hepatocellular carcinoma. Clin Transl Gastroenterol. 2020;11:e00124.
Seko N, Oue N, Noguchi T, Sentani K, Sakamoto N, Hinoi T, et al. Olfactomedin 4 (GW112, hGC-1) is an independent prognostic marker for survival in patients with colorectal cancer. Exp Ther Med. 2010;1:73–8.
Gao XZ, Wang GN, Zhao WG, Han J, Diao CY, Wang XH, et al. Blocking OLFM4/HIF-1alpha axis alleviates hypoxia-induced invasion, epithelial-mesenchymal transition, and chemotherapy resistance in non-small-cell lung cancer. J Cell Physiol. 2019;234:15035–43.
Clemmensen SN, Glenthoj AJ, Heeboll S, Nielsen HJ, Koch C, Borregaard N. Plasma levels of OLFM4 in normals and patients with gastrointestinal cancer. J Cell Mol Med. 2015;19:2865–73.
Sharma D, Malik A, Guy CS, Karki R, Vogel P, Kanneganti TD. Pyrin inflammasome regulates tight junction integrity to restrict colitis and tumorigenesis. Gastroenterology 2018;154:948–64 e8.
Chen Z, Zhang X, Lv S, Xing Z, Shi M, Li X, et al. Treatment with endothelin-A receptor antagonist BQ123 attenuates acute inflammation in mice through T-cell-dependent polymorphonuclear myeloid-derived suppressor cell activation. Front Immunol. 2021;12:641874.
Davis RJ, Moore EC, Clavijo PE, Friedman J, Cash H, Chen Z, et al. Anti-PD-L1 efficacy can be enhanced by inhibition of myeloid-derived suppressor cells with a selective inhibitor of PI3Kdelta/gamma. Cancer Res. 2017;77:2607–19.
Liu W, Li H, Hong SH, Piszczek GP, Chen W, Rodgers GP. Olfactomedin 4 deletion induces colon adenocarcinoma in Apc(Min/+) mice. Oncogene 2016;35:5237–47.
Block AS, Saraswati S, Lichti CF, Mahadevan M, Diekman AB. Co-purification of Mac-2 binding protein with galectin-3 and association with prostasomes in human semen. Prostate 2011;71:711–21.
Cao L, Xia X, Kong Y, Jia F, Yuan B, Li R, et al. Deregulation of tumor suppressive ASXL1-PTEN/AKT axis in myeloid malignancies. J Mol Cell Biol. 2020;12:688–99.
Wang S, Liu H, Xin J, Rahmanzadeh R, Wang J, Yao C, et al. Chlorin-based photoactivable galectin-3-inhibitor nanoliposome for enhanced photodynamic therapy and NK cell-related immunity in melanoma. ACS Appl Mater Interfaces. 2019;11:41829–41.
Schuijers J, van der Flier LG, van Es J, Clevers H. Robust Cre-mediated recombination in small intestinal stem cells utilizing the olfm4 locus. Stem cell Rep. 2014;3:234–41.
Dong X, Pan P, Zheng DW, Bao P, Zeng X, Zhang XZ. Bioinorganic hybrid bacteriophage for modulation of intestinal microbiota to remodel tumor-immune microenvironment against colorectal cancer. Sci Adv. 2020;6:eaba1590.
Segal AW. Studies on patients establish Crohn’s disease as a manifestation of impaired innate immunity. J Intern Med. 2019;286:373–88.
Tauriello DVF, Palomo-Ponce S, Stork D, Berenguer-Llergo A, Badia-Ramentol J, Iglesias M, et al. TGFbeta drives immune evasion in genetically reconstituted colon cancer metastasis. Nature 2018;554:538–43.
Angell HK, Bruni D, Barrett JC, Herbst R, Galon J. The immunoscore: colon cancer and beyond. Clin Cancer Res. 2020;26:332–9.
Yan YP, Lang BT, Vemuganti R, Dempsey RJ. Galectin-3 mediates post-ischemic tissue remodeling. Brain Res. 2009;1288:116–24.
Yip PK, Carrillo-Jimenez A, King P, Vilalta A, Nomura K, Chau CC, et al. Galectin-3 released in response to traumatic brain injury acts as an alarmin orchestrating brain immune response and promoting neurodegeneration. Sci Rep. 2017;7:41689.
Paz-Ares L, Luft A, Vicente D, Tafreshi A, Gumus M, Mazieres J, et al. Pembrolizumab plus chemotherapy for squamous non-small-cell lung cancer. N Engl J Med. 2018;379:2040–51.
Chen DS, Mellman I. Elements of cancer immunity and the cancer-immune set point. Nature 2017;541:321–30.
Le DT, Durham JN, Smith KN, Wang H, Bartlett BR, Aulakh LK, et al. Mismatch repair deficiency predicts response of solid tumors to PD-1 blockade. Science 2017;357:409–13.
Yassin M, Sadowska Z, Djurhuus D, Nielsen B, Tougaard P, Olsen J, et al. Upregulation of PD-1 follows tumour development in the AOM/DSS model of inflammation-induced colorectal cancer in mice. Immunology 2019;158:35–46.
Pilzecker B, Buoninfante OA, van den Berk P, Lancini C, Song JY, Citterio E, et al. DNA damage tolerance in hematopoietic stem and progenitor cells in mice. Proc Natl Acad Sci USA. 2017;114:E6875–E83.
Condamine T, Dominguez GA, Youn JI, Kossenkov AV, Mony S, Alicea-Torres K, et al. Lectin-type oxidized LDL receptor-1 distinguishes population of human polymorphonuclear myeloid-derived suppressor cells in cancer patients. Sci Immunol. 2016;1:aaf8943.
Nan J, Xing YF, Hu B, Tang JX, Dong HM, He YM, et al. Endoplasmic reticulum stress induced LOX-1(+) CD15(+) polymorphonuclear myeloid-derived suppressor cells in hepatocellular carcinoma. Immunology. 2018;154:144–55.
He YM, Li X, Perego M, Nefedova Y, Kossenkov AV, Jensen EA, et al. Transitory presence of myeloid-derived suppressor cells in neonates is critical for control of inflammation. Nat Med. 2018;24:224–31.
Liu Y, Perego M, Xiao Q, He Y, Fu S, He J, et al. Lactoferrin-induced myeloid-derived suppressor cell therapy attenuates pathologic inflammatory conditions in newborn mice. J Clin Invest. 2019;129:4261–75.
Liang J, Li H, Chen J, He L, Du X, Zhou L, et al. Dendrobium officinale polysaccharides alleviate colon tumorigenesis via restoring intestinal barrier function and enhancing anti-tumor immune response. Pharm Res. 2019;148:104417.
Proietti M, Cornacchione V, Rezzonico Jost T, Romagnani A, Faliti CE, Perruzza L, et al. ATP-gated ionotropic P2X7 receptor controls follicular T helper cell numbers in Peyer’s patches to promote host-microbiota mutualism. Immunity 2014;41:789–801.
He Y, Chen Y, Song W, Zhu L, Dong Z, Ow DW. A Pap1-Oxs1 signaling pathway for disulfide stress in Schizosaccharomyces pombe. Nucleic Acids Res. 2017;45:106–14.
Zhang J, Jiang X, Yin J, Dou S, Xie X, Liu T, et al. RNF141 interacts with KRAS to promote colorectal cancer progression. Oncogene 2021;40:5829–42.
Hirata N, Suizu F, Matsuda-Lennikov M, Tanaka T, Edamura T, Ishigaki S, et al. Functional characterization of lysosomal interaction of Akt with VRK2. Oncogene 2018;37:5367–86.
Ding L, Zhang Z, Zhao C, Chen L, Chen Z, Zhang J, et al. Ribosomal L1 domain-containing protein 1 coordinates with HDM2 to negatively regulate p53 in human colorectal cancer cells. J Exp Clin Cancer Res. 2021;40:245.
Nan G, Zhao SH, Wang T, Chao D, Tian RF, Wang WJ, et al. CD147 supports paclitaxel resistance via interacting with RanBP1. Oncogene 2022;41:983–96.
Zhang T, Li J, Yin F, Lin B, Wang Z, Xu J, et al. Toosendanin demonstrates promising antitumor efficacy in osteosarcoma by targeting STAT3. Oncogene 2017;36:6627–39.
Zhao S, Yang M, Zhou W, Zhang B, Cheng Z, Huang J, et al. Kinetic and high-throughput profiling of epigenetic interactions by 3D-carbene chip-based surface plasmon resonance imaging technology. Proc Natl Acad Sci USA. 2017;114:E7245–E54.
Wang S, Li P, Lu SM, Ling ZQ. Chemoprevention of low-molecular-weight citrus pectin (LCP) in gastrointestinal cancer cells. Int J Biol Sci. 2016;12:746–56.
Acknowledgements
We thank XL and YZ from Southern Medical University for their technical assistance. We thank ZXL from South China University of Technology, ZPZ and LZ from Southern Medical University for their mice resource support. We thank XD. Wu from Tianjin Medical University for providing murine myeloid cell line 32D. We also thank YXZ and LD from Yangzhou University for providing the BiFC vector. Flow cytometry used in this work was supported by the Department of Immunology at the School of Basic Medical Sciences, the Southern Medical University, and Department of Developmental Biology at the School of Basic Medical Sciences, the Southern Medical University. This work was supported by the following grants to YMH: the High level Talent Start-up Funding of Southern Medical University, the National Natural Science Foundation of China (grants 82171706, 81971420, and 81991511), the Guangdong Special Support Program for Youth Science and Technology Innovation Talents (grant 2019TQ05Y585), the National Natural Science Foundation of Guangdong (grant 2019A1515011435), the College Students’ Innovative Entrepreneurial Training Plan Program (grant S202012121102), and the post-doctoral research project start-up funding of Affiliated Dongguan Hospital (grant 294526 to ZYC). It was also supported by the Dongguan Science and Technology of Social Development Program (grant 2019507163147 to LXH).
Author information
Authors and Affiliations
Contributions
YMH: designed and supervised the study, and wrote the manuscript; ZYC, XGZ, and ZX: performed most experiments and analyzed the data. SJLv, LXH, JPL, SBY, XYL, MQC, SWZ, and YXT participated in the experiments. All the authors have read the manuscript and provided useful comments.
Corresponding author
Ethics declarations
Competing interests
The authors declare no competing interests.
Additional information
Publisher’s note Springer Nature remains neutral with regard to jurisdictional claims in published maps and institutional affiliations.
Rights and permissions
About this article
Cite this article
Chen, Z., Zhang, X., Xing, Z. et al. OLFM4 deficiency delays the progression of colitis to colorectal cancer by abrogating PMN-MDSCs recruitment. Oncogene 41, 3131–3150 (2022). https://doi.org/10.1038/s41388-022-02324-8
Received:
Revised:
Accepted:
Published:
Version of record:
Issue date:
DOI: https://doi.org/10.1038/s41388-022-02324-8
This article is cited by
-
APX3330 reverses the immunosuppressive tumor microenvironment during colorectal carcinogenesis
Cancer Cell International (2026)
-
Dendritic cell-liposome conjugates reverse immunosuppressive tumor microenvironment for inhibiting colitis-associated colorectal cancer
Acta Pharmacologica Sinica (2026)
-
Intestinal metaplasia key molecules and UPP1 activation via Helicobacter pylori /NF-kB: drivers of malignant progression in gastric cancer
Cancer Cell International (2024)
-
OLFM4 modulates intestinal inflammation by promoting IL-22+ILC3 in the gut
Communications Biology (2024)
-
Role played by MDSC in colitis-associated colorectal cancer and potential therapeutic strategies
Journal of Cancer Research and Clinical Oncology (2024)

