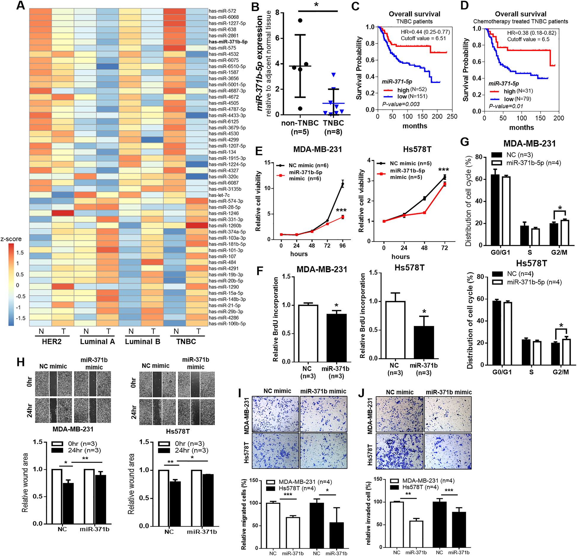
Fig. 1: miR-371b-5p expression is downregulated and related to poor prognosis in TNBC.

A A heatmap showing the mean values of 52 miRNAs in matched normal tissues and tumors in four breast cancer subtypes (Luminal A; Luminal B; HER2, epidermal growth factor 2-enriched cancer; and TNBC, triple-negative breast cancer). Z-score (normalized expression levels) are represented by colored bars; higher (red) or lower (blue). B TaqMan quantitative RT-PCR analysis of miR-371b-5p in non-TNBC and TNBC tissues. Data are presented as mean ± SD. C and D Kaplan–Meier analysis of overall survival of patients with TNBC and patients who underwent chemotherapy. p value was calculated using the log-rank test. Patients were stratified into “low” (blue) and “high” (red) miR-371-5p expression groups based on autoselect best cutoff. E CCK-8 assay to measure the cell viability in MDA-MB-231 and Hs578T cells after treatment with miR-371b mimics or negative control (NC) mimic. Data are presented as mean ± SD with 5 or 6 biological replicates. F Relative BrdU incorporation in MDA-MB-231 and Hs578T after treatment with miR-371b mimics or negative control. Data are presented as mean ± SD with 3 biological replicates. G The percentage of cells in each cell cycle phase was analyzed by flow cytometry. Data are presented as mean ± SD with 3 or 4 biological replicates. H Wound healing assay of a confluent culture of MDA-MB-231 and Hs578T cells with ectopic expression of miR-371b-5p at 0 and 24 h after scratching. The bar graph indicated the relative wound healing area. Data are presented as mean ± SD with 3 biological replicates. I Migrated cells with miR-371b mimic or negative control was measured using Transwell migration assay. The bar graph showed the proportion of relative migrated cells (%). J The proportion of invaded cells calculated based on overexpression of miR-371b-p or negative control is depicted in the bar graph. I, J The quantification data are presented as mean ± SD with 4 biological replicates. *p < 0.05, **p < 0.01, ***p < 0.005. Images are representative of each experiment.