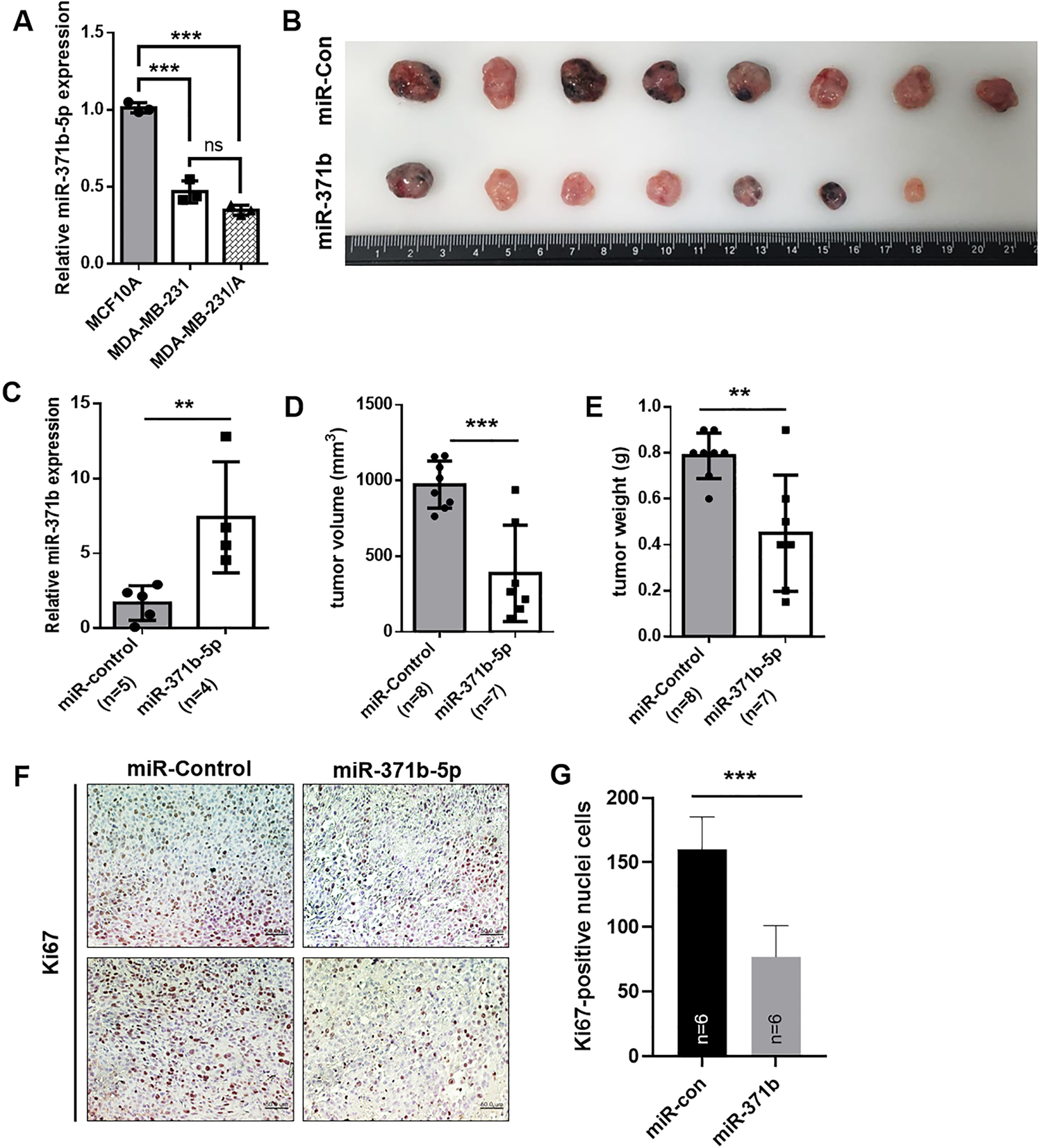
Fig. 2: Increased miR-371b-5p expression inhibits TNBC growth in vivo.

A Relative expression of miR-371b-5p in MCF10A, MDA-MB-231, and MDA-MB-231/A cells. Data are presented as mean ± SD with 3 technical replicates. B The images of tumors from xenograft mice (miR-control and miR-371b-5p). Xenograft experiment has been conducted with MDA-MB-231/Adaptation cells (MDA-MB-231/A) C Relative miR-371b-5p expression in control tumors and tumors with stably upregulated miR-371b-5p expression in xenograft mice. D and E Comparison of tumor volume and weight between miR-control group and miR-371b-5p group. F Representative immunohistochemistry (IHC) images of Ki67 staining in paraffin-embedded sections from xenograft mice. G The bar graph illustrates Ki67-positive cells in each xenograft group. Scale bar: 100 μm. C–E, G Data are presented as mean ± SD. *p < 0.05, **p < 0.01, ***p < 0.005. Images are representative of each experiment.