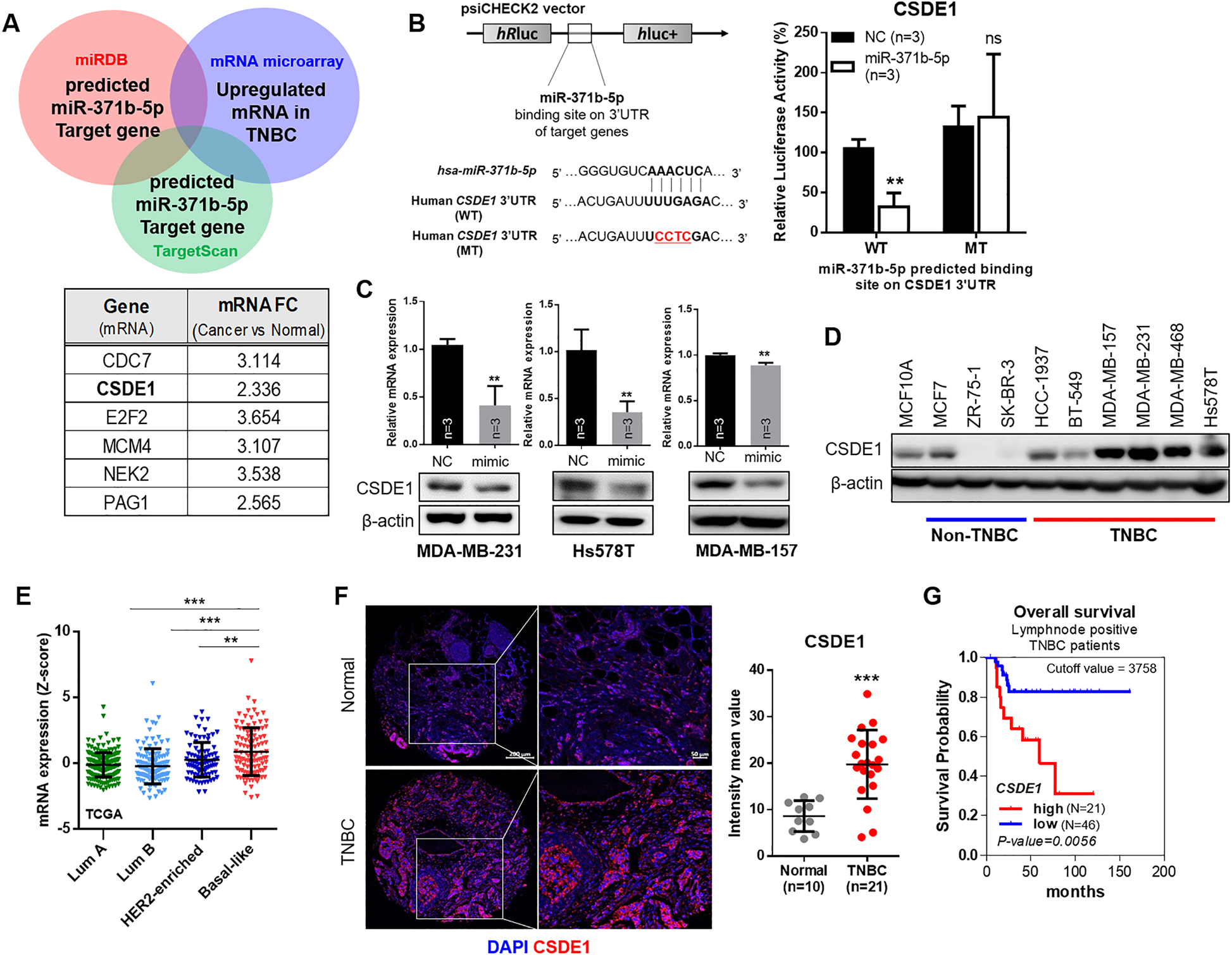
Fig. 3: miR-371b-5p directly regulates CSDE1 in TNBC cells.

A The Venn diagram showed the approach of miR-371b-5 target gene selection. Gene list and mRNA expression change data from mRNA microarray. B The sequence alignment of miR-371b-5p and 3′UTR of human CSDE1 including miR-371b-5-binding site. Luciferase activity after transfecting HEK293T cells with miR-371b-5p mimics and wild-type (WT) or mutant (MT) constructs in 48 h. Data are presented as mean ± SD with 3 biological replicates. C The expression of CSDE1 mRNA and protein after transfection of MDA-MB-231, Hs578T, and MDA-MB-157 cells with miR-371b-5p mimic. Data are presented as mean ± SD with 3 biological replicates. D The expression of CSDE1 in non-TNBC and TNBC cell lines. E TCGA data analysis showing the CSDE1 expression level. Data are presented as mean ± SD in breast cancer subtypes from TCGA dataset. Lum A, luminal A; Lum B, luminal B; HER2-enriched, HER2-enriched subtype; Basal-like, basal-like subtype. F Immunofluorescence staining of CSDE1 in tissue microarray (TMA) samples (left). The graph indicates the mean intensity of CSDE1 fluorescence in normal and TNBC tissues (right). Data are presented as mean ± SD. G Kaplan–Meier analysis of the overall survival depending on CSDE1 expression in lymph node-positive patients with TNBC. *p < 0.05, **p < 0.01, ****p < 0.0001; ns, not significant.