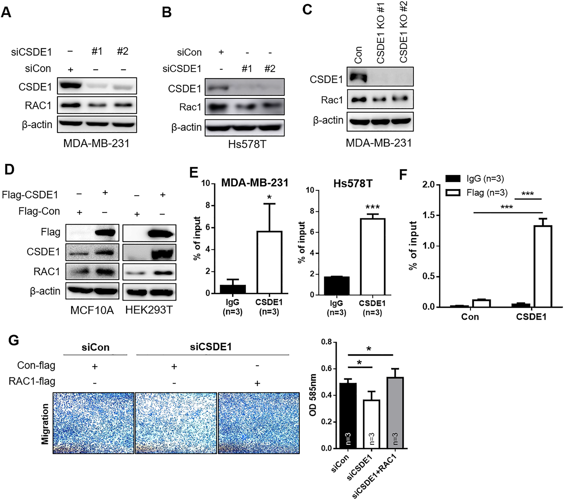
Fig. 5: CSDE1 induced TNBC progression via Rac1 regulation.

A and B The expression of CSDE1 and Rac1 was analyzed via western blotting after knockdown of CSDE1 expression using two independent siRNAs in MDA-MB-231 and Hs578T cells. C Western blot analysis of CSDE1 and Rac1 by inhibiting CSDE1 expression using lentivirus Cas9/CRISPR targeting of CSDE1. β-actin was used as loading control. D The expression of CSDE1 and Rac1 in MCF10A and HEK293T cells using Flag-tagged CSDE1 vector. E qPCR of Rac1 mRNA enrichment (% of input) after RNA pull-down by IgG and CSDE1 antibody in MDA-MB-231 and Hs578T cells. Data are presented as mean ± SD with 3 biological replicates. F The enrichment of Rac1 mRNA was measured via qPCR after RNA pull-down by IgG and Flag antibody in cells overexpressing of Flag-tagged CSDE1 or control (Con) vector. Data are presented as mean ± SD with 3 biological replicates. A 10% input was used for measurement in E and F. G Transwell assay for analyzing migration ability in the indicated groups of MDA-MB-231 cells (left). Quantitative analysis of migrated cells using microplate reading (right). Data are presented as mean ± SD with 3 biological replicates. *p < 0.05, ***p < 0.005.