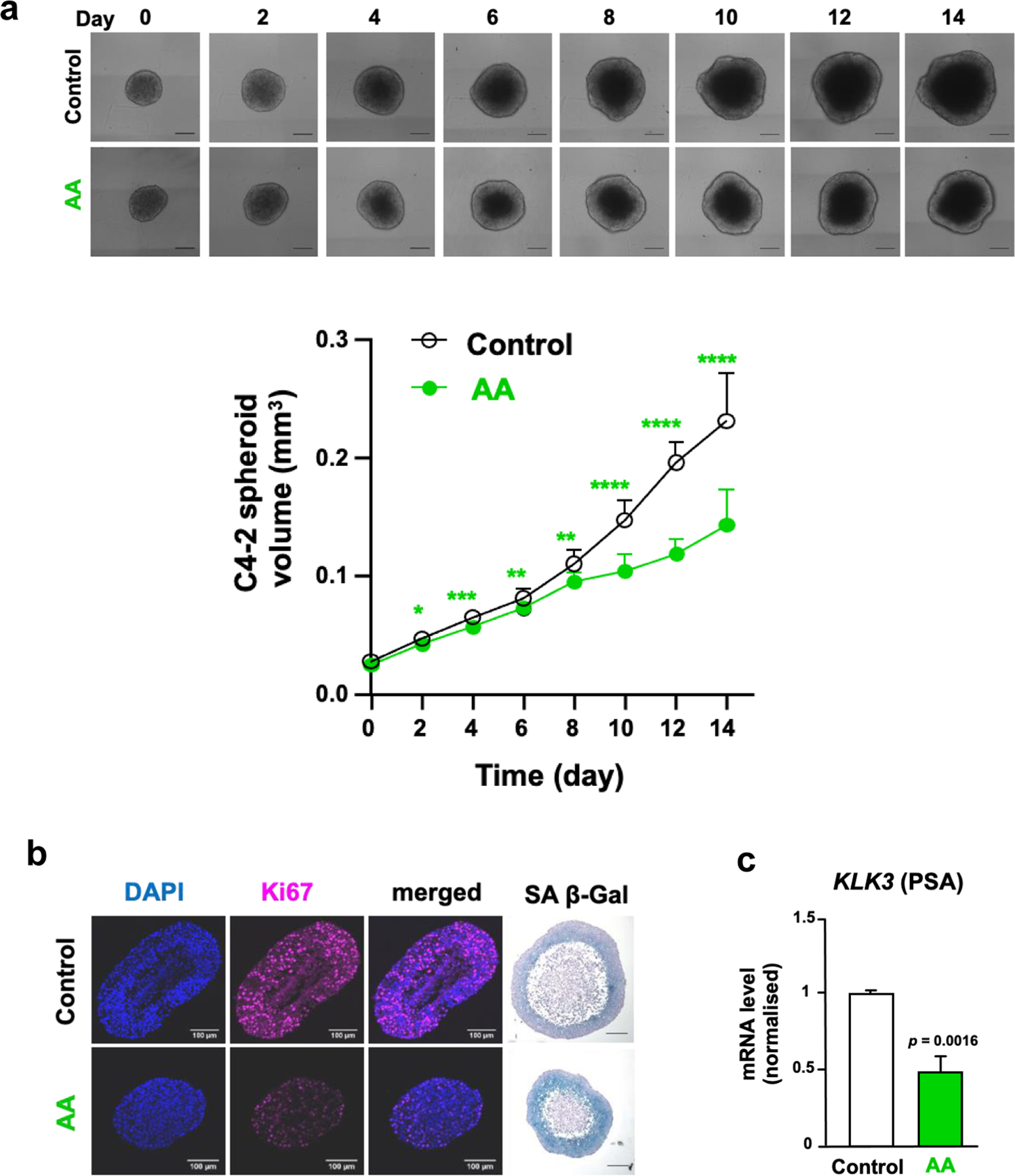
Fig. 2: AA decreases growth of C4-2 spheroids.

a C4-2 spheroids were generated and treated in 5% untreated FBS with 100 µM AA or DMSO as solvent control for 14 days. Medium with AA or solvent control was refreshed every 48 h. Representative spheroid pictures with scale bar 200 µm (upper panel) and quantification of spheroid growth (lower panel) are presented (n = 12, two-tailed unpaired student’s t test). Error bars indicate SEM. b Microtome sliced C4-2 spheroids were subject for DAPI staining of nuclei (blue), immunofluorescence for detection of the proliferation marker Ki67 (magenta), merged, and SA β-Gal activity staining. c qRT-PCR of KLK3 mRNA level encoding the diagnostic marker PSA as a direct AR target gene was analysed using extracted RNA from C4-2 spheroids treated under similar condition as Fig. 3a for 8 days (control n = 4, AA n = 3, two-tailed student’s t test). Error bars indicate SEM.