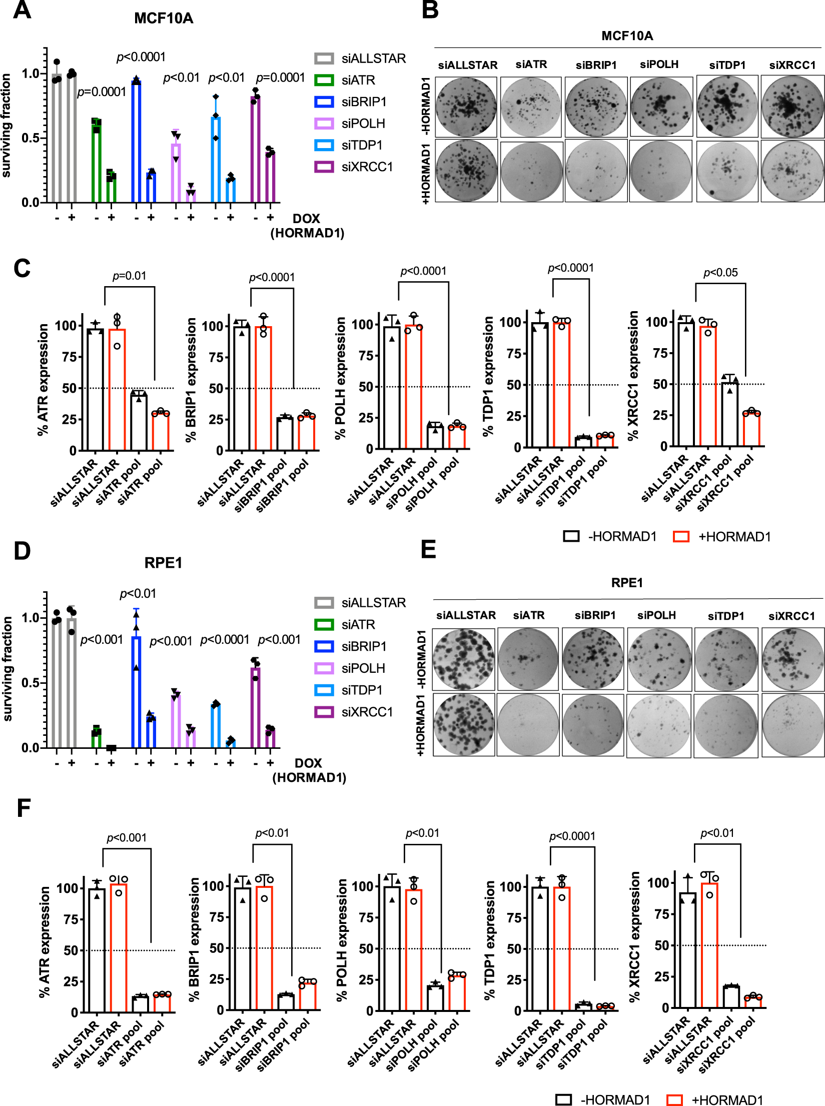
Fig. 2: HORMAD1 drives ATR, BRIP1, POLH, TDP1 and XRCC1 dependencies in multiple cellular models.

A Bar plot displaying reduced colony counts of MCF10A cells (+DOX/ + HORMAD1 vs. -DOX/-HORMAD1) transfected with an siRNA pool targeting ATR, BRIP1, POLH, TDP1 and XRCC1 exposed to HORMAD1 expression for 14 days (in total). Non-targeting (siALLSTAR) siRNA was used as normalisation control. Error bars indicate SD from mean effects (n = 3), p-values represent multiple Student t-tests. B Representative colony images from experiment A. C Bar plot displaying the percentage of ATR, BRIP1, POLH, TDP1 and XRCC1 mRNA expression following siRNA-mediated gene knockdown for experiments described in A, measured by RT-qPCR and normalised to ACTB. D Bar plot displaying reduced colony counts of RPE1 cells (+DOX/ + HORMAD1 vs. -DOX/-HORMAD1) transfected with an siRNA pool targeting ATR, BRIP1, POLH, TDP1 and XRCC1 and exposed to HORMAD1 expression for 14 days (in total). Non-targeting (siALLSTAR) siRNA was used as normalisation control. Error bars indicate SD from mean effects (n = 3), p-values represent multiple Student t-tests. E Representative colony images from experiment D. F Bar plot displaying the percentage of ATR, BRIP1, POLH, TDP1, and XRCC1 mRNA expression following siRNA-mediated gene knockdown for experiments described in D, measured by RT-qPCR and normalised to ACTB.